功放,顾名思义,就是功率放大的缩写。与电压或者电流放大来说,功放要求获得一定的、不失真的功率,一般在大信号状态下工作,因此,功放电路一般包含电压放大或者电流放大电路没有的特殊问题;
具体表现在:①输出功率尽可能大;②通常在大信号状态下工作;③非线性失真突出;④提高效率是重要的关注点;⑤功率器件的安全问题。而对于音频功放电路,也需要注意以上的问题。
根据放大电路的导电方式不同,音频功放电路按照模拟和数字两种类型进行分类,模拟音频功放通常有A类,B类,AB类, G类,H类 TD功放,数字电路功放分为D类,T类。
音频功放电路图一
AN7114在Vvv=9.0V,THD=10%,RL=8Ω条件下,输出功率可达2.1W,噪声输出3mV。
极限参数:Vcc=13V,耗散功率(不带散热器)为1.2W,带散热器的条件下为2.25W。工作温度-20—70℃,适合于小型便携式收录音机及音响设备作功率放大器。


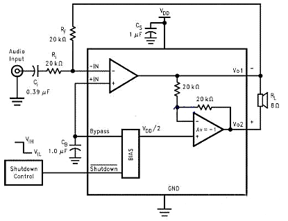
音频功放电路图二
下图是一款主要应用于手机的音频功率放大器。5V电源时,它能够提供1瓦的连续平均功率输出(8Ω桥式连接负载),失真小于2%(THD+N)。
LM4889需要的外部元件极少,不需要输出耦合电容器或启动电容器,因此适合移动电话和其他低电压应用。该LM4889具有低功耗的?;J?、内部误关断?;せ?、噪音消除功能,可以配置外部的增益设定电阻。


300W音频功放电路原理图


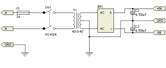
300W音频功放电源线路图

〈烜芯微/XXW〉专业制造二极管,三极管,MOS管,桥堆等,20年,工厂直销省20%,上万家电路电器生产企业选用,专业的工程师帮您稳定好每一批产品,如果您有遇到什么需要帮助解决的,可以直接联系下方的联系号码或加QQ/微信,由我们的销售经理给您精准的报价以及产品介绍

〈烜芯微/XXW〉专业制造二极管,三极管,MOS管,桥堆等,20年,工厂直销省20%,上万家电路电器生产企业选用,专业的工程师帮您稳定好每一批产品,如果您有遇到什么需要帮助解决的,可以直接联系下方的联系号码或加QQ/微信,由我们的销售经理给您精准的报价以及产品介绍
联系号码:18923864027(同微信)
QQ:709211280