积分电路
积分器电路根据电路时间常数和放大器的带宽,在一个频率范围内输出输入信号的积分。
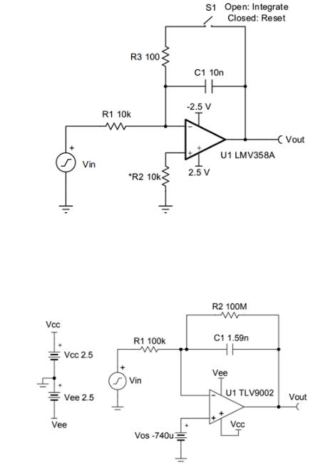
输入信号被施加到反相输入,因此输出相对于输入信号的极性反相。理想的积分器电路将饱和到电源轨,具体取决于输入失调电压的极性并需要增加一个反馈电阻R2,以提供稳定的直流工作点。反馈电阻器限制了执行积分功能的较低频率范围。
运放积分电路图
在运算放大器积分器电路中,电容器插入反馈环路中,并在反相输入端与R1一起产生一个RC时间常数。
下图是一个简单的积分电路,是利用电容的充放电原理进行。


运放积分电路设计
1.对于反馈电阻,请使用尽可能大的值。
2.选择一个CMOS运算放大器,以最小化输入偏置电流的误差。
3.放大器的增益带宽积(GBP)将设置积分器功能的上限频率。
集成功能的有效性通常在距放大器带宽约十年的时间开始降低。
4.需要将一个可调基准电压连接到运算放大器的同相输入,以消除输入失调电压,否则较大的DC噪声增益将导致电路饱和。具有非常低的失调电压的运算放大器可能不需要这样做。
运放积分电路如下


积分电路计算
积分电路输出电压Vout计算


设计方法:
1、我们需要先设定电阻值,即就是上图中的R1;
2、计算C1以设置单位增益积分频率。
3、计算R2将下限截止频率设置为比最小工作频率低十倍。
4、选择增益带宽至少为所需最大工作频率的10倍的放大器。


积分电路的应用
1、积分电路可以使输入方波转换成三角波或者斜波;
2、积分电路电阻串联在主电路中,电容在干路中;
3、积分电路的时间常数t要大于或者等于10倍输入脉冲宽度;
4、积分电路输入和输出成积分关系
〈烜芯微/XXW〉专业制造二极管,三极管,MOS管,桥堆等,20年,工厂直销省20%,上万家电路电器生产企业选用,专业的工程师帮您稳定好每一批产品,如果您有遇到什么需要帮助解决的,可以直接联系下方的联系号码或加QQ/微信,由我们的销售经理给您精准的报价以及产品介绍
联系号码:18923864027(同微信)
QQ:709211280