报警电路是一种通过感应到特定的触发事件(例如入侵、烟雾、火灾等),将信号传递给报警控制器,触发报警器发出声音或光的警报信号,来提醒或警示我们应当采取某种行动的电路。
报警电路被应用于系统故障、安全防范、交通运输、医疗救护、应急救灾、感应检测等领域,报警电路的基本组成部分包括传感器、信号转换器、报警控制器和报警器。
防盗报警电路
在一些有重要文件或保密性较大的场合,大都采用保险柜来存放,如果在保险柜上安装一台接触防盗报警器,只要当盗者接触时,就会发出报警信号,促使人们或工作人员及时发现,这是理想的安全措施。


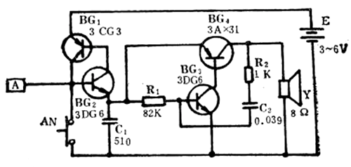
电路原理如图1所示。由晶体管BG1和BG2等组成模拟可控硅开关电路,BG3和BG4等组成互补型音频振荡器。平时,BG1和BG2处于截止状态,振荡器不工作,喇叭无报警信号发出。当盗者碰触电极A时,人体感应的杂波信号经BG2放大后由集电极输出并直接耦合到BG1的基极,放大后又由集电极输出直接耦合到BG2的基极,周而复始,迫使BG1、BG2迅速导通。此时盗者离开A后,BG1、BG2仍能保特导通状态,即将信号记忆下来,这时喇叭Y就会不断地发出报警信号。要使报警信号停止,必须按动一下开关AN,才能停止报警声。
蜂鸣器报警电路
蜂鸣器是电声器材的一种,常常经过动态用于报警、提示、警示等场合。蜂鸣器与喇叭在用法上也有类似的本质,一般作业电流比照大,电路上的TTL点评底子上驱动不了蜂鸣器,需求添加一个电流拓宽的电路才干够,即此一个管脚很难驱动蜂鸣器宣告动态,所以添加了一个三极管来添加经过蜂鸣器的电流。
蜂鸣器报警器电路图一
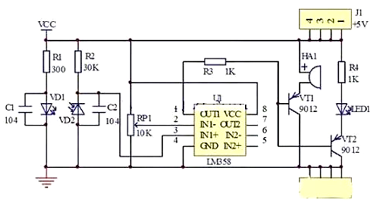
红外感应报警电路设计思路来源于自动开门关门的生活场景,人走进银行,门自动打开,离开后门自动关闭?;蛘咚道丛从诳系禄雀叩挡吞乃?,当手放在水龙头下,水自动流出,离开后水自动关闭。该电路应用的生活场景非常多,是电路设计人员必须掌握的一种电路,红外二极管感应报警电路焊接专用原理图如下:


红外二极管感应报警电路主要由红外感应电路、电压取样比较电路、声光报警电路等构成。红外感应电路由红外发射管VD1、红外接收管VD2、瓷片电容C1、C2构成。电压取样比较电路由电位器RP1、通用运算放大器LM358构成,声光报警电路由9012三极管VT1、VT2、有源蜂鸣器HA1、发光二极管LED1构成。
特别要说明的是本电路焊接成功后,必须调试后才能达到相应的效果,具体调试方法如下。
通上5V电源,红外发射管VD1导通,发出红外光(眼睛是看不见的),如果此时没有用手挡住光,则红外接收管VD2没有接受到红外光,红外接收管VD2仍然处于反向截止状态。
红外接收管VD2负极的电压仍然为高电平,并送到LM358的3脚。LM358的2脚的电压取决于电位器RP1,只要调节电位器RP1到合适的位置(用万用表测量LM358的2脚的电压大概为2.5V左右),就能保证LM358的3脚的电压大于LM358的2脚的电压,根据比较器的工作原理,当V+≥V-的时候,LM358的1脚就会输出高电平,并通过限流电阻R3送到PNP型三极管VT1、VT2的基极,致使三极管VT1、VT2截止,蜂鸣器HA1不发声,发光二极管LED熄灭。
当用手靠近红外发射管VD1时,将红外光档住并反射到红外接收管VD2上,红外接收管VD2接受到红外光,立刻导通,使得红外接收管VD2负极的电压急速下降,该电压送到LM358的3脚上。此时,LM358的3脚电压下降到低于2脚的电压,根据比较器的工作原理,V+通过以上调试,就可以实现当手移动到红外发射管VD1和红外接收管VD2的上面时,蜂鸣器发声,发光二极管点亮。
当手离开红外发射管VD1和红外接收管VD2的上面时,蜂鸣器停止发声,发光二极管熄灭,产生了感应手的效果。
蜂鸣器报警器电路图二


继电器为弱电控制强电器件,因此整体为弱电控制强电电路。左端为弱电部分,右端为强电部分。(这里只是模拟弱电控制强电功能,举个例子而已。虽然左边为6V电压,右端为3V电压)。正常时,继电器1、2脚吸合,右端电路电流由3V电压通过发光二极管LED0,R1流向电压负极。此时发光二极管发光。当AB端被物体导通时,继电器1、3脚导通,3V电压产生的电流通过蜂鸣器流向地端,蜂鸣器响。
先看左边电路:当有物体碰触AB点时,AB点导通,电流通过AB点流向Q1,Q1为两个NPN三极管组成的达林顿组态。(这种连接方式可以放大电流,相当第二个三极管的发射极电流倍乘了第一个三极管的β倍。一般用于继电器的可控制端。Q1可以看成一个三极管,只是输出电流更大了)。
此时,Q1的基极电压上升,达林顿组态的三极管导通,电流通过6V的电源、继电器、Q1流向地。继电器Relay的4脚和5脚产生电压,控制继电器的1、2脚断开,1、3脚导通。
D2为二极管反向接入起到稳定两端电压、?;ぜ痰缙鞯淖饔?。
右端电路很简单:正常时,继电器1、2脚吸合,右端电路电流由3V电压通过发光二极管LED0,R1流向电压负极。此时发光二极管发光。当AB端被物体导通时,继电器1、3脚导通,3V电压产生的电流通过蜂鸣器流向地端,蜂鸣器响。
〈烜芯微/XXW〉专业制造二极管,三极管,MOS管,桥堆等,20年,工厂直销省20%,上万家电路电器生产企业选用,专业的工程师帮您稳定好每一批产品,如果您有遇到什么需要帮助解决的,可以直接联系下方的联系号码或加QQ/微信,由我们的销售经理给您精准的报价以及产品介绍
联系号码:18923864027(同微信)
QQ:709211280