行业规定安全电压为不高于36V,持续接触安全电压为24V,安全电流为10mA,所以在各种电子产品中都有隔离控制部;另一方面是方式控制芯片受到高电压的干扰也加了电压隔离控制。
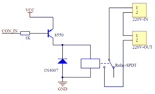
1. 使用继电器与三极管控制220v交流电压
CON_IN输入引脚是低电压控制芯片的控制信号,必须能是pnp三极管导通。VCC是低电压通?;崾?V或者是12V,1n4007起到?;ぷ饔帽苊庥蟹聪虻缪钩鱿质奔痰缙鞅蘸?,电路很简单。

2、光电耦合器对控制器上电压的隔离
使用光耦对5V电压和12V或者有24V甚至更高看光耦的性能与参数进行隔离。

3、使用可控硅控制电压

这个一个控制交流电机的电路图。通过使用控制信号是光耦导通与断开从而使 可控硅BT131 导通与闭合。
〈烜芯微/XXW〉专业制造二极管,三极管,MOS管,桥堆等,20年,工厂直销省20%,上万家电路电器生产企业选用,专业的工程师帮您稳定好每一批产品,如果您有遇到什么需要帮助解决的,可以直接联系下方的联系号码或加QQ/微信,由我们的销售经理给您精准的报价以及产品介绍
联系号码:18923864027(同微信)
QQ:709211280