实际应用中,当串口芯片与主控IC譬如MCU等器件一同使用时,如果串口直连的双方器件有一方不需要供电工作时,要注意一方电流对另一方电流的倒灌导致未供电的芯片继续工作的情况(这种情况也可能会造成芯片工作异常,系统紊乱),或者是在MCU通过串口下载代码的场景中,当MCU需要复位以实现下载时,发现复位不成功,可能也是由于该原因造成的。因此,在电路设计中可以做如下改动来防止串口芯片与对端IC出现任何一方被倒灌电的情况。
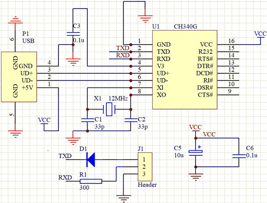
以主流的USB转串口芯片CH340为例,它的防电流倒灌电路原理图如下:

如上图所示解决方法是:在CH340芯片的发送引脚TXD上接一个反向二极管,然后再连接到对端 IC。在接收引脚上加一个限流电阻来防止对端IC对CH340 倒灌电。
实现原理:
加反向二极管的原理是:在CH340发送数据时,发送高电平时二极管截止,但是由于对端 RXD 默认上拉也是高电平不会有采样问题,而发送低电平时该二极管导通,对端 RXD 接收到低电平,因此可以正常通讯,并防止了 CH340的TXD发送引脚将电流倒灌到对端 IC。
加限流电阻的原理是:倒灌电流导致芯片工作甚至闩锁效应,是由于引脚电流过大超过了芯片设计时容忍的上限导致芯片内部电路出现异常。因此加一个限流电阻就可以了。
其他通讯场景也可以仿照此方法进行尝试。
除此之外,也有的串口类芯片,自身就带防止倒灌电的功能,如下图的CH340K芯片:

上图是双供电方式下MCU单片机通过TTL串口连接CH340K芯片实现USB通讯的参考电路。CH340K由USB总线供电VBUS (VCC),MCU 使用另一电源VDD, VDD 支持5V、3. 3V甚至2.5V、1. 8V。CH340K封装的底板是可选GND引脚,根据PCB走线方便选择连接GND或者悬空。
CH340K芯片的TXD和RTS#引脚以及RXD引脚内置了防电流倒灌的二极管(如图所示),同时内置了约75KΩ的弱上拉电阻以维持默认或空闲态的高电平(图中未标出),这样既能实现低电平驱动和弱高电平驱动,也能减少CH340K与MCU各自独立供电时的电流倒灌。
CH340K 能够完全防止MCU电源对失电CH340K的电流倒灌,也能大幅减少CH340K电源对失电MCU的电流倒灌(不超过150uA)。当用于120Kbps以上通讯波特率时,建议为MCU的RX引脚启用内置或外加2KΩ ~22KΩ的上拉电阻。
CH340K芯片的DTR#引脚是普通推挽输出,CTS#引脚是内置了上拉电阻的普通输入。这两个引脚均未内置二极管,都不具有防电流倒灌的功能,一般不用于连接MCU。
DTR#可以用于控制VCC向VDD供电的电源开关,如下图所示可选4种电源控制方案。T4方案和Q1方案(Q1宜选Vth较低的N-MOSFET)是简化方案,VDD输出电压约为VCC-0. 8V,电流不超过200mA:T6方案和Q3方案是完整方案。
图中D10和D11用于防止VDD倒向VCC供电,是可选的。

〈烜芯微/XXW〉专业制造二极管,三极管,MOS管,桥堆等,20年,工厂直销省20%,上万家电路电器生产企业选用,专业的工程师帮您稳定好每一批产品,如果您有遇到什么需要帮助解决的,可以直接联系下方的联系号码或加QQ/微信,由我们的销售经理给您精准的报价以及产品介绍
联系号码:18923864027(同微信)
QQ:709211280