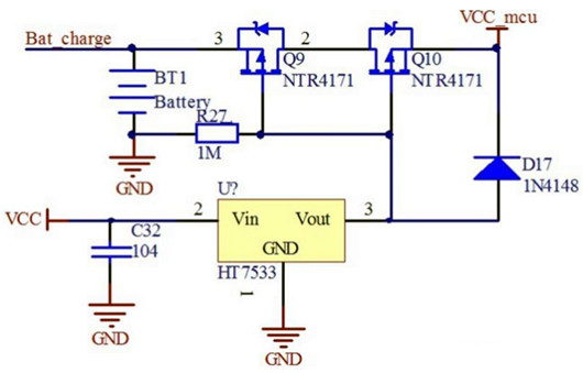
防倒灌电路设计如下图所示:
在某些应用中,如电池充电电路中, B点是充电器接口, C点是电池接口,为了防止充电器拔掉时,电池电压出现在充电接口。
(Q1、Q2、Q3共同组成防倒灌电路)注意Q3的DS反向接于电路,这样做是防止MOS的体极管对电路产生的影响(如果Q3按常规方式接在电路中, C点接电源则会在B点出现电压)

电源自动切换

〈烜芯微/XXW〉专业制造二极管,三极管,MOS管,桥堆等,20年,工厂直销省20%,上万家电路电器生产企业选用,专业的工程师帮您稳定好每一批产品,如果您有遇到什么需要帮助解决的,可以直接联系下方的联系号码或加QQ/微信,由我们的销售经理给您精准的报价以及产品介绍
联系号码:18923864027(同微信)
QQ:709211280