LM2596是3A电流输出降压开关型集成稳压芯片,它内含固定频率振荡器(150KHZ)和基准稳压器(1.23v),并具有完善的?;さ缏贰⒌缌飨拗?、热关断电路等。利用该器件只需极少的外围器件便可构成高效稳压电路。提供的有:3.3V、5V、12V及可调(-ADJ)等多个电压档次产品。

图1 外形图
1.特性
此外,该芯片还提供了工作状态的外部控制引脚。LM2596系列开关稳压集成电路的主要特性如下:
(1)输出电压:3.3V、5V、12V及(ADJ)等,最大输出电压37V
(2)工作模式:低功耗/正常两种模式??赏獠靠刂?/div>
(3)工作模式控制:TTL电平相容
(4)所需外部组件:仅四个(不可调);六个(可调)
(5)器件?;ぃ喝裙囟霞暗缌飨拗?/div>


6.散热问题
(6)封装形式:5脚(TO-220(T);TO-263(S))
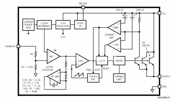
2.内部框图
LM2596芯片内部框图

图2 内部框图
注:此图为TO-220封装形式的内部框图。
LM2596内部包含150KHZ振荡器、1.23v基准稳压电路、热关断电路、电流限制电路、放大器、比较器和内部稳压电路等。
为了产生不同的输出电压通常将比较器的负端接基准电压(1.23V ),正端接分压电阻网络。其中R1=1KΩ ,R2分别为1.7KΩ (3.3v),3.1KΩ(5V),8.8KΩ (12V)、0(-ADJ)。将输出电压的分压电阻网络的输出同内部基准稳压值1.23V进行比较,若电压有偏差,则可用放大器控制内部振荡器的输出占空比,从而使输出电压保持稳定。
3.引脚图
图3为LM2596芯片引脚示意图。1为+VIN,2为out put,3为gnd,4为feed back,5为on/off。

图3 引脚示意图
各脚功能
①脚(VIN)是直流电压输入端,其最高值可达40V,最低值为4.5V;
②脚(OUTPUT)是开关管发射极开路输出端,也就是直流电压输出端。最高输出为37V,最低值为1.2V;
③脚(GND)是输入输出公共端,即接地端;
④脚(FEEDBACK)是稳压取样电压输入端,该脚一般与输出电压相连,通过IC内部分压网络监控输出电压的大小。当输出电压增大或者减小时,该脚电压同比例增大或者减小,经与内部基准稳压值1.23V相比较,内部放大器可自动调节振荡器的输出占空比,使输出电压减小或者增大。从而使输出电压稳定在额定值上;
⑤脚(ONOFF)是使能控制端,控制着输出端电压的有无,当该脚高于1.23V时,内部开关管被关断,输出电压为OV,当低于1.23V时,输出为额定电压,在实际使用中,该脚一般接地或者通过外接元件置于低于1.23V的电压上。
4.极限参数

5.电气特性




6.散热问题
LM2596有两种封装形式,5脚的TO-220(T)和5脚的TO-263(S)封装。
一般情况下,TO-220(T)封装需要散热片。散热片的尺寸由输入电压、输出电压、负载电流和环境温度决定。图4示出了负载电流为3A,输入电压和输出电压不同时LM2596的温度高出环境温度的有关曲线。这些数据是在LM2596作为开关调节器在环境温度为25℃时测出的,这些温度上升的数据都是近似的,而且有许多因素可以影响这些温度,环境温度越高,需要散发的热量也就越多。

图4 温度高出环境温度的曲线图
TO-263(S)封装的LM2596是要焊接在PCB板上的表贴元件,铜和PCB板有助于这种封装器件和其他散热元件,如吸纳二极管和电感的散热。焊接这种封装器件的PCB上的覆铜区域至少要有0.4平方英寸,更多的覆铜区域会改善热特性,但是,当的面积大于6平方英寸时,在散热方面的改善就很小,如果还需要进一步改善散热,就建议使用覆铜区域大的多次PCB板或在通风的情况下使用。图2是在负载电流为2A,不同输入电压和输出电压情况下,TO-263封装的LM2596的温度高出环境温度的有关曲线。
电话:18923864027(同微信)
QQ:709211280
〈烜芯微/XXW〉专业制造二极管,三极管,MOS管,桥堆等,20年,工厂直销省20%,上万家电路电器生产企业选用,专业的工程师帮您稳定好每一批产品,如果您有遇到什么需要帮助解决的,可以直接联系下方的联系号码或加QQ/微信,由我们的销售经理给您精准的报价以及产品介绍
相关阅读
最新资讯
- 怎么用TVS二极管提高电路的抗突波能力
- PIN二极管的电导调制机制和应用介绍
- 基于双MOS管的防反灌电路工作原理介绍
- 高效率整流二极管的特性和应用介绍
- 详解稳压二极管的关键特性和应用原理
- MOS管选型关键因素分析,怎么选择合适的参数
- 三相整流电路分析,半波整流与全波整流的工作原理
- IGBT三相全桥整流电路工作原理介绍
- 详解快恢复二极管,结构,特性和应用介绍
- 三极管和MOS管组合式开关电路分析
联系烜芯微
咨询热线:
18923864027
传真:
18923864027
QQ:
709211280
地址:
深圳市福田区振中路84号爱华科研楼7层