开关模式电源又称交换式电源、开关变换器,是一种高频化电能转换装置,是电源供应器的一种。其功能是将一个位准的电压,透过不同形式的架构转换为用户端所需求的电压或电流??氐缭吹氖淙攵喟胧墙涣鞯缭?例如市电)或是直流电源,而输出多半是需要直流电源的设备,例如个人电脑,而开关电源就进行两者之间电压及电流的转换。本文介绍了由LM324组成的开关电源方案。

电路设计
常用的串联调整式稳压电源,由于调整管工作在放大状态,功耗大、效率低。特别在大功率电源时,设计更复杂。一般来说,调整管发热严重,需加装很大的散热器或其它散热装置。并且,大功率三极管放大倍数较低,当要求电源提供数十安培电流时,所需驱动电流就得几安培。因此,在制作大功率直流电源时,宜采用开关式稳压电源。因为开关电源的调整管工作在开关状态,效率高,功耗小,可省去庞大的散热装置,减小电源的体积。近年来,功率VMOS管常用作电源开关管,它是一种电压控制元件,几乎不需要驱动电流,电路设计较为方便。这里介绍的是采用一块四运放LM324做的开关电源,其输出电压在0-40V之间连续可调,输出电流可达30A。使用效果令人满意,原理框图如图1所示。

图1 开关电源原理框图
本电路包括基准电压电路、比较放大电路(脉宽调制器)、三角波发生电路、光电耦合电路、取样电路等部分组成。当基准电压确定后,比较放大器A3将取样电压Vf与基准电压Vz比较放大,得到一个按输出电压V0规律变化的直流电压信号V1加到脉宽调制器A4的同相输入端,三角波发生器所输出的三角波电压V2加到A4 的反相输人端,使A4输出脉宽受控于同相输入端的直流电压。在三角波上升后,当V1大于V2时,A4输出高电平,通过光耦合使开关管导通,当V1〈 V2时,A4输出低电平,开关管截止,在三角波下降后,当V1〈 V2时, 开关管又导通。不难理解,A4输出的脉冲宽度受控于V1,而频率只取决于三角波的频率。本电源的工作过程为:V0 上升, V1下降,A4脉冲变窄,V0下降;反之^V0下降, V上升,A4脉冲变宽,V0 上升。工作波形如图2所示(VD为续流二极管两端电压)。

图2 开关电源工作波形图

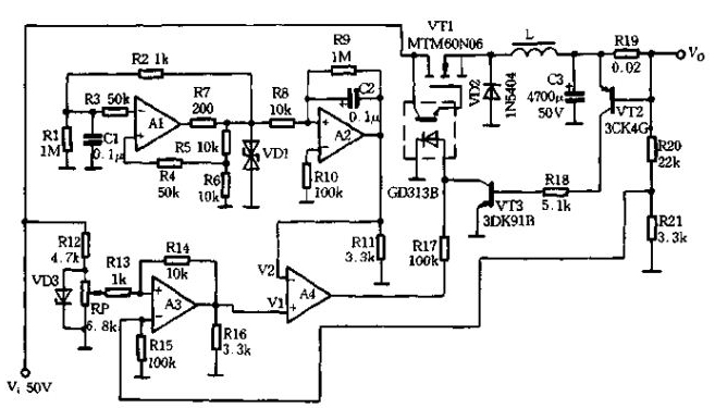
图3 开关电源实际电路图
实际电路如图3所示,比较器A1、电阻R1~ R7、电容C1和双向稳压管组成方波发生器,其振荡频率主要取决于C1、R2、R5、R6,f=1/2R2C1Cn(1 + 2/R6/R5),VD1用来稳定输出幅度。运放A2、R8、R9、R10组成积分器,它可将A1输出的方波转换成线性良好的三角波。运放A3、VD3、RP、R12、R13、R14、R15组成比较放大器。A4为脉宽调制器。VT2、VT3组成过流?;さ缏?,当输出电流增大到一定值时,电阻R19上的压降使三极管VT2导通,从而使VT3导通,将加在光耦合上的脉冲信号接地,开关管截止,开关管得到?;?。
小结
目前开关电源产品广泛应用于工业自动化控制、军工设备、科研设备、LED照明、工控设备、通讯设备、电力设备、仪器仪表、医疗设备、半导体制冷制热、空气净化器,电子冰箱,液晶显示器,LED灯具,通讯设备,视听产品,安防监控,LED灯带,电脑机箱,数码产品和仪器类等领域。
电话:18923864027(同微信)
QQ:709211280
〈烜芯微/XXW〉专业制造二极管,三极管,MOS管,桥堆等,20年,工厂直销省20%,上万家电路电器生产企业选用,专业的工程师帮您稳定好每一批产品,如果您有遇到什么需要帮助解决的,可以直接联系下方的联系号码或加QQ/微信,由我们的销售经理给您精准的报价以及产品介绍