LM358内部包括有两个独立的、高增益、内部频率补偿的双运算放大器,适合于电源电压范围很宽的单电源使用,也适用于双电源工作模式,在推荐的工作条件下,电源电流与 电源电压无关。它的使用范围包括传感放大器、直流增益模组,音频放大器、工业控制、DC增益部件和其他所有可用单电源供电的使用运算放大器的场合。 LM358的封装形式有塑封8引线双列直插式和贴片式。

图1 外形图
1.LM358特性
(1)内部频率补偿
(2)直流电压增益高(约100dB)
(3)单位增益频带宽(约1MHz)
(4)电源电压范围宽:单电源(3—30V);双电源(±1.5一±15V)
(5)低功耗电流,适合于电池供电
(6)低输入偏流
(7)低输入失调电压和失调电流
(8)共模输入电压范围宽,包括接地
(9)差模输入电压范围宽,等于电源电压范围
(10)输出电压摆幅大(0至Vcc-1.5V)
2.LM358参数
(1)输入偏置电流45 nA
(2)输入失调电流50 nA
(3)输入失调电压2.9mV
(4)输入共模电压最大值VCC~1.5 V
(5)共模抑制比80d
(6)电源抑制比100dB
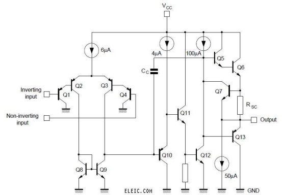
3.工作原理
8脚主供电输入,2脚电压与3脚电压比较,6脚电压与5脚电压比较,分别对应两个独立的输出:1OUT与2OUT
当1IN+大于1IN- 2IN+大于2IN-时,1OUT 2OUT输出高电平;
当1IN+小于1IN- 2IN+小于2IN-时,1OUT 2OUT输出低电平;
LM358输出端不需要上拉电阻,输出电压范围为:0V~VCC-1.5V,这点与LM393是不同的。

图2 内部电路原理图
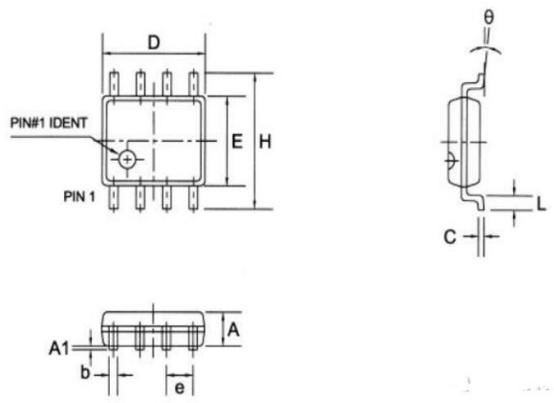
4.引脚图及功能
LM358的封装形式有塑封8引线双列直插式和贴片式。引脚图如下:

图3 引脚排列图

图4 圆形金属壳封装管脚图
LM358引脚功能:
1脚是输出端
2脚是反相输入端
3脚是同相输入端
4脚是负电源(双电源工作时)或地(单电源工作时)
5脚是同相输入端
6脚是反相输入端
7脚是输出端
8脚是正电源
1、2、3脚是一个运放通道,5、6、7脚为另一运放通道。
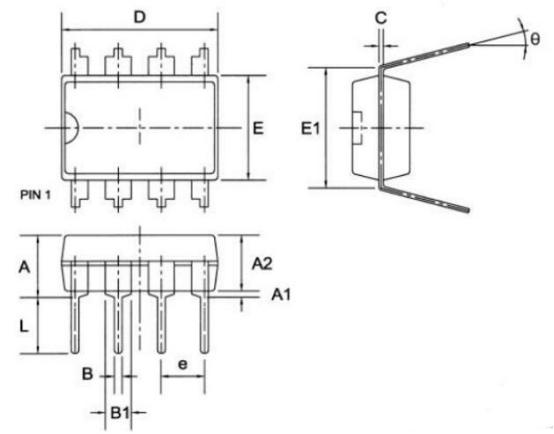
5.封装尺寸及外形图

图5 封装外形图


图6 封装外形图

6.注意事项
LM358是双运放组成的运算放大器,可以单电源供电,也可以双电源供电。常用来做电压信号采集的前端电压跟随器,同时起到增加输入阻抗的作用,避免影响被测量的电压值。
LM358当工作在单电源5V供电时,当IN+从0~5V输入,其输出电压OUT只能从0~3.7V,而不是0~5V,也就是说,当IN+输入0~3.7V时,电压可以跟随到OUT,当输入大于3.7V时,输出将还是3.7V,大不了了。
由于LM358是射极输出,输出范围最多为VEE+0.7~VCC-0.7,和TL082一样,都没有rail to rail的性能,输出最高为3.xV。
解决办法:
(1)用的rail to rail的运放,换IC,不用LM358了,用一个满幅电压运放,业内称为rail to rail的运放,例如工业中常用的TLC2262,引脚功能和LM358一样,也就是说两个可以互换,但是,当IN+为0~5V时,TLC2262的OUT可以从0~5V,当然,TLC2262的价格要比LM358贵。此芯片已被广泛应用于各种工业场合,在成本不是很敏感的前提下,请君放心使用!
(2)在设计中把满幅输出电压设计为比电源低2V,保证输出在LM358的工作区间内。
以上就是LM358的特性、参数、工作原理、引脚功能、封装以及注意事项介绍了。目前能替代LM358的型号有LM258JG,LM258N,LM258P,LM2904J,LM2904JG,LM2904N,LM2904P,LM358,LM358AN,LM358AT,LM358J等等。
电话:18923864027(同微信)
QQ:709211280
〈烜芯微/XXW〉专业制造二极管,三极管,MOS管,桥堆等,20年,工厂直销省20%,上万家电路电器生产企业选用,专业的工程师帮您稳定好每一批产品,如果您有遇到什么需要帮助解决的,可以直接联系下方的联系号码或加QQ/微信,由我们的销售经理给您精准的报价以及产品介绍