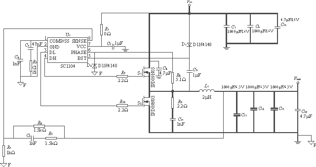
这是一个在消费类电子产品上应用的降压式开关电源原理图。设计人员应能在此线路图上区分出功率电路中元器件和控制信号电路中元器件。如果设计者将该电源中所有的元器件当作数字电路中的元器件来处理,则问题会相当严重。通常首先需要知道电源高频电流的路径,并区分小信号控制电路和功率电路元器件及其走线。
一般来讲,电源的功率电路主要包括输入滤波电容、输出滤波电容、滤波电感、上下端功率场效应管??刂频缏分饕?PWM 控制芯片、旁路电容、自举电路、反馈分压电阻、反馈补偿电路。


一个典型降压式开关电源原理图(12V 输入,3.3V/15A 输出)
〔电源控制电路(细线)、功率电路(粗线)〕
电源功率电路 PCB 排版
电源功率器件在 PCB 上正确的放置和走线将决定整个电源工作是否正常。设计人员首先要对开关电源功率器件上的电压和电流的波形有一定的了解。
下面显示一个降压式开关电源功率电路元器件上的电流和电压波形。
由于从输入滤波电容(Cin), 上端场效应管(S1)和下端场效应管(S2)中所流过的电流是带有高频率和高峰值的交流电流,所以由 Cin-S1-S2 所形成的环路面积要尽量减小。同时由 S2,L 和输出滤波电容(Cout)所组成的环路面积也要尽量减小。


开关电源功率电路上的电流和电压
如果设计者未按本文所述的要点来制作功率电路 PCB,很可能制作出如下所示的错误的电源 PCB。


不正确的开关电源功率器件放置和走线
这个 PCB 排版存在许多错误:
第一,由于 Cin 有很大的 ESL,Cin 的高频滤波能力基本上消失;
第二,Cin-S1-S2 和 S2-L-Cout 环路的面积太大,所产生的电磁噪音会对电源本身和周边电路造成很大干扰;
第三,L 的焊盘靠得太近,造成 CP 太大而降低了它的高频滤波功能;
第四,Cout 焊盘引线太长,造成 ESL 太大而失去了高频滤波功能。


这是一个比较好的电源功率电路 PCB 走线。Cin-S1-S2 和 S2-L-Cout 环路的面积已控制到最小。
S1 的源极,S2 的漏极和 L 之间的连接点是一整块铜片焊盘。由于该连接点上的电压是高频,S1、S2 和 L 需要靠得非常近。虽然 L 和 Cout 之间的走线上没有高峰值的高频电流,但比较宽的走线可以降低直流阻抗的损耗使电源的效率得到提高。
如果成本上允许,电源可用一面完全是接地层的双面 PCB,但必须注意在地层上尽量避免走功率和信号线。在电源的输入和输出端口还各增加了一个瓷片电容器来改善电源的高频滤波性能。
电源控制电路 PCB 排版
电源控制电路 PCB 排版也是非常重要的。不合理的排版会造成电源输出电压的漂移和振荡??刂葡呗酚Ψ胖迷诠β实缏返谋呱希圆荒芊旁诟咂到涣骰仿返闹屑?。旁路电容要尽量靠近芯片的 VCC 和接地脚(GND)。反馈分压电阻最好也放置在芯片附近。芯片驱动至场效应管的环路也要尽量减短。
电源排版基本要点 :控制芯片至上端和下端场效应管的驱动电路环路要尽量短。
开关电源 PCB 排版实例
大家最在文章中看到的那个典型降压式开关电源 PCB 的元器件面走线图。此电源中采用了一个低价 PWM 控制器(Semtech 型号 SC1104A)。PCB 下层是一个完整的接地层。此 PCB 功率地层与控制地层之间没有分隔。


可以看到该电源的功率电路由输入插座(PCB 左上端)通过输入滤波电容器(C1,C2),S1,S2,L1,输出滤波电容器(C10,C11,C12,C13),一直到输出插座(PCB 右下端)。SC1104A 被放置在 PCB 的左下端。
因为,在地层上功率电路电流不通过控制电路,所以,无必要将控制电路接地层与功率电路接地层进行分隔。如果输入插座是放置在 PCB 的左下端,那么在地层上功率电路电流会直接通过控制电路, 这时就有必要将二者分隔。
降压式开关电源 PCB 上层图(下层是接地层)
开关电源 PCB 排版要点总结
8 大要点:
1、旁路瓷片电容器的电容不能太大,而它的寄生串联电感应尽量小,多个电容并联能改善电容的阻抗特性;
2、电感的寄生并联电容应尽量小,电感引脚焊盘之间的距离越远越好;
3、避免在地层上放置任何功率或信号走线;
4、高频环路的面积应尽可能减?。?/div>
5、过孔放置不应破坏高频电流在地层上的路径;
6、系统板上不同电路需要不同接地层,不同电路的接地层通过单点与电源接地层相连接;
7、控制芯片至上端和下端场效应管的驱动电路环路要尽量短;
8、开关电源功率电路和控制信号电路元器件需要连接到不同的接地层,这二个地层一般都是通过单点相连接。
烜芯微专业制造二极管,三极管,MOS管,桥堆等20年,工厂直销省20%,4000家电路电器生产企业选用,专业的工程师帮您稳定好每一批产品,如果您有遇到什么需要帮助解决的,可以点击右边的工程师,或者点击销售经理给您精准的报价以及产品介绍
烜芯微专业制造二极管,三极管,MOS管,桥堆等20年,工厂直销省20%,4000家电路电器生产企业选用,专业的工程师帮您稳定好每一批产品,如果您有遇到什么需要帮助解决的,可以点击右边的工程师,或者点击销售经理给您精准的报价以及产品介绍
- 上一篇:晶闸管的工作原理知识解析
- 下一篇:LCR数字电桥的工作原理介绍
相关阅读