传真:
18923864027
QQ:
709211280
地址:
深圳市福田区振中路84号爱华科研楼7层
逆变器工作原理逆变器是一种由半导体器件组成的电力调整装置,主要用于把直流电力转换成交流电力。由升压回路以及逆变桥式回路构成。升压回
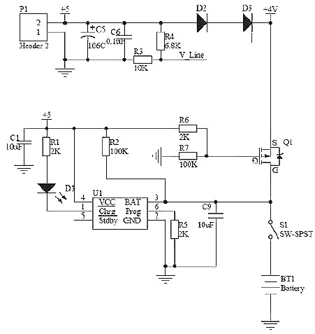
锂电池保护板电路图锂在元素周期表上第3位,外层电子1个,容易失去形成稳定结构,所以是非?;钇玫囊恢纸鹗簟6胱拥绯鼐哂蟹诺绲缌鞔?、
场效应管测量方法场效应管英文缩写为FET??煞治嵝统⌒в?JFET)和绝缘栅型场效应管(MOSFET),我们平常简称为MOS管。而MOS管又可分为增
数字万用表测场效应管数字万用表相对来说,属于比较简单的测量仪器。本篇,作者就教大家数字万用表的正确使用方法。从数字万用表的电压、电
场效应管实用电路图场效应管的应用很广,能够用于调制、放大、阻抗变换、稳流、限流和自动维护等电路中,下面以结场型场效应管为例,扼要引
在电路板上,我们经?;峥吹揭桓隼嗨迫艿脑?--三端稳压器。三端稳压器常用在需要电压变换的地方。如18伏变12伏、12伏变5伏。常见的三
场效应管的应用越来越广泛,它相比于传统的晶体管有许多独特的优点使其在高频电路中的应用尤其之多,本文介绍了场效应管和它的工作原理,就
电子产品中,常见的三端稳压集成电路有正电压输出的78××系列和负电压输出的79××系列。顾名思义,三端IC是指这种稳
快恢复二极管的测量快恢复二极管属于整流二极管中的高频二极管,特点是它的反向恢复时间很短,这一点特别适合高频率整流??旎指炊艿姆?
众所周知,当前电子技术的发展方向是:应用技术高频化、硬件结构模块化、半导体器件智能化、控制技术数字化以及产品性能绿色化(对电网等无
N沟道和P沟道MOSFET开关电路在电路中常见到使用MOSFET场效应管作为开关管使用。下面举例进行说明。图1 如图1所示,使用了P沟道的内置二极
快恢复二极管模块快恢复二极管是指反向恢复时间很短的二极管(5us以下),工艺上多采用掺金措施,结构上有采用PN结型结构,有的采用改进的P