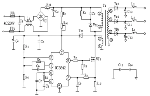
一、PWM 开关电源集成控制器 UC3842 剖析
(一)芯片概述
UC3842 是一款广泛应用于开关电源领域的 PWM(脉宽调制)集成控制芯片,凭借其优越的固定工作频率、可控脉宽调制特性,成为电源电路设计中的关键元件。
(二)引脚功能详解
误差放大器输出端(①脚) :外接阻容元件,用于优化误差放大器的增益与频率响应特性,确保输出电压的稳定性与精度。
反馈电压输入端(②脚) :与误差放大器同相端的 2.5V 基准电压进行对比,生成误差电压,进而调节脉冲宽度,实现输出电压的精准控制。
电流检测输入端(③脚) :当检测电压达到 1V 时,触发保护机制,缩小脉冲宽度,使电源进入间歇工作模式,防止功率器件因过流而受损。
定时端(④脚) :内部振荡器的工作频率受外接阻容元件影响,遵循公式 f=1.8/(RT×CT),为电源电路提供稳定的时钟信号。
公共地端(⑤脚) :作为电路的基准地,为各引脚信号提供统一的参考电位。
推挽输出端(⑥脚) :采用图腾柱输出结构,具备快速的上升、下降时间(仅 50ns),驱动能力高达 ±1A,能够有效驱动后续功率器件。
直流电源供电端(⑦脚) :支持 16 - 34V 的宽范围启动电压,内置欠、过压锁定?;すδ?,芯片功耗低至 15mW,确保芯片在异常供电条件下不受损坏,同时保障内部电路稳定运行。
5V 基准电压输出端(⑧脚) :具备 50mA 的负载驱动能力,为外部电路提供稳定的参考电压,简化电源设计。


(三)工作原理阐述
启动阶段 :当 VCC 低于 16V 时,施密特比较器输出低电平,电路不工作;一旦 VCC 超过 16V,施密特比较器翻转,向 5V 稳压器发送高电平信号,产生 5V 基准电压,供内部电路工作并对外提供参考电压。芯片启动后,VCC 可在 10 - 34V 范围内变化,不影响正常工作;若 VCC 低于 10V,电路则停止运行。
基准电压与振荡信号生成 :在 5V 基准电压稳定输出后,基准电压检测逻辑比较器输出高电平信号至输出电路。同时,振荡器依据外接 Rt、Ct 参数产生振荡信号,该信号一方面直接输入至图腾柱电路,另一方面作为 PWM 脉宽调制的时钟信号。
PWM 脉宽调制机制 :RS 触发器的 R 端连接电流检测比较器输出端,作为占空调节控制端。当 R 端电压上升,Q 端脉冲加宽,对应 ⑥ 脚输出脉宽增加,占空比提升;反之,R 端电压下降,则 Q 端脉冲变窄, ⑥ 脚输出脉宽减小,占空比降低。通过这种方式,实现对输出脉冲宽度的精准控制,进而调节输出电压。
时序逻辑与反馈控制 :UC3842 各点时序紧密关联,只有当 E 点为高电平且 a、b 点全为高电平时,d 点输出高电平,c 点输出低电平,否则 d 点输出低电平,c 点输出高电平。 ②脚接入输出电压取样信号(反馈信号),当 ② 脚电压上升,① 脚电压下降,R 端电压随之降低,导致 ⑥ 脚输出脉冲变窄;相反,⑥ 脚输出脉冲变宽。此外,③ 脚作为电流传感端,连接取样电阻,当取样电阻上电压超过 1V 时, ⑥ 脚停止脉冲输出,实现对功率管的过流?;?。
综上,UC3842 以其高性能的 PWM 控制功能,主要应用于音频端控制的开关电源场景,为电源系统提供稳定、高效的控制解决方案。


二、DC-DC 电源转换方案
(一)电路需求背景
在众多便携式电子产品中,通常采用低电源电压供电(如 3 - 5V),以减少电池数量,降低产品尺寸与重量。然而,部分电路??榭赡苄枰叩墓ぷ鞯缪梗?5V、12V 等,这对电源设计提出了新的挑战。
(二)电路构成与特点
本方案采用两块升压模块(AH805 及 FP106)组合而成,具有以下显著特点:
元件精简 :外围元件数量少,有效简化电路布局,降低设计复杂度与成本。
尺寸与重量优势 :电路整体尺寸小、重量轻,完美契合便携式电子产品的轻薄化设计要求。
输出稳定性高 :能够稳定输出 +5V、+12V 电压,确保电路工作的稳定性和精度,满足不同电子设备的供电需求。
供电灵活性强 :仅需两节 1.5V 碱性电池供电(提供 3V 输入电压),适应性强,便于在各种便携场景下使用。


(三)工作原理剖析
升压模块功能概述 :AH805 升压??槭淙氲缪狗段?1.2 - 3V,在 3V 供电时可输出 100mA 电流,输出固定电压为 5V;FP106 则为贴片式升压???,输入电压为 4 - 6V,输出固定电压为 29±1V,最大输出电流可达 40mA。两者均具备电平控制的关闭电源功能,可通过控制信号实现电源的灵活启停,降低功耗。
电路工作流程 :两节 1.5V 碱性电池输出的 3V 电压首先输入至 AH805 升压???,AH805 将其升压至 +5V。一方面直接输出稳定的 +5V 电压;另一方面将 +5V 电压输入至 FP106 升压??椋現P106 进一步升压产生 28 - 30V 电压,再经稳压管稳压后得到稳定的 +12V 电压输出。
输出电压调节与电源控制 :通过更换不同稳压值的稳压管,可灵活调整最终输出电压,满足多样化的电路供电需求。FP106 的第 ⑤ 脚作为控制电源关闭端,当其输入高电平(≥2.5V)时,电源导通;输入低电平(≤0.4V)时,电源关闭,此时功耗几乎为零。这种控制方式既可通过外部电路实现自动控制,也可采用手动控制方式,若无需控制功能,可将第 ⑤ 脚与第 ⑧ 脚相连。
〈烜芯微/XXW〉专业制造二极管,三极管,MOS管,桥堆等,20年,工厂直销省20%,上万家电路电器生产企业选用,专业的工程师帮您稳定好每一批产品,如果您有遇到什么需要帮助解决的,可以直接联系下方的联系号码或加QQ/微信,由我们的销售经理给您精准的报价以及产品介绍
联系号码:18923864027(同微信)
QQ:709211280