一、NPN+PNP开关电路分析


当控制信号(CTRL)处于低电平状态时
NPN型三极管因基极电压不足以使其导通,从而呈现截止状态。
MID点在上拉电阻的作用下,电位被拉高至VCC。
PNP型三极管此时基极与发射极间的电压不足以使其导通,故处于截止状态。
OUT点通过下拉电阻连接至GND,整体电位被拉低至GND水平。
当控制信号(CTRL)处于高电平状态时
NPN型三极管的基极获得足够高的电压,满足导通条件而导通,其将MID点下拉至GND电位。


PNP型三极管因基极电位相对发射极电位降低,满足导通条件而导通,进而将OUT点上拉至VCC电位。


此种电路结构下,输入信号与输出信号呈现同相关系,即输入高电平,输出相应为高电平;输入低电平,输出对应为低电平。


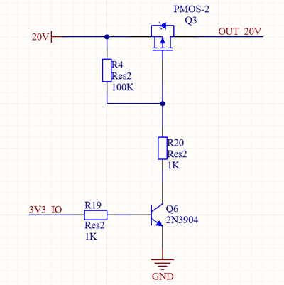
二、单片机小电压IO控制大电压应用
当单片机IO输出高电平时
三极管Q1在基极获得足够高的电压后导通,为GNDQ信号提供通路,使其传递至MOS管Q3的G极。此时,MOS管的Vgs电压为-20V,满足MOS管的导通条件,MOS管Q3导通,从而实现对大电压电路的控制。
当单片机IO输出低电平时
三极管Q1因基极电压不足而关闭,切断GNDQ信号通路。此时,20V信号能够传递至MOS管Q3的G极,导致MOS管的Vgs电压为0V,MOS管Q3关闭,大电压电路相应断开。
在设计与应用该电路时,需重点关注MOS管的Vgs耐压值。由于电路中Vgs可能达到-20V或0V,所选用的MOS管必须具备足够的Vgs耐压能力,以防止因超过耐压值而损坏MOS管,确保电路的稳定运行与器件的安全。
〈烜芯微/XXW〉专业制造二极管,三极管,MOS管,桥堆等,20年,工厂直销省20%,上万家电路电器生产企业选用,专业的工程师帮您稳定好每一批产品,如果您有遇到什么需要帮助解决的,可以直接联系下方的联系号码或加QQ/微信,由我们的销售经理给您精准的报价以及产品介绍
联系号码:18923864027(同微信)
QQ:709211280