在供电设备应用中,PMOS管常常作开关使用,当负载的容性负载较大时,PMOS管在开通的瞬间,会造成前级电源电压跌落。这是为什么呢?


在开通瞬间前级电源电压跌落,这是因为开关速度过快,mos 管开启瞬间充电电流引起。解决这个问题的关键在于,降低大容量电容的充电速度。
例如有的电路的后级电源,有很多电路在同时使用,这时会接了许多滤波电容,导致总电容量很大。当电源突然接通时,需要对这些电容进行充电,电容量较大。
由于一开始需要的电流很大,前级来不及提供,最终导致电源被拉下。
那么,我们该如何降低大容量电容,避免这种情况呢?
我们主要围绕三种措施进行展开(但不限于):
一、串联电阻
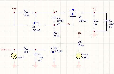
PMOS与电容之间,电容上面,或者在PMOS之前进行串联电阻,本质上都可以降低前级电源对电容的充电电流。
对于串联电阻,我们在此之前提到很多次,它能降低电容的充电速度,并且降低相应的负载能力。不过在PMOS之前串联电阻要注意,串联电阻的大小,需要以最大负载电流与PMOS的最大电流得出的平均值来定。




二、增加电源电容
栅极与源极之间,或者栅极与漏极之间并联电容。能够降低PMOS的开通速度,这是利用控制PMOS的沟道宽度,来间接控制电容的充电电流。
此外,也可以选择在前级电源输入处,增加适当大小的电容,对电源的波动进行缓冲和抑制,减小电源跌落的幅度。
三、增加电源电压稳压器或者跟随器
面对负载突然增大的情况,稳压器可以保证电压输出的稳定,而跟随器可以通过负反馈的方式,进行自动调整输出电压。
〈烜芯微/XXW〉专业制造二极管,三极管,MOS管,桥堆等,20年,工厂直销省20%,上万家电路电器生产企业选用,专业的工程师帮您稳定好每一批产品,如果您有遇到什么需要帮助解决的,可以直接联系下方的联系号码或加QQ/微信,由我们的销售经理给您精准的报价以及产品介绍
联系号码:18923864027(同微信)
QQ:709211280