ZigBee是一种基于IEEE 802.15.4规范的无线技术,其具有在802.15.4规范上创建的安全和应用层接口、工作于免授权频段、以年计算的超低电池寿命、超低的成本、极大可伸缩的网格和星型网络拓扑,每个主设备可支持4万多个节点,等诸多优点,是家庭互联、工厂自动化、医疗设备、传感网络和汽车应用等的理想解决方案。本文将介绍一种利用24GHz射频芯片CC2420实现ZigBee无线通信的设计。
1.射频芯片CC2420
1.1基本介绍
CC2420是Chipcon AS公司推出的首款符合2.4 GHz IEEE 802.15.4标准的射频收发器。该器件包括众多额外功能,是第一款适用于ZigBee产品的RF器件。它基于Chipcon公司的SmartRF 03技术,以0.18um CMOS工艺制成只需极少外部元器件,性能稳定且功耗极低。CC2420的选择性和敏感性指数超过了IEEE 802.15.4标准的要求,可确保短距离通信的有效性和可靠性。利用此芯片开发的无线通信设备支持数据传输率高达250kbps,可以实现多点对多点的快速组网。


CC2420芯片
1.2性能特点
(1)采用IEEE 802.15.4规范要求的直接序列扩频方式;
(2)数据速率达250kbps,码片速率达2MChip/s;
(3)采用O-QPSK调制方式;
(4)超低电流消耗(RX:19.7mA,TX:17.4mA),高接收灵敏度(-94dBm);
(5)抗邻频道干扰能力强(39dB);
(6)内部集成有VCO、LNA、PA以及电源整流器,采用低电压供电(2.1~3.6V);
(7)输出功率编程可控;
(8)与控制微处理器的接口配置容易(4总线SPI接口);
(9)开发工具齐全,提供有开发套件和演示套件;
(10)IEEE 802.15.4 MAC层硬件可支持自动帧格式生成、同步插入与检测、16bit CRC校验、电源检测、完全自动MAC层安全保护(CTR,CBC-MAC,CCM)。
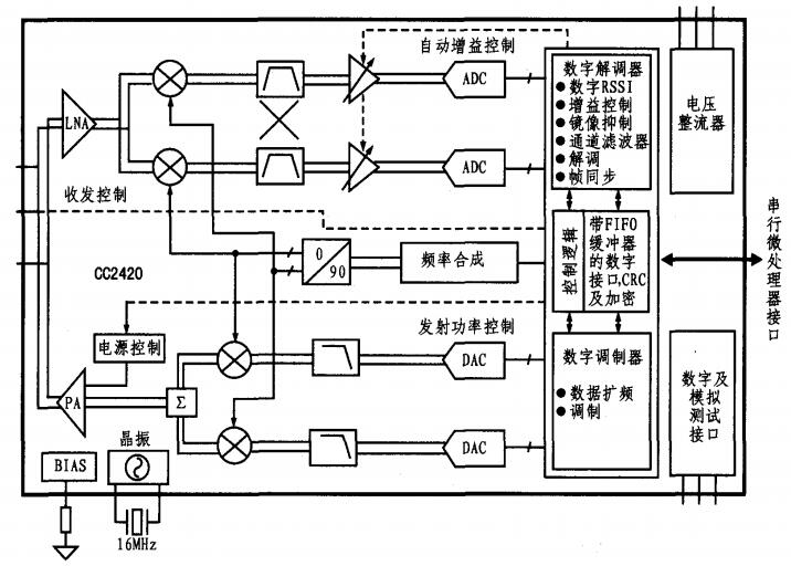
1.3芯片内部结构
CC2420芯片的内部结构如图1所示。天线接收的射频信号经过低噪声放大器和I/Q下变频处理后,中频信号只有2MHz,此混合I/Q信号经过滤波、放大、AD变换、自动增益控制、数字解调和解扩,最终恢复出传输的正确数据。


图1 CC2420芯片内部结构
发射机部分基于直接上变频。要发送的数据先被送入128字节的发送缓存器中,头帧和起始帧是通过硬件自动产生的。根据IEEE 802.15.4标准,所要发送的数据流的每4个比特被32码片的扩频序列扩频后送到DA变换器。然后,经过低通滤波和上变频的混频后的射频信号最终被调制到2.4GHz,并经放大后送到天线发射出去。
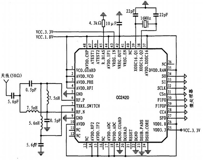
2.典型应用电路
CC2420只需要极少的外围元器件,其典型应用电路如图2所示。它的外围电路包括晶振时钟电路、射频输入/输出匹配电路和微控制器接口电路三个部分。芯片本振信号既可由外部有源晶体提供,也可由内部电路提供。由内部电路提供时需外加晶体振荡器和两个负载电容,电容的大小取决于晶体的频率及输入容抗等参数。例如当采用16MHz晶振时,其电容值约为22pF。射频输入/输出匹配电路主要用来匹配芯片的输入输出阻抗,使其输入输出阻抗为50Ω,同时为芯片内部的PA及LNA提供直流偏置。


典型应用电路
图2 典型应用电路
CC2420可以通过4线SPI总线(SI、SO、SCLK、CSn)设置芯片的工作模式,并实现读/写缓存数据,读/写状态寄存器等。通过控制FIFO和FIFOP管脚接口的状态可设置发射/接收缓存器。注意:在SPI总线接口上进行的地址和数据传输大多是MSB优先的。CC2420片内有33个16比特状态设置寄存器,在每个寄存器的读/写周期中,SI总线上共有24比特数据,分别为:1比特RAM/寄存器选择位(0:寄存器,1:RAM),1比特读/写控制位(0:写,1:读),6比特地址选择位、16比特数据位。在数据传输过程中CSn必须始终保持低电平。
另外,通过CCA管脚状态的设置可以控制清除通道估计,通过SFD管脚状态的设置可以控制时钟/定时信息的输入。这些接口必须与微处理器的相应管脚相连来实现系统射频功能的控制与管理。
3.配置IEEE 802.15.4工作模式
IEEE802.15.4规范中规定使用DSSS调制方式,CC2420中的调制和扩频功能框图如图3所示。


CC2420调制和扩频功能框图
图3 CC2420调制和扩频功能框图
CC2420先将要传输的数据流进行变换,每个字节被分组为两个符号,每个符号包括4个比特,LSB优先传输。每个被分组的符号用32码片的伪随机序列表示,共有16个不同的32码片伪随机序列。经过DSSS扩频变换后,码片速率达到2Mchips/s,此码片序列再经过O-QPSK调制,每个码片被调制为半个周期的正弦波。码片流通过I/Q通道交替传输,两通道延时为半个码片周期。
CC2420为IEEE 802.15.4的数据帧格式提供硬件支持。
其MAC层的帧格式为,头帧+数据帧+校验帧;PHY层的帧格式为,同步帧+PHY头帧+MAC帧,帧头序列的长度可以通过寄存器的设置来改变??梢圆捎?6 位CRC校验来提高数据传输的可靠性。发送或接收的数据帧被送入RAM中的128字节的缓存区进行相应的帧打包和拆包操作,其RF的状态控制图如图4所示。


RF状态控制图
图4 RF状态控制图
4.开发工具及网络组织
Chipcon为用户提供了评估软件-SmartRF Stu-dio,它可以帮助开发者进行产品射频性能的评估和功能测试。同时,Chipcon还提供了开发套件,用户可在此基础上评估和设计真正的ZigBee网络。此开发套件包括CC2420外围硬件??楹蚙-StackTM Zig-Bee协议栈,其中包括各种高性能的ZigBee软件工具,如网络设置器、协议追踪调试工具等。在此基础上建立的网格式网络(网络结构如图5所示)自组织性强、抗毁性强,极大程度地拓展了网络中的节点数和无线通信范围。


图5 网络结构图
5.总结
以上就是基于射频芯片CC2420的ZigBee无线通信设计介绍了。CC2420芯片是首款符合ZigBee技术的高集成度工业用射频收发器件,其MAC层和PHY层协议符合802.15.4规范,工作于免授权的2.4GHz频段。利用此芯片开发的短距离射频传输系统成本低、功耗小,适于电池长期供电。具有硬件加密、安全可靠、组网灵活、抗毁性强等特点,为多种电子行业提供了理想的解决方案。
〈烜芯微/XXW〉专业制造二极管,三极管,MOS管,桥堆等,20年,工厂直销省20%,上万家电路电器生产企业选用,专业的工程师帮您稳定好每一批产品,如果您有遇到什么需要帮助解决的,可以直接联系下方的联系号码或加QQ/微信,由我们的销售经理给您精准的报价以及产品介绍
联系号码:18923864027(同微信)
QQ:709211280