电压/电流转换即V/I转换,是将输入的电压信号转换成满足一定关系的电流信号。
转换后的电流相当一个输出可调的恒流源。
其输出电流应能够保持稳定而不会随负载的变化而变化。一般来说,电压电流转换电路是通过负反馈的形式来实现的,可以是电流串联负反馈,也可以是电流并联负反馈,主要用在工业控制和许多传感器的应用。
下文介绍两种电压转电流电路。
第一种
电路结构
这是一种较为常用的电压转换电流电路,也是一款恒流源电路。它由一个运放、一个三极管(也可以是MOS管)以及若干电阻构成,结构简单易懂。
其输出电流为Iout= Vref/Rs。


仿真分析
先进行仿真,参考上面的电路结构搭建如下图所示仿真电路:
运放采用:OPA2363
VS1 为直流电源 2.5V
R6 为精密电阻250R
RL 为负载
可以看出电路输出电流为9.9mA,与理论电流值 2.5V/250R= 10mA 相差较小。


采用直流参数扫描,看一下10mA电流的带负载能力:10mA下,电路带载能力最大为2.06K


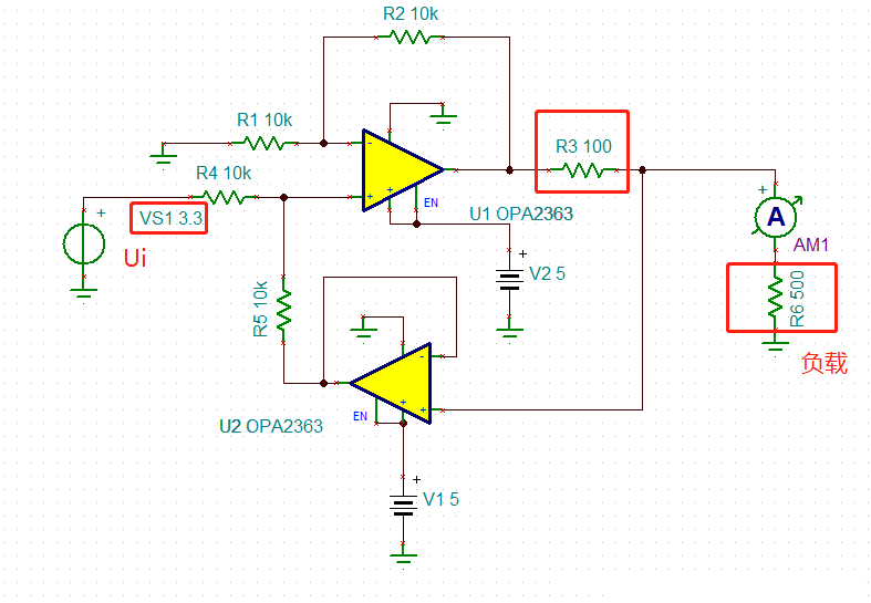
第二种
电路结构
这种结构的电压电流转换电路是书本上经常那提到的一种结构,结构稍复杂些。
其输出电流I=Ui/R3。


仿真分析
然而这种结构的电路不常用,多使用上面路电路的变形,如下图。 输出电流为:1.65V/165R= 10mA。 这里三极管和运放组合起到扩流的作用,毕竟运放输出电流能力有限。


看下此中电路结构的带负载能力:10mA 最大带载为3.55K。

〈烜芯微/XXW〉专业制造二极管,三极管,MOS管,桥堆等,20年,工厂直销省20%,上万家电路电器生产企业选用,专业的工程师帮您稳定好每一批产品,如果您有遇到什么需要帮助解决的,可以直接联系下方的联系号码或加QQ/微信,由我们的销售经理给您精准的报价以及产品介绍

〈烜芯微/XXW〉专业制造二极管,三极管,MOS管,桥堆等,20年,工厂直销省20%,上万家电路电器生产企业选用,专业的工程师帮您稳定好每一批产品,如果您有遇到什么需要帮助解决的,可以直接联系下方的联系号码或加QQ/微信,由我们的销售经理给您精准的报价以及产品介绍
联系号码:18923864027(同微信)
QQ:709211280