MOS驱动,有几个特别的需求


这就提出一个要求,需要使用一个电路,让低压侧能够有效的控制高压侧的MOS管,同时高压侧的MOS管也同样会面对1和2中提到的问题。
在这三种情况下,图腾柱结构无法满足输出要求,而很多现成的MOS驱动IC,似乎也没有包含gate电压限制的结构。
于是有了一个相对通用的电路来满足这三种需求。
电路图如下:


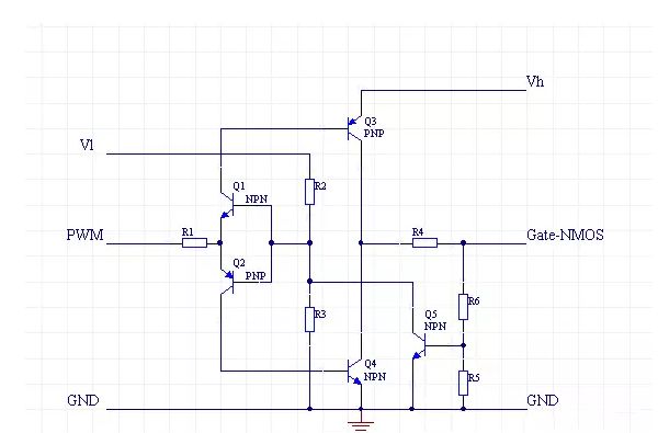
图1 用于NMOS的驱动电路


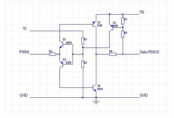
图2 用于PMOS的驱动电路
这里我只针对NMOS驱动电路做一个简单分析:
Vl和Vh分别是低端和高端的电源,两个电压可以是相同的,但是Vl不应该超过Vh。
Q1和Q2组成了一个反置的图腾柱,用来实现隔离,同时确保两只驱动管Q3和Q4不会同时导通。
〈烜芯微/XXW〉专业制造二极管,三极管,MOS管,桥堆等,20年,工厂直销省20%,上万家电路电器生产企业选用,专业的工程师帮您稳定好每一批产品,如果您有遇到什么需要帮助解决的,可以直接联系下方的联系号码或加QQ/微信,由我们的销售经理给您精准的报价以及产品介绍

联系号码:18923864027(同微信)
QQ:709211280