电路需求:需要做一个电源入口电路,电压大于6V时候进入电路板,电源电压小于6V的时候电源不进入电路板,电路板不会工作。
电路方案分析
是类似于一个欠压锁定电路,但是放在电源入口,可以用分立元器件搭建一个阈值设定电路。
方案1:比较器检测电路


利用比较器检测输入电压,与参考电压比较,从而让三极管截止和导通。
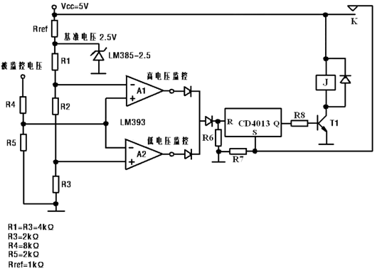
方案2:利用数字开关,光耦或者继电器


方案3:双开管开关,NPN三极管+PMOS


该方案成本低,电路搭建简单,只需要三个主要器件;稳压管,NPN三极管。
原理分析:用一个6V的稳压二极管和NPN三极管构成控制MOS管门级的开关电路,大于6V击穿二极管,构成通路,去开启三极管,拉低PMOS管控制脚门级,从而使MOS管导通,小于6V则关闭三极管,截断通路,从而使MOS不导通。
稳压二极管的作用就是将三极管Vcb之间的电压钳位到使三极管导通的那个值。
〈烜芯微/XXW〉专业制造二极管,三极管,MOS管,桥堆等,20年,工厂直销省20%,上万家电路电器生产企业选用,专业的工程师帮您稳定好每一批产品,如果您有遇到什么需要帮助解决的,可以直接联系下方的联系号码或加QQ/微信,由我们的销售经理给您精准的报价以及产品介绍
联系号码:18923864027(同微信)
QQ:709211280