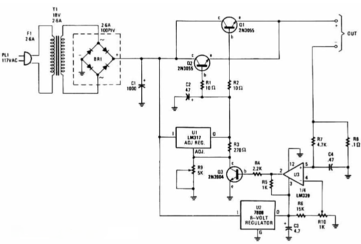
可调稳压电池充电器电路图
这款可调稳压电池充电器电路适用于串联/并联连接的单节电池或多节电池;电池的最大电压应为最大 18V。


晶体管 Q1 和 Q2 作为串联稳压器连接,以控制电池充电器的输出电压和充电电流速率。LM-317 可调电压调节器向功率晶体管 Q1 和 Q2 的基极提供驱动信号。
电位器 R9 设置输出电压电平。电流采样电阻器 R8(一个 0.1 ohm/5W 单元)连接在负输出引线和电路接地之间。对于流过 R8 的每一安培充电电流,其上会产生一个 100mV 的输出。R8 上产生的电压被馈送到比较器 U3 的一个输入端。比较器的另一个输入连接到可变电阻器 R10。
随着电池两端的充电电压开始下降,通过 R8 的电流减小。然后U3的电压馈入脚5下降,比较器输出跟随,关闭Q3,完成信号的循环路径以调节电池的充电电流。
充电电流可以通过调节 R10 来设置所需的电流。电路的输出电压由R9设定,根据需要调整R9得到正确的电压输出值。
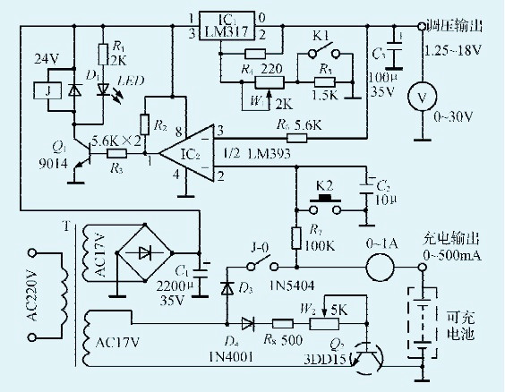
可调稳压、充电双功能电路图
该电路既可提供稳压电源输出(1.25-19V连续可调),又可提供脉动电压充电输出,且充电电流连续可调(0-500mA),电路如图所示。


电路工作原理:
可调稳压输出部分:IC1为三端可调稳压集成电路LM317,调节W1可改变输出电压。为了获得较细的调节电压,本电路分两挡调节,K1闭合时可输出1.25-12.6v,K1断开时可输出9-19V。脉动充电部分:IC2为电压比较器,充电的预置电压经R6进入IC2的(3)脚(正相输入端)。
电池电压经R7进入IC2的(2)脚反相输入端,与预置电压进行比较:开始充电时,电池电压低于预置电压,IC2正相端(③脚)电压高于反相端(②脚),输出端(①脚)输出高电平,Q1导通,继电器J得电,常开触点J-0闭合,给电池充电,LED点亮,指示正在充电;当电池电压升高至预置电压时,IC2输出低电平,Q1截止,继电器J失电,触点断开,停止充电,LED熄灭,表示充电结束。调节W2,可调节充电电流。
元器件选择:
电源变压器T可采用带中心抽头的旧黑白电视机变压器,将中心抽头剪开即可成为双绕组。IC1为LM317,最大输出电流为1.5A,如需输出更大电流,可采用多个并联。IC2为电压比较器LM393,Q2可用3DD15或其他NPN型中功率管,可以不用加绝缘与IC 安装在同一块散热板或机壳上。需要提示的是:调压输出与充电不要同时使用。
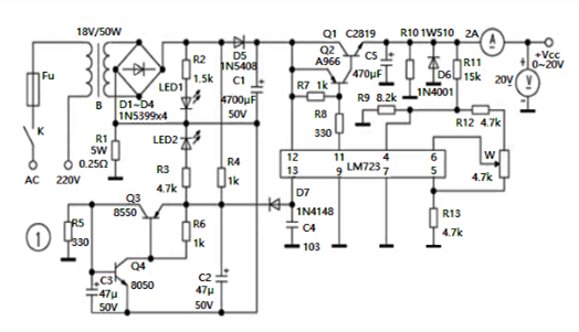
可调稳压电源电路设计
带过流?;さ闹绷骺傻魑妊沟缭吹闹饕爸檬峭ㄓ梦妊辜煽長M723,它包含启动电路、恒流源、参考稳压源、 过流?;さ取?/div>
配合大功率调节管,可输出0~20范围内的连续可调稳定电压。最大输出电流可达2A,具有过流?;すδ?,可作为手机和BP机的维修电源,也可用于电池充电。电路如图所示。


正常使用时,红色和绿色发光二极管同时发光。调节电位器W可在0~20范围内调节输出电压。当输出端出现过流或短路时,R1两端压降大于0.6V,Q3和Q4导通,绿灯熄灭,LM723电压降至近0V,内部检测电路工作,输出23V高压和Q1,Q2 被切断。
因此,没有电压输出,起到?;ぷ饔?。仅当计算机关闭并重新启动时,输出才可用。为了保证调节管Q1在输出额定电流时不会烧坏,应安装足够尺寸的散热器。
整个电源可以使用塑料盒作为外壳,其前板可配备电流表,电压表,开关和电位器,输出端子和红绿发光二极管。只要元器件好,电路无需调试即可正常工作。其中,最好使用进口的C2819、2N3395等大功率管为Q1,LM723、MC1723等均可作为IC。
〈烜芯微/XXW〉专业制造二极管,三极管,MOS管,桥堆等,20年,工厂直销省20%,上万家电路电器生产企业选用,专业的工程师帮您稳定好每一批产品,如果您有遇到什么需要帮助解决的,可以直接联系下方的联系号码或加QQ/微信,由我们的销售经理给您精准的报价以及产品介绍
联系号码:18923864027(同微信)
QQ:709211280
- 上一篇:芯片结温分析,芯片结温计算,公式介绍
- 下一篇:结电容,pn结电容,mos结电容介绍
相关阅读