锂电池充电过程分析
锂电池在充电过程中需要控制它的充电电压和充电电流并精确测量电池电压,根据锂电池电压将充电过程分为四个阶段:阶段一为预充电,先用0.1C的小电流对锂电池进行预充电,当电池电压≥2.5V时转到下一阶段。
阶段二为恒流充电,用1C的恒定电流对锂电池快速充电,点电池电压≥4.2V时转到下一阶段。阶段三为恒压充电,逐渐减小充电电流,保证电池电压恒定=4.2V,当充电电流≤0.1C时转到下一阶段。
阶段四为涓流充电,恒压充电结束后,电池已经基本充满,为了维持电池电压,可以用0.1C甚至更小的电流对电池进行补充充电,到此锂电池充电过程结束。
锂电池充电器电路图
3.7v锂电池充电电路图:
电池是3.7v,720mAh的,充电电路原理图如下,恒流、限压充电方式。


3.7v锂电池充电电路图二:


输入端为MiniUSB口,充电电压不能超过8V。充电电流为1A,可以用安卓手机充电器充电。充电时红色指示灯亮,充满电后绿色指示灯亮。
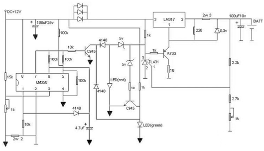
4.2v锂电池充电电路图


4.2v锂电池充电电路图二


本电路显示充电状态,红灯闪正在充,绿灯闪马上要充满,绿灯亮完全充满。只要您有12V的电源就可以,接完电路后先别装电池,调右下角的可调电阻,使电池输出端为4.2V,再调左下角的可调电阻使LM358第三脚为0.16V就可以了,充电电流为380mA,超快,三个并连的二极管是降压的,防止LM317过热,且LM317须加散热片,图中的三极管可以任意型号。
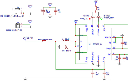
7.4v锂电池充电电路图




7.4V为标称电压,最低电压是7V,最高电压是8.4V。内部是2节锂电池构成,单节锂电池的最高电压是4.2V,最低3.5V,如果电压低于3.5V,电池就作废了,不能给它充电,否则会有危险。同样单节锂电池也不能充到4.2V以上,否则也会有危险。因此要设计一个充电器,保证单节锂电池不会超过4.2V,充电输入端,12V的电源。
〈烜芯微/XXW〉专业制造二极管,三极管,MOS管,桥堆等,20年,工厂直销省20%,上万家电路电器生产企业选用,专业的工程师帮您稳定好每一批产品,如果您有遇到什么需要帮助解决的,可以直接联系下方的联系号码或加QQ/微信,由我们的销售经理给您精准的报价以及产品介绍
联系号码:18923864027(同微信)
QQ:709211280