电动车充电器种类繁多,电路数不胜数,但都离不开两个主要部分:
1.电源部分--电源部分一般由开关电源构成。
2.充电控制部分--电动车使用的一般是硫酸蓄电池,任何电池都对充电电压以及充电电流敏感,所以需要充电控制。
电动车充电器电路图
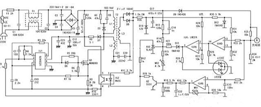
下文电路图是一个36V,14AH电池的充电器电路图


电动车充电器电路图二
以3842驱动场效应管的单管开关电源,配合358双运放来实现三阶段充电方式。


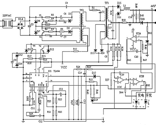
电动车充电器电路图三(原边电路图)


电动车充电器电路图四


充电器的控制芯片一般是以TL494为核心,推动2只13007高压三极管。配合324( 4运算放大器 ),实现三阶段充电。
〈烜芯微/XXW〉专业制造二极管,三极管,MOS管,桥堆等,20年,工厂直销省20%,上万家电路电器生产企业选用,专业的工程师帮您稳定好每一批产品,如果您有遇到什么需要帮助解决的,可以直接联系下方的联系号码或加QQ/微信,由我们的销售经理给您精准的报价以及产品介绍
联系号码:18923864027(同微信)
QQ:709211280