MOS管的使用通??梢苑治街智樾危?/div>
①参与普通的逻辑控制,和三极管一样作为开关管使用,电流可达数安培,如图1为MOS管驱动直流电机电路。R6下拉电阻是必须的(取值一般10--20k),原理和NPN三极管下拉电阻一样。
此类应用的MOS管Vgs电压大于门槛电压4.5V(又叫平台电压)即可正常使用。小功率的逻辑控制可以选择使用三极管。


图1:逻辑控制MOS管
②参与PWM控制;桥式驱动电路以及开关电源电路等应用广泛。
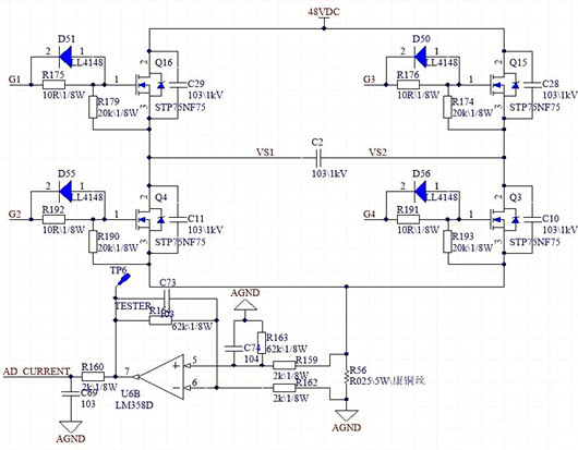
如图2为有刷直流电机桥式驱动电路,G1、G2、G3、G4为推挽PWM控制,VS1、VS2接电机,可实现大功率直流电机调速,正反转控制。此类应用的MOS管Vgs电压大于10V,通常使用12V(为保证导通深度,PWM的幅值为12V)。
且G极的电阻必须是小电阻通常取4.7--100Ω,与电阻并联一个反向二极管,目的是保证MOS管的关断速度比导通速度快,防止上桥与下桥直通短路。


图2:有刷直流电机桥式驱动电路
MOS管驱动直流电机电路
以驱动继电器为例分享电路设计,驱动电路如下图。
D1作用是泄放继电器的反向电动势


继电器参数
24V继电器 电大负载25A/250VAC,线圈电阻640欧。
流过线圈的电流为37.5mA。
继电器的线圈为感性负载,在通电和断电的瞬间,会产生反向电动势,通电时这个电动势与电源方向相同,上正下负,电源可以吸收绝大部分。
断电时这个电动势与电源方向相反,下正上负,此时二极管D1导通,将这个电动势短路泄放掉。对于低压电路,二极管用1N4007就可以了,耐压1000V,电流1A,便宜好用。讲究的可以用快恢复二极管,性能更好些。漏电流略大,此处可以忽略。
MOS管选型
这个MOS管的选型很简单,关键参数只涉及电压和电流即可,其他可不作考虑。
耐压:1.2~1.5倍电源电压或更高
电流:5倍工作电流妥妥的够,即150mA以上足矣。
功耗:一般管子的Rds只有几十毫欧,功耗肯定满足需求。
开关频率:继电器的动作频率不超过100HZ,大多管子都够。
〈烜芯微/XXW〉专业制造二极管,三极管,MOS管,桥堆等,20年,工厂直销省20%,上万家电路电器生产企业选用,专业的工程师帮您稳定好每一批产品,如果您有遇到什么需要帮助解决的,可以直接联系下方的联系号码或加QQ/微信,由我们的销售经理给您精准的报价以及产品介绍
联系号码:18923864027(同微信)
QQ:709211280
相关阅读