压控电流源
受控源又称为非独立源。一般来说,一条支路的电压或者电流受到非本支路以外的其他因素控制时统称为受控源。对于简单的受控源,如一条支路的电压或电流受到另外一条支路的电压或电流控制的情况,这样的受控源是由两条支路组成的一种理想化电路原件。受控源的第一条支路的控制支路,呈开路或者短路状态;第二条支路是受控支路,它是一个电压源或电流源,起电压或电流的量值受到第一条支路的电压或电流的控制。这样的受控源分为四类,分别为电流控制的电压源,电流控制的电流源,电压控制的电压源和电压控制的电流源。
简单说,就是电流大小受电压控制的电源。
电压控制型电流源(UCCS),简称压控电流源。有常数 gm=i/u1,称为转移电导。


压控电流源电路设计
电流源是一种常用的电路,如工业中4-20mA输出,LED恒流驱动,以及一些传感器可能也需要恒流驱动等。
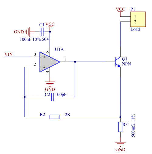
常用的压控电流源电路:


电路很简单,运放+晶体管组成。P1为负载,根据运放虚短虚断的原理,负载电流I=VIN/R3。因此通过控制VIN的电压即可控制负载电流的大小。
其中R2和C2的作用是在输入电压和负载瞬间变化时保证电路的稳定,可以理解为一个滤波电路。R2应比R3大很多,但也不适宜太大(太大的话运放的偏置电流将会产生较大的偏置电压)。RC参数也会影响电路的动态响应速度,因此也不适宜太大。当然把R2短路,C2直接去掉,电路也是可以正常工作的。
因为三极管的发射极电流不完全等于集电极电流,所以负载电流会有一定的误差。电路中Q1也可以换成NMOS管。但是MOS管是电压型器件,需要注意的是当R3上的电压较大时,运放的供电电压要足够大,以保证MOS管能正???。
另外需要注意的是散热问题。以上述电路为例,假设VCC为12V,负载电阻为2Ω,当电流为0.5A时,负载和R3上的压降为1.25V,则三极管上的功率为(12-1.25)*0.5=5.375W。需要加一个比较大的散热片才行。
运放的选择应尽量选择低偏置电压和轨至轨输出的运放,以减小误差,以及满足小电流输出的要求。
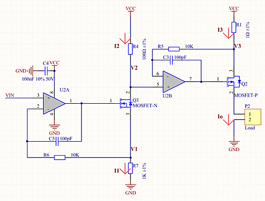
上述电路存在一个问题就是负载不共地,在某些场景可能不适用。下面介绍另外一种负载共地的压控电流源:


在原来的基础上又增加了一级电路,后一级的MOS管为PMOS。原理也很简单。
推到一下:
VIN=V1,
I2=I1=VIN/R7,
V2=VCC-I2*R4=VCC-VIN*R4/R7,
V3=V2,
Io=I3=(VCC-V3)/R1= VIN*R4/(R1*R7)。
以上图为例,1V输入电压对应100mA输出电流。
电路设计时的注意事项与第一种类似,不再赘述。
〈烜芯微/XXW〉专业制造二极管,三极管,MOS管,桥堆等,20年,工厂直销省20%,上万家电路电器生产企业选用,专业的工程师帮您稳定好每一批产品,如果您有遇到什么需要帮助解决的,可以直接联系下方的联系号码或加QQ/微信,由我们的销售经理给您精准的报价以及产品介绍
联系号码:18923864027(同微信)
QQ:709211280