本文分析基于MOS管的防反接电路,如NMOS管串入GND管脚的防反接电路。相比于以往的防反接电路,MOS管类型的防反接?;さ缏罚哂械凸暮脱菇敌〉挠诺?。
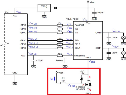
原理图

根据上图可以看出,MOS管类型的防反接?;さ缏仿晕⒏丛?。
原理分析
(1)正常工作时
NMOS管的Gate端经R2电阻接VBAT,Source端接芯片GND,Drain端接电源GND。所以,正确上电时,NMOS管的体二极管正向导通,Source端电压为0.2V左右,NMOS管导通。
(2)电源反接时
NMOS管不再导通,即?;ち薍SD。
器件分析
(1)Zener二极管
当供电电压大于VGS时,Zener二极管可以很好的?;MOS管,所以选择的Zener二极管阈值应小于VGS;
另外,当Zener二极管的阈值过小时,供电电压大于Zener二极管的阈值,则流经R2和Zener二极管的电流会很大,NMOS管上的电压就变小,存在不能打开NMOS管的风险。因此,选取Zener二极管时,需要注意这两点。
(2)电阻R2
正常工作时,电阻R2的作用有两个:
(a)当供电电压大于Zener二极管的阈值时,限制通过Zener二极管的电流;
(b)R2和NMOS管的Gate端电容组合会影响NMOS管的充放电速度,也就是会影响NMOS管的开关速度。因此,一般取15K。
(3)电容C(可?。?/div>
对于脉冲标准ISO7637-2-2004(E)脉冲1测试IV来说,如果需要兼容该标准,则不用放置电容C;否则,应在Zener二极管两端并联电容C,且R2C的时间应大于2ms(ISO7637-2-2004(E)脉冲1测试IV)。
需要注意的地方:
(1)NMOS管的?;さ缏吠渌鸊ND端?;さ缏废嗤?,即电源反接时,负载仍可以工作的(经过HSD的功率MOS管体二极管),因此,需要注意此种情况下芯片发热的问题。
(2)NMOS管上的压降,其压降为RDS(ON)xISON。因此,为了进一步减小这个压降,需要选择导通电阻小的NMOS管。
优缺点:
优点:低功耗,压降小。
缺点:成本高,电路略复杂。
〈烜芯微/XXW〉专业制造二极管,三极管,MOS管,桥堆等,20年,工厂直销省20%,上万家电路电器生产企业选用,专业的工程师帮您稳定好每一批产品,如果您有遇到什么需要帮助解决的,可以直接联系下方的联系号码或加QQ/微信,由我们的销售经理给您精准的报价以及产品介绍
联系号码:18923864027(同微信)
QQ:709211280
相关阅读