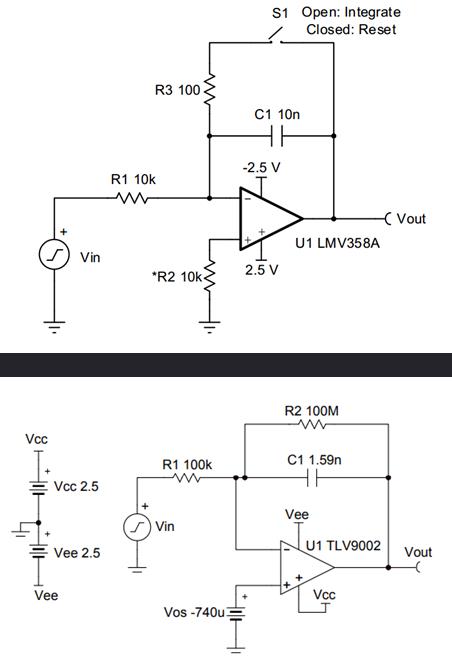
积分电路 Integrator circuit
在运算放大器积分器电路中,电容器插入反馈环路中,并在反相输入端与R1一起产生一个RC时间常数。
积分电路
积分器电路根据电路时间常数和放大器的带宽,在一个频率范围内输出输入信号的积分。
输入信号被施加到反相输入,因此输出相对于输入信号的极性反相。理想的积分器电路将饱和到电源轨,具体取决于输入失调电压的极性并需要增加一个反馈电阻R2,以提供稳定的直流工作点。反馈电阻器限制了执行积分功能的较低频率范围。
设计须知
1.对于反馈电阻,请使用尽可能大的值。
2.选择一个CMOS运算放大器,以最小化输入偏置电流的误差。
3.放大器的增益带宽积(GBP)将设置积分器功能的上限频率。
集成功能的有效性通常在距放大器带宽约十年的时间开始降低。
4.需要将一个可调基准电压连接到运算放大器的同相输入,以消除输入失调电压,否则较大的DC噪声增益将导致电路饱和。具有非常低的失调电压的运算放大器可能不需要这样做。
积分电路如下所示:

积分电路计算
积分电路输出电压Vout计算

如何设计
1、我们需要先设定电阻值,即就是上图中的R1;
2、计算C1以设置单位增益积分频率。
3、计算R2将下限截止频率设置为比最小工作频率低十倍。
4、选择增益带宽至少为所需最大工作频率的10倍的放大器。

增益带宽积
假设运算放大器的增益带宽积为1 MHz,它意味着当频率为1 Mhz时,器件的增益下降到单位增益。即此时A=1。同时说明这个放大器最高可以以1 MHz的频率工作而不至于使输入信号失真。由于增益与频率的乘积是确定的,因此当同一器件需要得到10倍增益时,它最高只能够以100 kHz的频率工作。
单位增益带宽
单位增益带宽定义为,运放的闭环增益为1倍条件下,将一个频率可变恒幅正弦小信号输入到运放的输入端,随着输入信号频率不断变大,输出信号增益将不断减小,当从运放的输出端测得闭环电压增益下降3db(或是相当于运放输入信号的0.707)时,所对应的信号频率乘以闭环放大倍数1所得的增益带宽积。
导数的运算
因为我们在高等数学里面是先讲到的导数相关运算,再讲述的是积分运算。

积分的运算

运放芯片本身需要注意的参数
VOS 输入失调电压
输入失调电压定义为集成运放输出端电压为零时。两个输入端之间所加的补偿电压。输入失调电压实际上反映了运放内部的电路对称性。对称性越好。输入失调电压越小。输入失调电压是运放的一个十分重要的指标,特别是精密运放或是用于直流放大时。输入失调电压与制造工艺有一定关系。当中双极型工艺(即上述的标准硅工艺)的输入失调电压在±1~10mV之间。
IB 输入偏置电流
运放两个输入端偏置电流的平均值, 确切地说是运算放大器工作在线性区时流入输入端的平均电流。用于衡量差分放大对管输入电流的大小。
IOS 输入失调电流
在零输入时,差分输入级的差分对管基极电流之差,II0=|IB1-IB2|。用于表征差分级输入电流不对称的程度。通常,Ios为(0.5~5)nA,高质量的可低于 1nA。
AOL 开环电压增益
开环电压增益参数Aol被定义为输出电压的改变量与两个输入端之间电压该变量之比。
运算放大器的静态输入指标及动态技术指标:输入失调电压、输入失调电流、输入偏置电流、共模抑制比、单位增益带宽、转换速率、压摆率、输入阻抗、输出阻抗。
〈烜芯微/XXW〉专业制造二极管,三极管,MOS管,桥堆等,20年,工厂直销省20%,上万家电路电器生产企业选用,专业的工程师帮您稳定好每一批产品,如果您有遇到什么需要帮助解决的,可以直接联系下方的联系号码或加QQ/微信,由我们的销售经理给您精准的报价以及产品介绍
联系号码:18923864027(同微信)
QQ:709211280