一、反激式开关电源
下图是一个反激式开关电源的原理图。输入电压范围在AC100V~144V,输出dc12v的电压。
开关电源的思路:要实现输出的稳定的电压,先获取输出端的电压,然后反馈给输出端调控输出功率(电压低则增大输出功率,反之则减小),最终达到一个动态平衡,稳定电压是一个不断反馈的结果。

二、瞬变滤波电路解析
市电接入开关电源之后,首先进入瞬变滤波电路(Transient]

各个器件说明:
F1-->保险管:当电流过大时,断开保险管,保护电路。
CNR1-->压敏电阻:抑制市电瞬变中的尖峰。
R31、R32-->普通贴片电阻:给这部分滤波放电,使用多个电阻的原因是分散各个电阻承受的功率。
C1-->X电容:对差模干扰起滤波作用。
T2-->共模电感:衰减共模电流。
R2-->热敏电阻:在电路的输入端串联一个负温度系数热敏电阻增加线路的阻抗,这样就可以有效的抑制开机时产生的浪涌电压形成的浪涌电流。当电路进入稳态工作时,由于线路中持续工作电流引起的NTC发热,使得电阻器的电阻值变得很小,对线路造成的影响可以完全忽略。
三、整流部分

各个器件说明:
BD1->整流桥:作用应该知道。。
L1、EC1、EC2->π型LC滤波电路,主要起的就是滤波,使输出的电流更平滑。
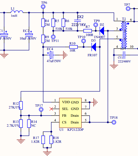
四、开关电源主体部分
开关电源的主题部分如下图

五、输出端滤波电路
下图是输出端滤波电路

〈烜芯微/XXW〉专业制造二极管,三极管,MOS管,桥堆等,20年,工厂直销省20%,上万家电路电器生产企业选用,专业的工程师帮您稳定好每一批产品,如果您有遇到什么需要帮助解决的,可以直接联系下方的联系号码或加QQ/微信,由我们的销售经理给您精准的报价以及产品介绍
联系号码:18923864027(同微信)
QQ:709211280