DC-DC降压恒流电路设计
DC/DC转换器是转变输入电压并有效输出固定电压的电压转换器。DC/DC转换器分为三类:升压型DC/DC转换器、降压型DC/DC转换器以及升降压型DC/DC转换器。
根据需求可采用三类控制。PWM控制型效率高并具有良好的输出电压纹波和噪声。PFM控制型即使长时间使用,尤其小负载时具有耗电小的优点。PWM/PFM转换型小负载时实行PFM控制,且在重负载时自动转换到PWM控制。
DC-DC转换器广泛应用于手机、MP3、数码相机、便携式媒体播放器等产品中。
DC-DC电路设计至少要考虑以下条件:
1.外部输入电源电压的范围,输出电流的大小。
2. DC-DC输出的电压,电流,系统的功率最大值。
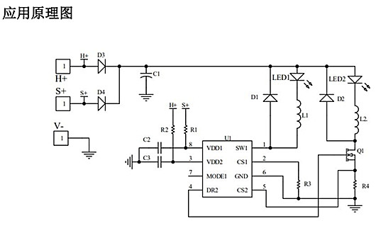
DC-DC降压恒流电路



此款电路采用的是平均电流型双路降压恒流驱动器
〈烜芯微/XXW〉专业制造二极管,三极管,MOS管,桥堆等,20年,工厂直销省20%,上万家电路电器生产企业选用,专业的工程师帮您稳定好每一批产品,如果您有遇到什么需要帮助解决的,可以直接联系下方的联系号码或加QQ/微信,由我们的销售经理给您精准的报价以及产品介绍
联系号码:18923864027(同微信)
QQ:709211280