H桥电机控制电路
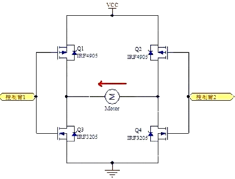
所谓的H桥电路就是控制电机正反转的。下图①就是一种简单的H桥电路,它由2个P型场效应管Q1、Q2与2个N型场效应管Q3、Q4组成,所以它叫P一MOS管H桥。
如图所示:

H桥电机正反转换控制电路
桥臂上的4个场效应管相当于4个开关,P型管在栅极为低电平时导通,高电平时关闭; N型管在栅极为高电平时导通,低电平时关闭。场效应管是电压控制型元件,栅极通过的电流几乎为“零”。
在连接好电路后,控制臂1置高电平(u=vcc),控制器臂2置低电平(u=0)时,Q1、Q4关闭,Q2、Q3导通,电机左端低电平,右端高电平,所以电流沿箭头方向流动。设为电机正转。
控制臂1置低电平,控制臂2置高电平时,Q2、Q3关闭,Q1、Q4导通,电机左端高电平,右端低电平,所以电流沿箭头方向流动。设为电机反转。
当控制臂1、2均为低电平时,Q1、Q2导通,Q3、Q4关闭,电机两端均为高电平,电机不转; 当控制臂1、2为高电平时,Q1、Q2关闭,Q3、Q4导通,电机两端均为低电平,电机也不转。
见图电动机:

电动机120w
所以,此电路有一个优点就是无论控制臂状态如何(绝不允许悬空状态),H桥都不会出现“共态导通”(短路),很适合我们使用。
(另外还有4个N型场效应管H桥,内阻很小,有“共态导通”现象,栅极驱动电路较复杂,或用专用驱动片来完成)。
〈烜芯微/XXW〉专业制造二极管,三极管,MOS管,桥堆等,20年,工厂直销省20%,上万家电路电器生产企业选用,专业的工程师帮您稳定好每一批产品,如果您有遇到什么需要帮助解决的,可以直接联系下方的联系号码或加QQ/微信,由我们的销售经理给您精准的报价以及产品介绍
联系号码:18923864027(同微信)
QQ:709211280