运放电流检测,检测方式有高端检测和低端检测两种运放电路。
高端运放电流检测
优点:可以检测区分负载是否短路
无地电平干扰
缺点:共模电压高,使用非专用分立器件设计较复杂、成本高、面积大
低端运放电流检测
优点:共模电压低,可以使用低成本的普通运算放大器
缺点:检流电阻引入地电平干扰,电流越大地电位干扰越明显,有时甚至会影响负载
举一个例子,LMV321芯片,我们对负载进行取样,使用datasheet数据手册查找此芯片数据手册。

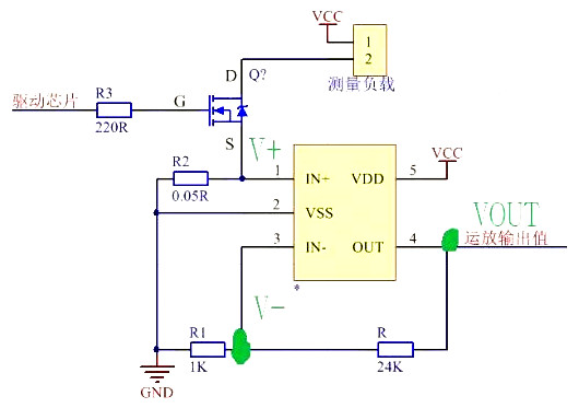
运放电流检测电路

此处是低端电流取样检测,根据运放的虚短和虚短的原则,V-=V+;有(Vout-V-)/R=V-/R1; 这里整理公式:VOUT=V+*(R+R1)/R1.
然后我们算V+=mos流过电阻电流*R2 ,整理公式:mos流过电流电阻电流=V+/R2=VOUT*R1/(R+R1)/R2。

这里高端电流采样,根据虚短虚短关系列出关系式:(VOUT-V)R06-=(V-V)/R05,V+/R02=(VCC-V+)/R03,注意R06=R02,R05=R03,这里对称,V-VCC=采样电流I*R04。
整理最后一项公式得出采样电流I=VOUT*R05/(R06+R04).
〈烜芯微/XXW〉专业制造二极管,三极管,MOS管,桥堆等,20年,工厂直销省20%,上万家电路电器生产企业选用,专业的工程师帮您稳定好每一批产品,如果您有遇到什么需要帮助解决的,可以直接联系下方的联系号码或加QQ/微信,由我们的销售经理给您精准的报价以及产品介绍
联系号码:18923864027(同微信)
QQ:709211280