通用变频器的硬件电路设计

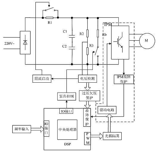
基于DSP的通用变频调速系统总体设计图
其中主电路部分由整流电路、滤波电路、逆变电路(IPM)和IPM驱动电路与吸收电路组成。
其工作原理是把单相交流电压通过不可控整流模块变为直流电压,整流后的脉动电压再经过大电容C1,C2平滑后成为稳定的直流电压。IPM逆变电路对该直流电压进行斩波,形成电压和频率均可调的三相交流电,提供给电机。
系统?;さ缏钒ü?、欠压?;?、限流启动、IPM故障?;び氡蒙刂频取9?、欠压?;な抢玫缱璺盅共杉赶叩缪?,与规定值相比较;限流启动是由于开启主回路时,大电容充电瞬间引起的电流过大,这样可能会损坏整流桥,因此在主回路上串联限流电阻R1,当电容电压达到规定值时,启动继电器把R1短路,主回路进入正常工作状态;
IPM故障?;な荌PM内部集成的各种?;すδ?,包括过电流?;すδ?、短路?;すδ?、控制电源欠电压?;ず凸芸羌肮苄疚露裙缺;?。把上述各种故障信号进行综合处理后形成总的故障信号送入DSP(TMS320LF2407A)的PDPINTA故障中断入口,进而封锁DSP的PWM波输出。
控制电路包括DSP最小系统电路、频率输入电路、光耦隔离电路等。最小系统由DSP本身和外扩的数据SRAM、程序SRAM、复位电路、晶振、译码电路、电源转换电路和仿真接口JTAG电路组成,仿真接口JTAG电路是为了实现在线仿真,同时在调试过程装载数据代码和程序代码;
频率输入电路可以设置系统要输出的SPWM波的频率;光耦隔离电路是为了把DSP输出的弱电信号和主电路的强电信号进行可靠隔离。
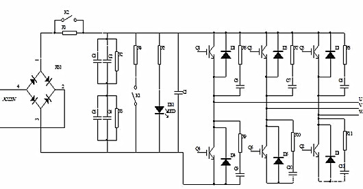
主电路原理图如下图所示,由整流电路、滤波电路、逆变电路(IPM)和IPM的吸收电路组成。
主电路采用典型的交-直-交电压源型通用变频器结构,输入功率级采用单相桥式不可控整流电路RB1,整流输出经中间环节大电容(由C1到C4电容组成)滤波,获得平滑的直流电压。
逆变部分通过功率器件IGBT的导通和关断,输出交变的脉冲电压序列。由于功率器件开关频率过高,会产生电压尖脉冲,因此需要吸收电路来消除该尖峰。
图中C5为C型吸收电路,R6到R11和C6到C11组成RC型吸收电路。发光二极管DS1用来显示滤波电容两端的电量。

主电路原理图
下面详细介绍各个部分电路及元件参数。(被控电动机参数为:△联接,额定功率为PN=60W,额定电压UN=220V,额定电流IN=0.28A,额定频率fN=50Hz,额定转速nN=1400r/min。)
整流电路由4个整流二极管组成单相不可控整流桥,它们将电源的单相交流全波整流成直流。整流电路因变频器输出功率大小不同而异。
小功率的,输入电源多用220V,整流电路为单相全波整流桥;大功率的,一般用三相380V电源,整流电路为三相桥式全波整流电路。本设计采用的是单相整流桥。
〈烜芯微/XXW〉专业制造二极管,三极管,MOS管,桥堆等,20年,工厂直销省20%,上万家电路电器生产企业选用,专业的工程师帮您稳定好每一批产品,如果您有遇到什么需要帮助解决的,可以直接联系下方的联系号码或加QQ/微信,由我们的销售经理给您精准的报价以及产品介绍
联系号码:18923864027(同微信)
QQ:709211280