计算放大电路的放大倍数是模电知识集成运放里的重点内容,掌握“虚断”与“虚短”两个概念,计算运放的放大倍数。
如何运用虚断和虚短来计算放大电路倍数?下面为大家分析求解过程:

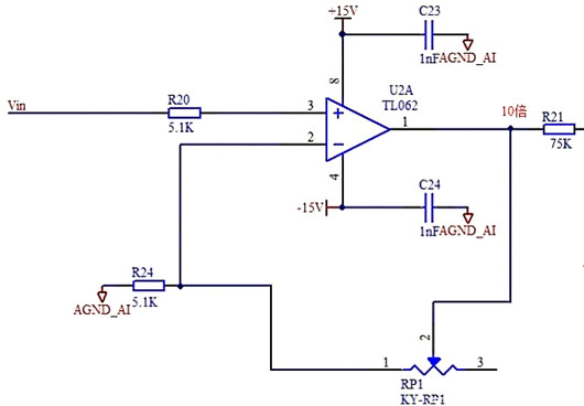
这是一个同相比例放大器,若知道公式直接套用即可,假如不知道公式怎么求呢?
(1)“虚断”,指运放正反相输入端的电流可似为0,计算时可将运放输入端视为“开路”。如下图,可把运放擦除,由于Vin输入没有电流,明显可得运放③脚的电压=Vin。

(2)“虚短”,指运放正反输入端的电位相等,可看作“短路”。

简化后,电路图为:

上图的输出电压Vout就容易求了。
根据Vin/R24=Vout/(R24+RP1)
化简后可得Vout=Vin(1+RP1/R24),这就是同相比例放大器的计算公式。
其它运放电路也是一样的,只要运用“虚断”和“虚短”,都能迎刃而解,大家可以找个反相比例或差分放大等电路试一试。
〈烜芯微/XXW〉专业制造二极管,三极管,MOS管,桥堆等,20年,工厂直销省20%,上万家电路电器生产企业选用,专业的工程师帮您稳定好每一批产品,如果您有遇到什么需要帮助解决的,可以直接联系下方的联系号码或加QQ/微信,由我们的销售经理给您精准的报价以及产品介绍
联系号码:18923864027(同微信)
QQ:709211280