变频器的结构与原理
变频器的发展也同样要经历一个徐徐渐进的过程,最初的变频器并不是采用这种交直交:交流变直流而后再变交流这种拓扑,而是直接交交,无中间直流环节。
这种变频器叫交交变频器,目前这种变频器在超大功率、低速调速有应用。其输出频率范围为:0-17(1/2-1/3 输入电压频率),所以不能满足许多应用的要求,而且当时没有IGBT,只有SCR,所以应用范围有限。
变频器其工作原理是将三相工频电源经过几组相控开关控制直接产生所需要变压变频电源,其优点是效率高,能量可以方便返回电网,其最大的缺点输出的最高频率必须小于输入电源频率1/3或1/2,否则输出波形太差,电机产生抖动,不能工作。故交交变频器至今局限低转速调速场合,因而大大限制了它的使用范围。

变频器电路结构框架图
通用变频器的硬件电路

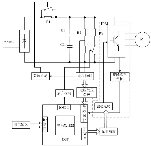
于DSP的通用变频调速系统总体设计图
其中主电路部分由整流电路、滤波电路、逆变电路(IPM)和IPM驱动电路与吸收电路组成。其工作原理是把单相交流电压通过不可控整流模块变为直流电压,整流后的脉动电压再经过大电容C1,C2平滑后成为稳定的直流电压。IPM逆变电路对该直流电压进行斩波,形成电压和频率均可调的三相交流电,提供给电机。
系统保护电路包括过压、欠压保护、限流启动、IPM故障?;び氡蒙刂频取9?、欠压?;な抢玫缱璺盅共杉赶叩缪?,与规定值相比较;
限流启动是由于开启主回路时,大电容充电瞬间引起的电流过大,这样可能会损坏整流桥,因此在主回路上串联限流电阻R1,当电容电压达到规定值时,启动继电器把R1短路,主回路进入正常工作状态;
IPM故障?;な荌PM内部集成的各种保护功能,包括过电流保护功能、短路?;すδ?、控制电源欠电压?;ず凸芸羌肮苄疚露裙缺;?。
把上述各种故障信号进行综合处理后形成总的故障信号送入DSP的PDPINTA故障中断入口,进而封锁DSP的PWM波输出。
控制电路包括DSP最小系统电路、频率输入电路、光耦隔离电路等。最小系统由DSP本身和外扩的数据SRAM、程序SRAM、复位电路、晶振、译码电路、电源转换电路和仿真接口JTAG电路组成,仿真接口JTAG电路是为了实现在线仿真,同时在调试过程装载数据代码和程序代码;频率输入电路可以设置系统要输出的SPWM波的频率;光耦隔离电路是为了把DSP输出的弱电信号和主电路的强电信号进行可靠隔离。
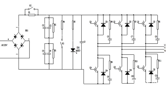
主电路原理图如下图所示,由整流电路、滤波电路、逆变电路(IPM)和IPM的吸收电路组成。
主电路采用典型的交-直-交电压源型通用变频器结构,输入功率级采用单相桥式不可控整流电路RB1,整流输出经中间环节大电容(由C1到C4电容组成)滤波,获得平滑的直流电压。
逆变部分通过功率器件IGBT的导通和关断,输出交变的脉冲电压序列。由于功率器件开关频率过高,会产生电压尖脉冲,因此需要吸收电路来消除该尖峰。
图中C5为C型吸收电路,R6到R11和C6到C11组成RC型吸收电路。发光二极管DS1用来显示滤波电容两端的电量。

主电路原理图
〈烜芯微/XXW〉专业制造二极管,三极管,MOS管,桥堆等,20年,工厂直销省20%,上万家电路电器生产企业选用,专业的工程师帮您稳定好每一批产品,如果您有遇到什么需要帮助解决的,可以直接联系下方的联系号码或加QQ/微信,由我们的销售经理给您精准的报价以及产品介绍
联系号码:18923864027(同微信)
QQ:709211280