LM1875是音频功放电路,采用TO-220封装结构。该集成电路在±25V电源电压RL=4Ω时可获得20W的输出功率,在±30V电源8Ω负载获得30W的功率,内置有多种?;さ缏?。广泛应用于汽车立体声收录音机、中功率音响设备,具有体积小、输出功率大、失真小等特点。本文将介绍由LM1875组成的音频功率放大电路。

图1 LM1875引脚排列图
1.LM1875特性
.输出功率高达30瓦
.AVO通常为90 dB
.低失真:0.015%,1 kHz,20 W
- 宽功率带宽:70 kHz
.?;そ涣骱椭绷鞫缘?/div>
.带假释电路的热?;?高电流能力:4A
.宽电源范围16V-60V
.内部输出保护二极管
.94dB纹波抑制
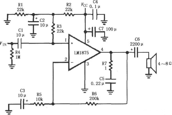
2.单电源供电的音频功率放大电路

图2 单电源供电的音频功率放大电路
如图2所示为LM1875单电源供电的音频功率放大电路。LM1875单电源供电与双电源供电的基本工作原理相同,不同之处在于:单电源供电时,采用R1、R2分压,取1/2VCC作为偏置电压经过R3加到1脚,使输出电压以1/2VCC为基准上下变化,因此可以获得最大的动态范围。
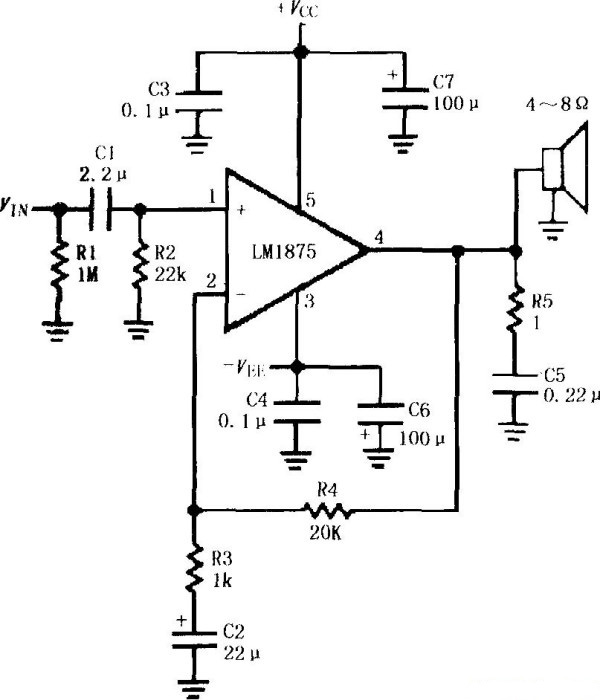
3.双电源供电音频功率放大电路

图3 双电源供电音频功率放大电路
如图3所示为LM1875的双电源供电音频功率放大电路。输入信号VIN经过C1耦合到LM1875的1脚,功率放大后从4脚输出加到扬声器。R5、C5串联接在输出端用以抑制高频噪声。正电源 VCC、负电源-VEE分别接在5脚和3脚,并且采用100μF电解电容与0.1μF小电容并联作为电源去耦滤波,其中0.1μF小电容主要滤除高频噪声。
电话:18923864027(同微信)
QQ:709211280
〈烜芯微/XXW〉专业制造二极管,三极管,MOS管,桥堆等,20年,工厂直销省20%,上万家电路电器生产企业选用,专业的工程师帮您稳定好每一批产品,如果您有遇到什么需要帮助解决的,可以直接联系下方的联系号码或加QQ/微信,由我们的销售经理给您精准的报价以及产品介绍
相关阅读