采样保持电路(采样/保持器)又称为采样保持放大器。当对模拟信号进行A/D转换时,需要一定的转换时间,在这个转换时间内,模拟信号要保持基本不变,这样才能保证转换精度。采样保持电路即为实现这种功能的电路。
采样保持电路图设计(一)
采样保持放大器SMP04用做多路输出选择器电路图
如图所示为SMP04用做多路输出选择器,与解码器、D/A转换器构成的四路数字-模拟转换电路。数字信号输入模数转换器DAC8228,输出产生5~10V模拟电压送副SMP04,地址输入通道解码器,不同的地址解码后分别控制四路开关,以分别输出四模拟信号。采用DAC8228产生DAC电压输出可以使电路得以最大的简化。为了将输出电压干扰减小到最小,在采样信号被确认之前,必须保证有5μs的最后电压建立时间。每一个采样保持放大器必须在每一秒钟或更低时问刷新一次,以确保输出电压下降率不超过10mV或1/2LSB(最小有效位)。


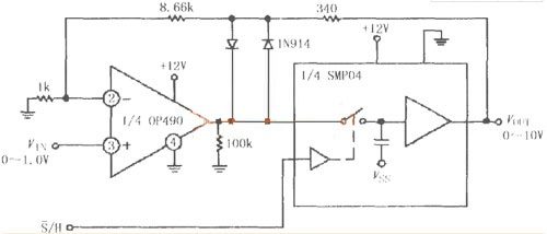
采样保持电路图设计(二)
如图所示为由SMP04与运放构成的增益为10的采样保持放大电路。电路中将SMP04置于运放OP490的反馈回路中,当S非/H=0时,SMP04内部开关闭合,运放OP490的反馈回路接通,电路增益由运放本身及反馈电阻决定,图中增益设置为10,输出端输出放大后的采样电压。当S非/H=1时,SMP04内部开关断开,运放OP490反馈回路也无法形成,输出端输出保持在内部保持电容上最近一次的采样电压,且不受输入端信号影响。运放输出端的两个二极管1N914起钳位作用,防止当SMP04保持状态时造成运放饱和。


采样保持电路图设计(三)
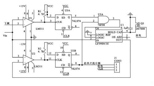
lf398峰值采样保持电路
1.lf398的峰值保持电路


图1:峰值保持电路原理图
峰值保持电路探测核脉冲幅度信号并在脉冲峰值时刻通知保持峰值,同时向单片机提出中断申请信号,使单片机响应中断启动A/D转换;转换结束后单片机使采样保持器复原为采样状况,实现系统的逻辑控制。峰值保持电路原理图如图1所示。U4是芯片LF398,它是美国国家半导体公司研制的集成采样保持器。它只需外接一个保持电容就能完成采样保持功能,其采样保持控制端可直接接于TTL,CMOS逻辑电平。


图2
U1和U2是比较器LM311,U3是D触发器74LS74,U5A是与门74LS08。放大后的脉冲核信号一路输入到下阈比较器,另一路接输入到LF398。当核信号大于下阈时,比较器U1输出高电平,得到上升沿,上升沿再触发U3A,它的Q端输出高电平和U3B的Q非端相与得到高电平,去控制LF398的采样控制端进入采样状态。当LF398的输出端信号幅度比输入端大时,即到达峰值时,比较器U2出高电平,得到上升沿,上升沿再触发U3B,它的Q非端输出低电平,U5A输出变为低电平,LF398进入保持状态。U3B的Q非端输出的下跳沿作为单片机的中断信号,当A/D转换结束后,单片输出放电和清零CLR信号使采样保持器复原。电路波形见图2。
烜芯微专业制造二极管,三极管,MOS管,桥堆等20年,工厂直销省20%,4000家电路电器生产企业选用,专业的工程师帮您稳定好每一批产品,如果您有遇到什么需要帮助解决的,可以点击右边的工程师,或者点击销售经理给您精准的报价以及产品介绍
烜芯微专业制造二极管,三极管,MOS管,桥堆等20年,工厂直销省20%,4000家电路电器生产企业选用,专业的工程师帮您稳定好每一批产品,如果您有遇到什么需要帮助解决的,可以点击右边的工程师,或者点击销售经理给您精准的报价以及产品介绍