一、电路功能概述
红外二极管感应电路可以实现用手靠近红外发射管和红外接收管时,蜂鸣器发声,LED灯点亮,手移开后立即停止发声、LED灯熄灭,灵敏度非常高。该电路设计思路于银行自动开门关门的生活场景,人走进银行,门自动打开,离开后门自动关闭?;蛘咚涤诳系禄雀叩挡吞乃罚笔址旁谒废?,水自动流出,离开后水自动关闭。该电路应用的生活场景非常多,是电路设计人员必须掌握的一种电路。
特别注意,本电路制作成功后,必须调试后才能达到相应的效果,只有掌握了红外感应电路的工作原理后才能调试好相关的参数,所以工作原理是学习重点。
二、电路原理图


三、原理图工作原理
红外感应电路的设计采用模拟电路中的电阻分压取样电路、红外二极管感应电路、三极管电路、运算比较器组成的电压比较电路等相关知识点,请制作者务必学习。
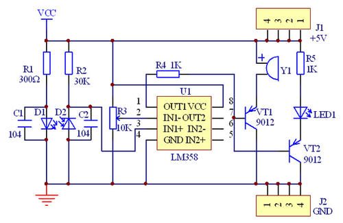
红外感应电路由以红外发射管VD1、红外接收管VD2为核心的红外感应电路,以可调电阻RP1、通用运算放大器LM358为核心的取样比较电路,以三极管9012 VT1、VT2、蜂鸣器HA1、发光二极管LED1为核心元件的声音输出、显示电路构成。
通上5V电源,红外发射管VD1导通,发出红外光(眼睛是看不见的),如果此时没有用手挡住光,则红外接收管VD2没有接受到红外光,红外接收管VD2仍然处于反向截止状态。红外接收管VD2负极的电压仍然为高电平,并送到LM358的3脚。
LM358的2脚的电压取决于可调电阻RP1,只要调节可调电阻RP1到合适的时候(用万用表测量LM358的2脚的电压大概为2.5V左右),就能保证LM358的3脚的电压大于LM358的2脚的电压,根据比较器的工作原理,当V+ > V-的时候, LM358的1脚就会输出高电平,并通过限流电阻R3送到PNP型三极管VT1、VT2的基极,致使三极管VT1、VT2截止,蜂鸣器HA1不发声,发光二极管LED1熄灭。
当用手靠近红外发射管VD1时,将红外光档住并反射到红外接收管VD2上,红外接收管VD2接受到红外光,立刻导通,使得红外接收管VD2负极的电压急速下降,该电压送到LM358的3脚上。
LM358的3脚电压下降到低于2脚的电压,根据比较器的工作原理,V+ < V-的时候, LM358的1脚就会输出低电平,并通过限流电阻R3送到PNP型三极管VT1、VT2的基极,致使三极管VT1、VT2导通蜂鸣器HA1发声,发光二极管LED1点亮。
通过以上调试步骤,可以实现当手移动到红外发射管VD1和红外接收管VD2的上面时,蜂鸣器发声,发光二极管点亮。当手离开红外发射管VD1和红外接收管VD2的上面时,蜂鸣器停止发声,发光二极管熄灭,产生了感应手的效果。
四、组装及调试技巧
请根据红外二极管感应电路的原理图和PCB布局图(如下图),按照红外发射电路、红外接收电路、电压取样电路、电压比较电路、报警电路、LED显示电路的顺序安装。安装前一定要学习红外感应电路工作原理,并熟记电路原理图, 以便正确安装。

三、原理图工作原理
红外感应电路的设计采用模拟电路中的电阻分压取样电路、红外二极管感应电路、三极管电路、运算比较器组成的。
红外感应电路由以红外发射管VD1、红外接收管VD2为核心的红外感应电路,以可调电阻RP1、通用运算放大器LM358为核心的取样比较电路,以三极管9012 VT1、VT2、蜂鸣器HA1、发光二极管LED1为核心元件的声音输出、显示电路构成。
通上5V电源,红外发射管VD1导通,发出红外光(眼睛是看不见的),如果此时没有用手挡住光,则红外接收管VD2没有接受到红外光,红外接收管VD2仍然处于反向截止状态。红外接收管VD2负极的电压仍然为高电平,并送到LM358的3脚。
LM358的2脚的电压取决于可调电阻RP1,只要调节可调电阻RP1到合适的时候(用万用表测量LM358的2脚的电压大概为2.5V左右),就能保证LM358的3脚的电压大于LM358的2脚的电压,根据比较器的工作原理,当V+ > V-的时候, LM358的1脚就会输出高电平,并通过限流电阻R3送到PNP型三极管VT1、VT2的基极,致使三极管VT1、VT2截止,蜂鸣器HA1不发声,发光二极管LED1熄灭。
当用手靠近红外发射管VD1时,将红外光档住并反射到红外接收管VD2上,红外接收管VD2接受到红外光,立刻导通,使得红外接收管VD2负极的电压急速下降,该电压送到LM358的3脚上。
LM358的3脚电压下降到低于2脚的电压,根据比较器的工作原理,V+ < V-的时候, LM358的1脚就会输出低电平,并通过限流电阻R3送到PNP型三极管VT1、VT2的基极,致使三极管VT1、VT2导通蜂鸣器HA1发声,发光二极管LED1点亮。
通过以上调试步骤,可以实现当手移动到红外发射管VD1和红外接收管VD2的上面时,蜂鸣器发声,发光二极管点亮。当手离开红外发射管VD1和红外接收管VD2的上面时,蜂鸣器停止发声,发光二极管熄灭,产生了感应手的效果。
四、组装及调试技巧
请根据红外二极管感应电路的原理图和PCB布局图(如下图),按照红外发射电路、红外接收电路、电压取样电路、电压比较电路、报警电路、LED显示电路的顺序安装。安装前一定要学习红外感应电路工作原理,并熟记电路原理图, 以便正确安装。

图中红外发射管(左边白色的)和红外接收管(右边黑色的)已经用黑电胶布把包好,包好后很难分清颜色。特别要说明的红外接收管(右边黑色的)是反向接法(负极接正电压,正极接地),和稳压二极管的接法一样,可别接错哦,下图是焊接电路的反面走线。

如果制作、调试没有成功,请从下面几个方面进行检修与调试:
1、观察法:检查每个元件是否安装正确,特别要注意红外发射二极管和红外接收二极管的正负极,可调电位器的的引脚顺序,LM358的引脚顺序和三极管9012的引脚顺序。
2、电阻法:根据原理图检查线路是否正常连通,可用万用表检测每条线路是否导通。电子初学者,焊接的线路多有虚焊、漏焊、假焊等情况,电路搭建错误,所以首先检查每条线路是否焊接好,也就是电气性能是否保证。
3、电阻法:检测每处GND是否和电源负极接头是否连通;检测每处VCC是否和电源接头是否连通。
4、以上检测没有问题的情况下,可以用黑电胶布把红外发射管和红外接收管包好,只留下顶端,请参考实物图。
5、红外发射电路的检修。红外发射电路发射的红外光,人的肉眼是看不见的,但是可以用手机的照相功能看见红外光。检修过程中可以借助于手机的照相机功能查看红外发光电路是否正常。主要查看限流电阻的阻值和红外发光二极管的正负极性是否安装正确。
6、红外接收电路的检修。主要用万用表测红外接收二极管的负极,观察当用手放到红外发射管时的电压值(是否为低电平)和当手移开红外接收管上面时的电压值(是否为高电平)。因为火中含有大量的红外光,因此可以用打火机打火(模拟红外光的照射)检查红外接收电路是否正常。
7、电压取样电路的检修。主要是测试可调电阻RP1的第三脚电压值是否在2.5V左右,旋转可调电阻时电压值是否可变。
8、电压比较电路的检修。主要用万用表测LM358的1脚电压,观察当用手放到红外发射管时LM358的1脚的电压值(是否为低电平)和当手移开红外接收管上面时LM358的1脚的电压值(是否为高电平)。
9、报警电路、LED显示电路的检修??捎玫缭吹刂苯蛹釉赩1、V2的基极,看看是否报警和LED点亮。损坏的元件可能是9012和发光二极管。
经过以上步骤的检查、检测后,基本上可以排除故障,可以实现当用手放到红外发射管和红外接收管上面时,蜂鸣器报警,LED灯亮;当用手移开红外发射管和红外接收管上面时,蜂鸣器停止报警,LED熄灭。
烜芯微专业制造二极管,三极管,MOS管,桥堆等20年,工厂直销省20%,4000家电路电器生产企业选用,专业的工程师帮您稳定好每一批产品,如果您有遇到什么需要帮助解决的,可以点击右边的工程师,或者点击销售经理给您精准的报价以及产品介绍
烜芯微专业制造二极管,三极管,MOS管,桥堆等20年,工厂直销省20%,4000家电路电器生产企业选用,专业的工程师帮您稳定好每一批产品,如果您有遇到什么需要帮助解决的,可以点击右边的工程师,或者点击销售经理给您精准的报价以及产品介绍