有源滤波分为:
低通滤波(积分电路);
高通滤波(微分电路);
带通滤波(后期再和大家分享);
带阻滤波(后期再和大家分享)。
运放电路反馈分为:
电流反馈,增大输出电阻,稳定输出电流
电压反馈,减少输出电阻,稳定输出电压
串联反馈,增大输入电阻,稳定输入电压,降低电压放大倍数。
并联反馈,减少输入电阻,稳定输出电流,降低电流放大倍数。
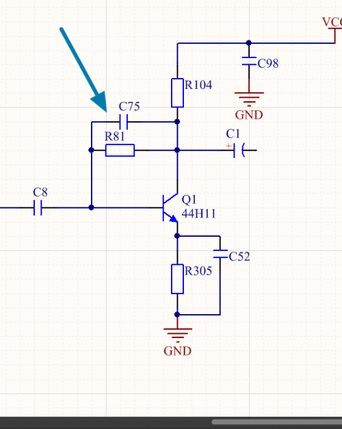
好,我们接下来进行一个常用的共发射极放大电路的分析?;安欢嗨瞪贤计?br />


电路是一级共射极放大电路,R81 基极偏置电阻,发射极旁路电容 C52,滤波和退耦电容 C98,输入耦合电容 C8.,R104 集电极负载电阻,C75 高频退耦电容。
我们不看直流部分,也就是静态工作点
首先 UBE=UB-UE 这个我们知道我们的 R81 就是我们的反馈电阻 ,因为连接了输出和输入。
我们先看输出,输出端和我们的集电极是处于直接连接,当输出端没有反馈交流信号,R81 就没有信号进入,并且和输出信号 C1 以及是 R104 属于并联的关系,判断这个地方是电压反馈。我们知道集电极和基极是相位相差 180 度,也就是集电极这端的信号是负信号(交流信号可知,静态分析可知),R81 的反馈信号和我们的输入信号属于相减的关系。同时 R81 和输入信号 C8 也属于并联关系。所以这个电路经过判断属于电压并联负反馈。


C75 这里取值一般是 p 法级别,用于消除高频自激。C98 在静态工作属于滤波,在信号放大处理时候,消除从 R104 过来的频率干扰。R305 本身也是一个反馈,由于 R305 的存在就产生了 UE 电压。
UBE=UB-UE
通过公式可以知道。UE 增大 UB 减小。
总结:基极发射电路,交流下 R81 反馈电阻,直流稳定静态工作点的作用,R305 直流下的维持基极电压正常工作 。
烜芯微专业制造二极管,三极管,MOS管,桥堆等20年,工厂直销省20%,4000家电路电器生产企业选用,专业的工程师帮您稳定好每一批产品,如果您有遇到什么需要帮助解决的,可以点击右边的工程师,或者点击销售经理给您精准的报价以及产品介绍
烜芯微专业制造二极管,三极管,MOS管,桥堆等20年,工厂直销省20%,4000家电路电器生产企业选用,专业的工程师帮您稳定好每一批产品,如果您有遇到什么需要帮助解决的,可以点击右边的工程师,或者点击销售经理给您精准的报价以及产品介绍