由于运算放大器(运放)规格不同,工程师们经常需要选择多个运放以满足其电路板上每个子系统的需求。这会使从采购到生产的工作更加复杂。
但是,可以选择一个运放来满足您的系统需求,这将有助于优化定价和降低设计总成本。让我们来看一看一个单运放如何处理三个常见的功能:电流感测、温度感测和比较器操作。
电流感测
低侧电流感测可以通过测量负载和接地之间分流电阻上的压降来实现,如图 1 所示。通常在这类应用中看到低压(5V)放大器。然而,仅仅因为放大器的最大电源电压为 36V 或 40V 并不意味着它只能用于高压电源。


图 1:单电源低侧单向电流感测电路
高电压、多用途放大器
低侧电流感应通常也需要高压摆率的运放以应对一些系统故障情况。对 OPA2990 和 OPA2191 的功耗水平来说,两者的压摆率可以说很高:OPA2990 静态电流 120 μA,压摆率为 4.5 V/µs,OPA2191 静态电流为 140 μA,压摆率为 5.5 V/µs。
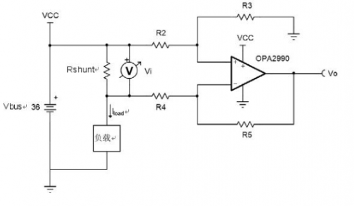
由于这两颗运放都可以在 36V 和 40V 下工作,因此也非常适合高侧电流感测功能。与低侧电流感测相比,高侧电流感测的一个主要优势是能够检测出短路。高侧电流感测在电源和负载之间的分流电阻上使用差分放大器拓扑结构,如图 2 所示。


图 2:高侧电流感测电路
在设计高侧电流感测电路时,必须考虑运放的共模电压。共模电压由图 2 中的母线电压和由电阻 R2 和 R3 形成的电阻分压器来设置。由于共模电压通常等于母线电压,因此拥有轨到轨输入输出的放大器最适合此功能。OPA2990 和 OPA2191 均具有轨到轨共模输入范围,并且在 36V(OPA2191)和 40V(OPA2990)电源供电范围内都支持轨到轨输出。
温度感测
在许多应用中,温度感测对于控制环境状态或确保安全的工作条件至关重要。测量温度的系统需要通过缩放和放大传感器输出来获得大小合适的信号输入到 ADC,从而确保精确的测量。图 3 显示了如何配置运放来检测正温度系数(PTC)热敏电阻的电阻输出,并将该信号放大到 ADC。
Figure 3: Temperature sensing with PTC circuit


图 3:带 PTC 电路的温度感测
OPA2990 和 OPA2191 可在 -40°C 至 125°C 的温度范围内工作,这对于环境温度预计发生显著变化的温度感测功能非常有用。此温度范围也强调了低温漂运放的重要性。对于通用应用,OPA2990 的失调温漂为 0.5 μV/°C;对于需要向 ADC 发送极其精确信号的系统,OPA2191 的温漂为 0.15 μV/°C。
运放实现比较器功能
对于具有多路复用器友好型输入的放大器,它的设计旨在使其能够很好地与多路复用器的大电压瞬变特性相连接。这些放大器的内部输入结构不使用背对背二极管进行静电放电保护,如图 4a 所示。相反,这些多路复用器友好型输入的设计使得运放的输入差分电压范围可以扩展到全电源电压范围,这使得 OPA2990 和 OPA2191 在闭环和开环比较器类似的拓扑结构中非常实用。


图 4:OPA2990 输入?;げ幌拗撇罘质淙肽芰Γ╝)
常规输入保护限制差分输入能力(b)
为您选择合适的放大器
TI 的全新高电压放大器减少了各种运放的数量,简化了材料清单,只需选择一颗运放就能满足您的系统要求。OPA2990 和 OPA2191 为需要多运放功能的系统提供了非常灵活的选择。它们可以与多种其他芯片产品搭配,包括多路复用器、传感器和 ADC。
烜芯微专业制造二极管,三极管,MOS管,桥堆等20年,工厂直销省20%,4000家电路电器生产企业选用,专业的工程师帮您稳定好每一批产品,如果您有遇到什么需要帮助解决的,可以点击右边的工程师,或者点击销售经理给您精准的报价以及产品介绍
烜芯微专业制造二极管,三极管,MOS管,桥堆等20年,工厂直销省20%,4000家电路电器生产企业选用,专业的工程师帮您稳定好每一批产品,如果您有遇到什么需要帮助解决的,可以点击右边的工程师,或者点击销售经理给您精准的报价以及产品介绍