LM317是应用最为广泛的电源集成电路之一,它不仅具有固定式三端稳压电路的最简单形式,又具备输出电压可调的特点。此外,还具有调压范围宽、稳压性能好、噪声低、纹波抑制比高等优点。lm317是可调节3端正电压稳压器,在输出电压范围1.2伏到37伏时能够提供超过1.5安的电流,此稳压器非常易于使用。
LM317 中文资料
LM317 是三端可调正稳压器集成电路。LM317 的输出电压范围是 1.2V 至 37V,负载电流最大为 1.5A。它的使用非常简单,仅需两个外接电阻来设置输出电压。此外它的线性调整率和负载调整率也比标 准的固定稳压器好。LM317 内置有过载保护、安全区保护等多种?;さ缏?。通常 LM317 不需要外接电容,除非输入滤波电容到 LM317 输入端的连线超过 6 英寸(约 15 厘米)。使用输出电容能改变瞬态响应。调整端使用滤波电容能得到比标准三端稳压器高的多的纹波抑制比。LM317 能够有许多特殊的用法。比如 把调整端悬浮到一个较高的电压上,可以用来调节高达数百伏的电压,只要输入输出压差不超过 LM317 的极限就行。当然还要避免输出端短路?;?可以把调整端接到一个可编程电压上,实现可编程的电源输出。


LM317 中文资料
特性简介
可调整输出电压低到 1.2V。保证 1.5A 输出电流。典型线性调整率 0.01%。典型负载调整率 0.1%。80dB 纹波抑制比。输出短路?;?。过流、过热?;?。调整管安全工作区保护。标准三端晶体管封装。
电压范围
LM317 1.25V 至 37V 连续可调。
引脚图及功能

LM317 有三个管脚,
第一引脚,为电压调节脚;
第二引脚,为电压输出脚;
第三引脚,为电压输入脚。
工作原理:
LM317 工作原理:输入最大电压为 30 多伏,输出电压 1.5--32V 电流 1.5A 。不过在用的时候要注意功耗问题,注意散热问题。LM317 有三个引脚 . 一个输入一个输出一个电压调节。输入引脚输入正电压,输出引脚接负载, 电压调节引脚一个引脚接电阻(200 左右)在输出引脚,另一个接可调电阻(几 K)接于地。输入和输出引脚对地要接滤波电容。
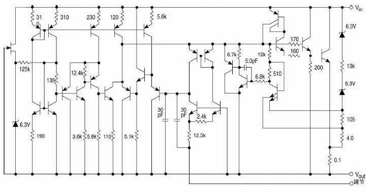
内部结构

LM317 内部原理图
作用和用途
LM317 的实际应用:
LM317 作为输出电压可变的集成三端稳压块,是一种使用方便、应用广泛的集成稳压块。317 系列稳压块的型号很多:例如 LM317HVH、W317L 等。电子爱好者经常用 317 稳压块制作输出电压可变的稳压电源。
稳压电源的输出电压可用下式计算,Vo=1.25(1+R2/R1)。仅仅从公式本身看,R1、R2 的电阻值可以随意设定。然而作为稳压电源的输出电压计算公式,R1 和 R2 的阻值是不能随意设定的。
首先 317 稳压块的输出电压变化范围是 Vo=1.25V—37V(高输出电压的 317 稳压块如 LM317HVA、LM317HVK 等,其输出电压变化范围是 Vo=1.25V—45V),所以 R2/R1 的比值范围只能是 0—28.6。
其次是 317 稳压块都有一个最小稳定工作电流,有的资料称为最小输出电流,也有的资料称为最小泄放电流。最小稳定工作电流的值一般为 1.5mA。由于 317 稳压块的生产厂家不同、型号不同,其最小稳定工作电流也不相同,但一般不大于 5mA。当 317 稳压块的输出电流小于其最小稳定工作电流时,317 稳压块就不能正常工作。当 317 稳压块的输出电流大于其最小稳定工作电流时,317 稳压块就可以输出稳定的直流电压。如果用 317 稳压块制作稳压电源时(如图所示),没有注意 317 稳压块的最小稳定工作电流,那么你制作的稳压电源可能会出现下述不正常现象:稳压电源输出的有载电压和空载电压差别较大。
要解决 317 稳压块最小稳定工作电流的问题,可以通过设定 R1 和 R2 阻值的大小,而使 317 稳压块空载时输出的电流大于或等于其最小稳定工作电流,从而保证 317 稳压块在空载时能够稳定地工作。此时,只要保证 Vo/(R1+R2)≥1.5mA,就可以保证 317 稳压块在空载时能够稳定地工作。上式中的 1.5mA 为 317 稳压块的最小稳定工作电流。当然,只要能保证 317 稳压块在空载时能够稳定地工作,Vo/(R1+R2)的值也可以设定为大于 1.5mA 的任意值。
经计算可知 R1 的最大取值为 R1≈0.83KΩ(由于输出端比调节端的电位始终高 1.25V,而有得保证输出至少有 1.5mA 的电流,1.25/1.5*1000 可得,再加上调节端没有电流输出,所以 R1 与 R2 是串联的关系可得输出电压的公式)。又因为 R2/R1 的最大值为 28.6。所以 R2 的最大取值为 R2≈23.74KΩ。在使用 317 稳压块的输出电压计算公式计算其输出电压时,必须保证 R1≤0.83KΩ,R2≤23.74KΩ两个不等式同时成立,才能保证 317 稳压块在空载时能够稳定地工作。
当然在 317 稳压块的输出端并联泄流电阻 R(如图所示),也可以为 317 稳压块提供最小稳定工作电流。但是,由于并联的泄流电阻不能随输出电压的变化而变化,如果要保证 317 稳压块在输出电压为 1.25V 时,其输出电流大于其最小稳定工作电流,则在 317 稳压块的输出电压为 37V 时,流过泄流电阻的电流就太大了,这样不仅浪费了电能,而且增加了 317 稳压块的负担,不是一种妥当的办法。
在应用中,为了电路的稳定工作,在一般情况下,还需要接二极管作为?;さ缏?,防止电路中的电容放电时的高压把 317 烧坏。
烜芯微专业制造二极管,三极管,MOS管,桥堆等20年,工厂直销省20%,4000家电路电器生产企业选用,专业的工程师帮您稳定好每一批产品,如果您有遇到什么需要帮助解决的,可以点击右边的工程师,或者点击销售经理给您精准的报价以及产品介绍
烜芯微专业制造二极管,三极管,MOS管,桥堆等20年,工厂直销省20%,4000家电路电器生产企业选用,专业的工程师帮您稳定好每一批产品,如果您有遇到什么需要帮助解决的,可以点击右边的工程师,或者点击销售经理给您精准的报价以及产品介绍