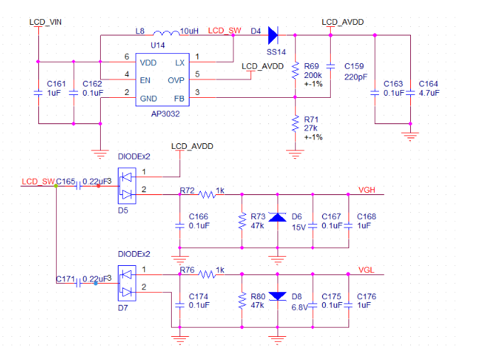
在嵌入式系统里,较多场合需要 LCD 人机界面。分析以下 LCD 驱动电路。


LCD_VIN 是 3.6~5V,经过 DC/DC burst 升压得到 LCD_AVDD,LCD_AVDD 为 LCD 需要的模拟电压,根据 LCD 实际情况调整 FB 脚电压确定,这里假设是 10V。
VGH 是 LCD 的开关管的开启电压,假设这里需要 15V,VGL 是 LCD 开关管的关闭电压,假设这里需要 -6.8V。
这里比较有意思的是 VGH 和 VGL 的产生。
以下给出绿、红、蓝三个节点的波形:
绿:


红:


蓝:


绿点为开关电源的开关波形,红点为绿点向上偏移 10V,蓝点为绿点向下偏移 10V。
绿点的电压就不分析了,开关波形。
红点波形生成过程:
当绿点“低电平”,LCD_AVDD 通过二极管 1-3 对 C165 充电,经过若干周期,C165 两端电压约为 LCD_AVDD,红点“低电平”。
当绿点”高电平“,根据电容两端电压不能突变,可以知道红点出现”高电平“,此时红点电压比 LCD_AVDD 高,二极管 1-3 断开,二极管 3-2 导通,C165 放电。
蓝点波形生成过程:
当绿点“高电平”,此时通过二极管 3-2 对 C171 充电,经过若干周期,C171 两端电压约为绿点”高电平“即 LCD_AVDD,蓝点”高电平“。
当绿点”低电平“,根据电容两端电压不能突变,可以知道蓝点出现”低电平“,此时蓝点电压比 GND 低,二极管 3-2 断开,二极管 1-3 导通,C171 放电。
在 VGH 和 VGL 轻负载的条件下,红点和蓝点经过 RC 整流可以维持在 20V 和 -10V,并经过稳压管钳压得到目标电压。此升压和反压电路只能在清负载条件下。
烜芯微专业制造二极管,三极管,MOS管,桥堆等20年,工厂直销省20%,4000家电路电器生产企业选用,专业的工程师帮您稳定好每一批产品,如果您有遇到什么需要帮助解决的,可以点击右边的工程师,或者点击销售经理给您精准的报价以及产品介绍
烜芯微专业制造二极管,三极管,MOS管,桥堆等20年,工厂直销省20%,4000家电路电器生产企业选用,专业的工程师帮您稳定好每一批产品,如果您有遇到什么需要帮助解决的,可以点击右边的工程师,或者点击销售经理给您精准的报价以及产品介绍