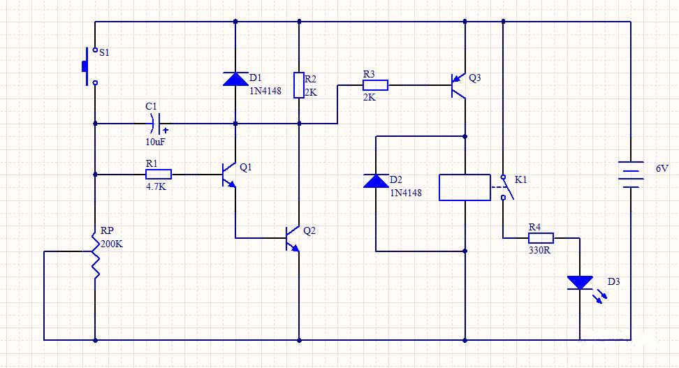
电路图:


电路功能分析:
本例用三极管组成延时控制电路,控制继电器的动作。当按键按下时,继电器动作,延时一段时间后,继电器释放。
电路分解:
本电路可分为两个部分:
一是由三极管Q1,Q2组成的符合管与外围电阻电容组成的延时电路;
二是由三极管Q3,继电器组成的开关电路。
电路工作过程:
1、当电路上电,且轻触开关S1未按下时,电源通过电阻R2给电容C1充电,充电过程非常快速。电容C1上充电的电压为电源电压。
2、当轻触开关S1按下时,电源通过开关S1,电阻R1加至三极管Q1的基极,Q1基极获得偏流,使三极管Q1导通,同时Q2的基极也获得偏流,使Q2也导通。同时电容C1通过二极管D1,开关S1快速放电。
3、Q2导通后,Q2的集电极电压接近0V。
4、三极管Q2的集电极电压为低电平,使三极管Q3的基极为低电平,Q3为PNP型三极管,所以Q3开始导通,继电器线圈中流过电流,继电器常开触点吸合,发光二极管D3被点亮。
5、轻触开关S1松开后,三极管Q1,Q2截止,电容C1开始充电,充电电压左负右正,使三极管Q3的基极电压慢慢上升。在电容C1的充电过程中,三极管Q3可以维持一段时间的导通,使发光二极管D3逐渐熄灭。
烜芯微专业制造二极管,三极管,MOS管,桥堆等,20年,工厂直销省20%,1500家电路电器生产企业选用,专业的工程师帮您稳定好每一批产品,如果您有遇到什么需要帮助解决的,可以直接联系上方的联系号码或加QQ,由我们的销售经理给您精准的报价以及产品介绍
烜芯微专业制造二极管,三极管,MOS管,桥堆等,20年,工厂直销省20%,1500家电路电器生产企业选用,专业的工程师帮您稳定好每一批产品,如果您有遇到什么需要帮助解决的,可以直接联系上方的联系号码或加QQ,由我们的销售经理给您精准的报价以及产品介绍