跟双极性晶体管相比,一般认为使MOS管导通不需要电流,只要GS电压高于一定的值,就可以了。这个很容易做到,但是,我们还需要速度。
在MOS管的结构中可以看到,在GS,GD之间存在寄生电容,而MOS管的驱动,实际上就是对电容的充放电。对电容的充电需要一个电流,因为对电容充电瞬间可以把电容看成短路,所以瞬间电流会比较大。选择/设计MOS管驱动时第一要注意的是可提供瞬间短路电流的大小。
第二注意的是,普遍用于高端驱动的NMOS,导通时需要是栅极电压大于源极电压。而高端驱动的MOS管导通时源极电压与漏极电压(VCC)相同,所以这时 栅极电压要比VCC大4V或10V。如果在同一个系统里,要得到比VCC大的电压,就要专门的升压电路了。很多马达驱动器都集成了电荷泵,要注意的是应该 选择合适的外接电容,以得到足够的短路电流去驱动MOS管。
上边说的4V或10V是常用的MOS管的导通电压,设计时当然需要有一定的余量。而且电压越高,导通速度越快,导通电阻也越小。现在也有导通电压更小的MOS管用在不同的领域里,但在12V汽车电子系统里,一般4V导通就够用了。
MOS管的驱动电路及其损失,可以参考Microchip公司的AN799 Matching MOSFET Drivers to MOSFETs。讲述得很详细,所以不打算多写了。
MOS管应用电路
MOS管最显著的特性是开关特性好,所以被广泛应用在需要电子开关的电路中,常见的如开关电源和马达驱动,也有照明调光。
二、现在的MOS驱动,有几个特别的应用
1、低压应用
当使用5V电源,这时候如果使用传统的图腾柱结构,由于三极管的be有0.7V左右的压降,导致实际最终加在gate上的电压只有4.3V。这时候,我们选用标称gate电压4.5V的MOS管就存在一定的风险
同样的问题也发生在使用3V或者其他低压电源的场合。
2、宽电压应用
输入电压并不是一个固定值,它会随着时间或者其他因素而变动。这个变动导致PWM电路提供给MOS管的驱动电压是不稳定的。
为了让MOS管在高gate电压下安全,很多MOS管内置了稳压管强行限制gate电压的幅值。在这种情况下,当提供的驱动电压超过稳压管的电压,就会引起较大的静态功耗。
同时,如果简单的用电阻分压的原理降低gate电压,就会出现输入电压比较高的时候,MOS管工作良好,而输入电压降低的时候gate电压不足,引起导通不够彻底,从而增加功耗。
3、双电压应用
在一些控制电路中,逻辑部分使用典型的5V或者3.3V数字电压,而功率部分使用12V甚至更高的电压。两个电压采用共地方式连接。
这就提出一个要求,需要使用一个电路,让低压侧能够有效的控制高压侧的MOS管,同时高压侧的MOS管也同样会面对1和2中提到的问题。
在这三种情况下,图腾柱结构无法满足输出要求,而很多现成的MOS驱动IC,似乎也没有包含gate电压限制的结构。
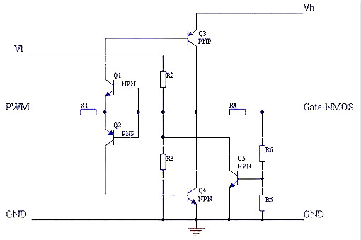
三、相对通用的电路
电路图如下:


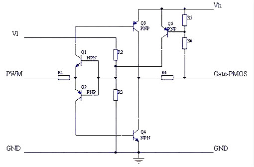
这里只针对NMOS驱动电路做一个简单分析:
Vl和Vh分别是低端和高端的电源,两个电压可以是相同的,但是Vl不应该超过Vh。
Q1和Q2组成了一个反置的图腾柱,用来实现隔离,同时确保两只驱动管Q3和Q4不会同时导通。
R2和R3提供了PWM电压基准,通过改变这个基准,可以让电路工作在PWM信号波形比较陡直的位置。
Q3和Q4用来提供驱动电流,由于导通的时候,Q3和Q4相对Vh和GND最低都只有一个Vce的压降,这个压降通常只有0.3V左右,大大低于0.7V的Vce。
R5和R6是反馈电阻,用于对gate电压进行采样,采样后的电压通过Q5对Q1和Q2的基极产生一个强烈的负反馈,从而把gate电压限制在一个有限的数值。这个数值可以通过R5和R6来调节。
最后,R1提供了对Q3和Q4的基极电流限制,R4提供了对MOS管的gate电流限制,也就是Q3和Q4的Ice的限制。必要的时候可以在R4上面并联加速电容。
这个电路提供了如下的特性:
1,用低端电压和PWM驱动高端MOS管。
2,用小幅度的PWM信号驱动高gate电压需求的MOS管。
3,gate电压的峰值限制
4,输入和输出的电流限制
5,通过使用合适的电阻,可以达到很低的功耗。
6,PWM信号反相。NMOS并不需要这个特性,可以通过前置一个反相器来解决。
一种低电压高频率采用自举电路的BiCMOS驱动电路
在设计便携式设备和无线产品时,提高产品性能、延长电池工作时间是设计人员需要面对的两个问题。DC-DC转换器具有效率高、输出电流大、静态电流小等优点,非常适用于为便携式设备供电。目前DC-DC转换器设计技术发展主要趋势有:
(1)高频化技术:随着开关频率的提高,开关变换器的体积也随之减小,功率密度也得到大幅提升,动态响应得到改善。小功率DC-DC转换器的开关频率将上升到兆赫级。
(2)低输出电压技术:随着半导体制造技术的不断发展,微处理器和便携式电子设备的工作电压越来越低,这就要求未来的DC-DC变换器能够提供低输出电压以适应微处理器和便携式电子设备的要求。
这些技术的发展对电源芯片电路的设计提出了更高的要求。首先,随着开关频率的不断提高,对于开关元件的性能提出了很高的要求,同时必须具有相应的开关元件 驱动电路以保证开关元件在高达兆赫级的开关频率下正常工作。其次,对于电池供电的便携式电子设备来说,电路的工作电压低(以锂电池为例,工作电压 2.5~3.6V),因此,电源芯片的工作电压较低。
MOS管具有很低的导通电阻,消耗能量较低,在目前流行的高效DC-DC芯片中多采用MOS管作为功率开关。但是由于MOS管的寄生电容大,一般情况下NMOS开关管的栅极电容高达几十皮法。这对于设计高工作频率DC-DC转换器开关管驱动电路的设计提出了更高的要求。
在低电压ULSI设计中有多种CMOS、BiCMOS采用自举升压结构的逻辑电路和作为大容性负载的驱动电路。这些电路能够在低于1V电压供电条件下正常 工作,并且能够在负载电容1~2pF的条件下工作频率能够达到几十兆甚至上百兆赫兹。本文正是采用了自举升压电路,设计了一种具有大负载电容驱动能力的, 适合于低电压、高开关频率升压型DC-DC转换器的驱动电路。电路基于Samsung AHP615 BiCMOS工艺设计并经过Hspice仿真验证,在供电电压1.5V ,负载电容为60pF时,工作频率能够达到5MHz以上。
MOS管驱动电阻怎么选择,给定频率,MOS管的Qg和上升沿怎么计算用多大电阻首先得知道输入电容大小和驱动电压大小,等效为电阻和电容串联电路,求出电容充电电压表达式,得出电阻和电容电压关系图MOS管的开关时间要考虑的是Qg的,而不是有Ciss,Coss决定,看下面的Data.一个MOS可能有很大的输入电容,但是并不代表其导通需要的电荷量Qg就大,Ciss(输入电容)和Qg是有一定的关系,但是还要考虑MOS的跨导y.
MOSFET栅极驱动的优化设计
1 、概述
MOS管的驱动对其工作效果起着决定性的作用。设计师既要考虑减少开关损耗,又要求驱动波形较好即振荡小、过冲小、EMI小。这两方面往往是互相矛盾的,需要寻求一个平衡点,即驱动电路的优化设计。驱动电路的优化设计包含两部分内容:一是最优的驱动电流、电压的波形;二是最优的驱动电压、电流的大小。在进行驱动电路优化设计之前,必须先清楚MOS管的模型、MOS管的开关过程、MOS管的栅极电荷以及MOS管的输入输出电容、跨接电容、等效电容等参数对驱动的影响。
2、MOS管的模型
MOS管的等效电路模型及寄生参数如图1所示。图1中各部分的物理意义为:
(1)LG和LG代表封装端到实际的栅极线路的电感和电阻。
(2)C1代表从栅极到源端N+间的电容,它的值是由结构所固定的。
(3)C2+C4代表从栅极到源极P区间的电容。C2是电介质电容,共值是固定的。而C4是由源极到漏极的耗尽区的大小决定,并随栅极电压的大小而改变。当栅极电压从0升到开启电压UGS(th)时,C4使整个栅源电容增加10%~15%。
(4)C3+C5是由一个固定大小的电介质电容和一个可变电容构成,当漏极电压改变极性时,其可变电容值变得相当大。
(5)C6是随漏极电压变换的漏源电容。

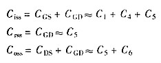
MOS管输入电容(Ciss)、跨接电容(Crss)、输出电容(Coss)和栅源电容、栅漏电容、漏源电容间的关系如下:

3 MOS管的开通过程
开关管的开关模式电路如图2所示,二极管可是外接的或MOS管固有的。开关管在开通时的二极管电压、电流波形如图3所示。在图3的阶段1开关管关断,开关电流为零,此时二极管电流和电感电流相等;在阶段2开关导通,开关电流上升,同时二极管电流下降??氐缌魃仙男甭屎投艿缌飨陆档男甭实木灾迪嗤?,符号相反;在阶段3开关电流继续上升,二极管电流继续下降,并且二极管电流符号改变,由正转到负;在阶段4,二极管从负的反向最大电流IRRM开始减小,它们斜率的绝对值相等;在阶段5开关管完全开通,二极管的反向恢复完成,开关管电流等于电感电流。

图4是存储电荷高或低的两种二极管电流、电压波形。从图中可以看出存储电荷少时,反向电压的斜率大,并且会产生有害的振动。而前置电流低则存储电荷少,即在空载或轻载时是最坏条件。所以进行优化驱动电路设计时应着重考虑前置电流低的情况,即空载或轻载的情况,应使这时二极管产生的振动在可接受范围内。

4 栅极电荷QG和驱动效果的关系
栅极电荷QG是使栅极电压从0升到10V所需的栅极电荷,它可以表示为驱动电流值与开通时间之积或栅极电容值与栅极电压之积。现在大部分MOS管的栅极电荷QG值从几十纳库仑到一、两百纳库仑。
栅极电荷QG包含了两个部分:栅极到源极电荷QGS;栅极到漏极电荷QGD—即“Miller”电荷。QGS是使栅极电压从0升到门限值(约3V)所需电荷;QGD是漏极电压下降时克服“Miller”效应所需电荷,这存在于UGS曲线比较平坦的第二段(如图5所示),此时栅极电压不变、栅极电荷积聚而漏极电压急聚下降,也就是在这时候需要驱动尖峰电流限制,这由芯睡内部完成或外接电阻完成。实际的QG还可以略大,以减小等效RON,但是太大也无益,所以10V到12V的驱动电压是比较合理的。这还包含一个重要的事实:需要一个高的尖峰电流以减小MOS管损耗和转换时间。

重要是的对于IC来说,MOS管的平均电容负荷并不是MOS管的输入电容Ciss,而是等效输入电容Ceff(Ceff=QG/UGS),即整个0
漏极电流在QG波形的QGD阶段出现,该段漏极电压依然很高,MOS管的损耗该段最大,并随UDS的减小而减小。QGD的大部分用来减小UDS从关断电压到UGS(th)产生的“Miller”效应。QG波形第三段的等效负载电容是:

5 优化栅极驱动设计
在大多数的开关功率应用电路中,当栅极被驱动,开关导通时漏极电流上升的速度是漏极电压下降速度的几倍,这将造成功率损耗增加。为了解决问题可以增加栅极驱动电流,但增加栅极驱动上升斜率又将带来过冲、振荡、EMI等问题。优化栅极驱动设计,正是在互相矛盾的要求中寻求一个平衡点,而这个平衡点就是开关导通时漏极电流上升的速度和漏极电压下降速度相等这样一种波形,理想的驱动波形如图6所示。
图6的UGS波形包括了这样几部分:UGS第一段是快速上升到门限电压;UGS第二段是比较缓的上升速度以减慢漏极电流的上升速度,但此时的UGS也必须满足所需的漏极电流值;UGS第四段快速上升使漏极电压快速下降;UGS第五段是充电到最后的值。当然,要得到完全一样的驱动波形是很困难的,但是可以得到一个大概的驱动电流波形,其上升时间等于理想的漏极电压下降时间或漏极电流上升的时间,并且具有足够的尖峰值来充电开关期间的较大等效电容。该栅极尖峰电流IP的计算是:电荷必须完全满足开关时期的寄生电容所需。

6 应用实例
在笔者设计的48V50A电路中采用双晶体管正激式变换电路,其开关管采用IXFH24N50,其参数为:


根据如前所述,驱动电压、电流的理想波形不应该是一条直线,而应该是如图6所示的波形。实验波形见图7。

7、结论
本文详细介绍了MOS管的电路模型、开关过程、输入输出电容、等效电容、电荷存储等对MOS管驱动波形的影响,及根据这些参数对驱动波形的影响进行的驱动波形的优化设计实例,取得了较好的实际效果。
影响MOSFET开关速度除了其本身固有Tr,Tf外,还有一个重要的参数:Qg (栅极总静电荷容量).该参数与栅极驱动电路的输出内阻共同构成了一个时间参数,影响着MOSFET的性能(你主板的MOSFET的栅极驱动电路就集成在IRU3055这块PWM控制芯片内); r6 @0 k" S/ l3 }4 u, r/ W厂家给出的Tr,Tf值,是在栅极驱动内阻小到可以忽略的情况下测出的,实际应用中就不一样了,特别是栅极驱动集成在PWM芯片中的电路,从PWM到MOSFET栅极的布线的宽度,长度,都会深刻影响MOSFET的性能.如果PWM的输出内阻本来就不低,加上MOS管的Qg又大,那么不论其Tr,Tf如何优秀,都可能会大大增加上升和下降的时间
偶认为,BUCK同步变换器中,高侧MOS管的Qg比RDS等其他参数更重要,另外,栅极驱动内阻与Qg的配合也很重要,一定 程度上就是由它的充电时间决定高侧MOSFET的开关速度和损耗..
看从哪个角度出发。电荷泻放慢,说明时间常数大。时间常数是Ciss与Rgs的乘积。栅源极绝缘电阻大,说明制造工艺控制较好,材料、芯片和管壳封装的表面杂质少,漏电少。时间常数大,栅源极等效输入电容也大。栅源极等效输入电容,与管芯尺寸成正比并与管芯设计有关。通常,管芯尺寸大,Ron(导通电阻)小、跨导(增益)大。栅源极等效电容大,会增加开关时间、降低开关性能、降低工作速度、增加功率损耗。Ciss与电荷注入率成正比,可能还与外加电压有关并具有非线性等。以上,均是在相同条件下的对比。从应用角度出发,同等价格,多数设计希望选用3个等效电容(包括Ciss)小的器件。Ciss=Cgd+Cgs,充放电时间上也有先后,先是Cgs充满,然后是Cgd.。
烜芯微专业制造二极管,三极管,MOS管,桥堆20年,工厂直销省20%,1500家电路电器生产企业选用,专业的工程师帮您稳定好每一批产品,如果您有遇到什么需要帮助解决的,可以点击右边的工程师,或者点击销售经理给您精准的报价以及产品介绍
烜芯微专业制造二极管,三极管,MOS管,桥堆20年,工厂直销省20%,1500家电路电器生产企业选用,专业的工程师帮您稳定好每一批产品,如果您有遇到什么需要帮助解决的,可以点击右边的工程师,或者点击销售经理给您精准的报价以及产品介绍