一、运放与三极管恒流源电路设计


该电路通过改变电阻 R5 的阻值,能够精确限制流过 R4(可作为负载电阻)的电流。在电路组成上,V2 为输入参考电压,连接至运放的正向输入端;V3 和 V4 则为供电电压。为了确保电路的稳定性和安全性,设计中包含了一些?;ず透ㄖ缱瑁?/div>
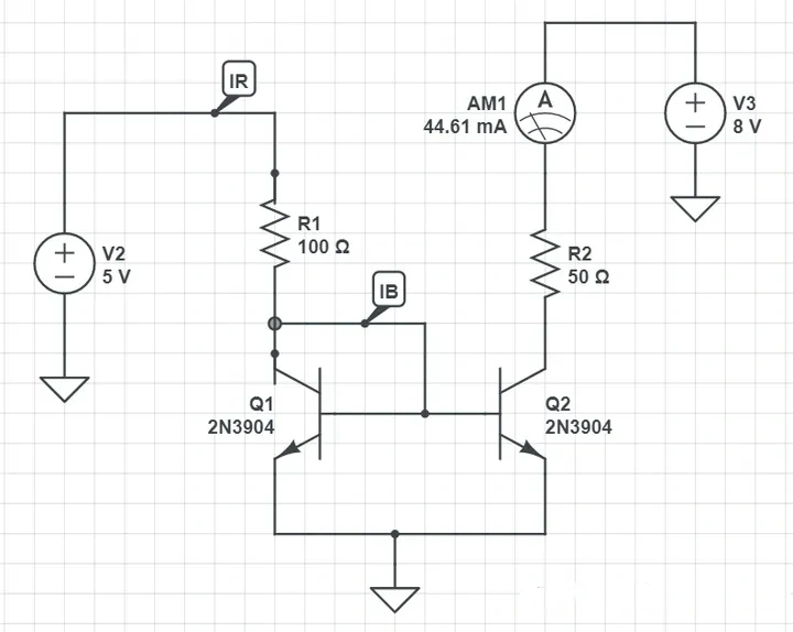
R2 作为运放的?;さ缱?,可根据实际需求选择是否保留。
R1 为三极管提供基极电流,确保在极端情况下(如 Q1 发射极直接接地)基极电流保持在合理范围内,避免过大的电流对三极管造成损害。
R6 为运放的反向输入提供回路,可根据电路需求选择是否添加。
二、电路工作原理


运放正向输入端接入 5V 参考电压,初始状态下假设反向输入端电压为 0V(此时三极管尚未导通)。在运放输出端输出 5V 电压的作用下,NPN 型三极管 BE 间形成 0.7V 的压降,使得 V1 处电压稳定在约 4.3V。这一电压施加于 R5 上,产生约 0.84mA 的电流,该电流即为流过 R4 的电流。
三、与电流镜电路的对比


传统电流镜电路以其简单性和低成本的优势在一些基础应用中广泛使用。其优点主要体现在:
电路结构简单:主要由两个特性匹配的三极管组成,无需额外复杂的设计,易于实现。
成本低:无需使用昂贵的运算放大器,降低了整体电路的成本。
稳定性较好:由于电路中仅包含三极管,没有其他复杂元件的干扰,因此在一定程度上可以实现较为稳定的电流输出。
然而,电流镜电路也存在一些局限性:
精度不高:受温度变化、晶体管参数差异等因素的影响较大,难以获得高精度的恒流输出。
电流固定:通常只能提供固定值的电流,缺乏调节灵活性,无法满足多种电流需求的应用场景。
相比之下,运放与三极管组合的恒流源电路具有以下显著优势:
高精度调节:借助运算放大器和反馈机制,能够实现对输出电流的精确控制,满足对精度要求较高的应用需求。
灵活性强:通过调整电路中的电阻参数或其他设计参数,可以灵活实现不同电流值的输出,适应多种应用场景。
不过,该电路也存在一些需要权衡的方面:
电路复杂度和成本:由于引入了运算放大器和反馈电路,整体电路设计相对复杂,成本也有所增加。
噪声和失真问题:反馈电路在某些情况下可能会引入额外的噪声和失真,因此在高精度应用中需要更加谨慎地进行电路设计和优化,以减少这些不利因素的影响。
〈烜芯微/XXW〉专业制造二极管,三极管,MOS管,桥堆等,20年,工厂直销省20%,上万家电路电器生产企业选用,专业的工程师帮您稳定好每一批产品,如果您有遇到什么需要帮助解决的,可以直接联系下方的联系号码或加QQ/微信,由我们的销售经理给您精准的报价以及产品介绍
联系号码:18923864027(同微信)
QQ:709211280
- 上一篇:为什么三极管在基极下拉一个电阻
- 下一篇:最后一页
相关阅读