工作中很多低地方常用到MOS。是一个非常常用的器件。MOS管(金属氧化物半导体场效应晶体管)它具有三个内在的寄生电容:栅源电容(Cgs)、栅漏电容(Cgd)以及漏源电容(Cds)。这三个寄生电容是MOS管物理结构的一部分,并且在MOS管的规格书中常常用输入电容(Ciss)、输出电容(Coss)以及反向传输电容(Crss)这三个参数来表示。这些参数与寄生电容之间存在明确的关系,它们实际上是包含了寄生电容的某种组合。
在MOS管的中,我们最常见的米勒效应主要是由于栅漏电容(Cgd)引起的。当MOS管处于工作状态时,这个电容会与电路中的其他元件相互作用,导致栅极电压的变化被放大,从而影响到整个电路的性能。
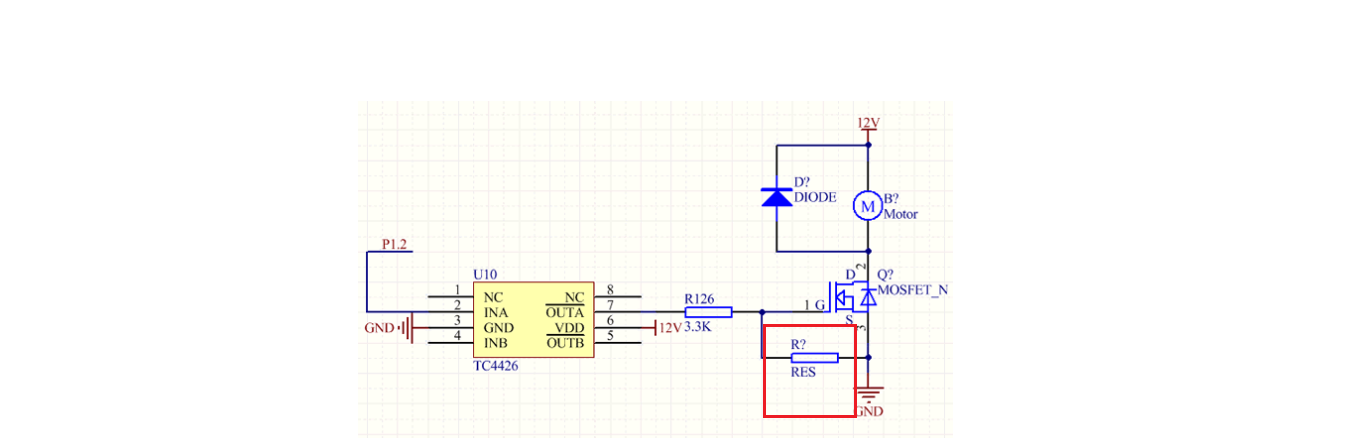
此外,为了减少栅极电荷的影响和提高电路的稳定性,通常在MOS管的栅极和源极之间并联一个电阻(RG)。这个电阻的存在主要是为了阻尼栅极电荷的变化,从而减小米勒效应的影响。
从上面几条看出,MOS管的三个寄生电容(Cgs、Cgd、Cds)是引起米勒效应以及需要在GS之间并联电阻的根源。这些寄生电容是MOS管物理结构的一部分,并且在电路设计中需要特别考虑它们的影响。



1.MOS管的米勒效应

我们理想的MOS管驱动波形它是方波,表示当栅源电压(Vgs)达到门槛电压的时候,MOS管会迅速进入饱和导通状态。但是我们知道在实际应用当中,MOS管的栅极驱动过程会出现一个被称为米勒平台的电压平台期。这个平台期实际上就是MOS管进入“放大区”或“线性区”的标志,也就是导致开通损耗较大的主要原因。这个现象它称为米勒效应,对电路性能有很大不利影响,因此我们工程师在电路设计的时候,是一个必须考虑的实际问题。
简单地说,虽然理想的MOS管驱动波形是方波,但现实中会因为米勒效应出现电压平台,增加开通损耗。米勒效应是客观存在的,设计电路时需要充分考虑。
米勒平台形成的具体过程:


如上图,MOS管的开启过程大概可以分为以下几个阶段:
第一阶段,初始阶段(t0→t1):当栅源电压(Vgs)达到门限电压(Vgs(th))的时候,相当于开始对栅源电容(Cgs)进行充电,此时MOS管开始导通,之前它处于截止状态,不导通。
第二阶段,饱和区阶段(t1→t2):随着Vgs的继续增加,漏极电流(Id)开始增大,漏源电压(Vds)开始下降。在这个过程中,MOS管是工作在饱和区,其中Id主要是由Vgs决定。Vds的轻微降低主要是由于电流变化(△I)导致的栅极端的一些寄生感抗形成的压降。
第三阶段,米勒效应阶段(t2→t3):当Vgs增大到一定程度时,会出现米勒效应。这时,Id已经达到饱和,因此Vgs会在一段时间内保持不变,而Vds则继续下降,为栅漏电容(Cgd)充电。正是由于需要为Cgd充电,Cgs两端的电压变化相对较小。在MOS管开通的时候,漏极电压(Vd)大于栅极电压(Vg),因此Cgd会先通过MOS管放电,然后再反向充电,这个过程中会夺取原本应该给Cgs的充电电流,从而导致Vgs出现一个平台期。
第四阶段,可变电阻区阶段(t3→t4):随着Vgs的继续上升,MOS管进入可变电阻区,漏源导通,Vds继续下降。需要注意的是,米勒平台限制了Vgs的增加,进而限制了导通电阻的降低,从而也限制了Vds的降低速度,使得MOS管无法迅速进入完全开关状态。
2.MOS管G极与S极之间的电阻功能


举一个简单的实验就可以显示出GS间电阻的重要性:比如选用一只MOS管,使其G极也就是栅极处于悬空状态,并在DS之间施加电压。实验结果表明,当DS之间的输入电压只有三四十V时,这时MOS管的DS却会迅速导通,若不限流,更可能会导致管子损坏。从理论上讲,没有驱动信号的情况下,MOS管应该保持截止状态不导通才对啊。然而,由于MOS管内部存在寄生电容,当我们在DS之间施加电压时,该电压会通过栅漏电容(Cdg)为栅源电容(Cgs)充电,从而导致G极电压逐渐抬高,直至MOS管导通。
因此我们在MOS管的GS之间连接一个阻值在几千到几十千欧的并联电阻,可以确保MOS管的稳定工作。这种连接方式可以防止因MOS管栅极悬空导致的DS之间电压使MOS管意外导通而受损。同时,当没有驱动信号时,该电阻能够将MOS管的栅极电位固定在较低状态,从而避免误触发,确??煽康耐ǘ喜僮鳌?br />
〈烜芯微/XXW〉专业制造二极管,三极管,MOS管,桥堆等,20年,工厂直销省20%,上万家电路电器生产企业选用,专业的工程师帮您稳定好每一批产品,如果您有遇到什么需要帮助解决的,可以直接联系下方的联系号码或加QQ/微信,由我们的销售经理给您精准的报价以及产品介绍
联系号码:18923864027(同微信)
QQ:709211280