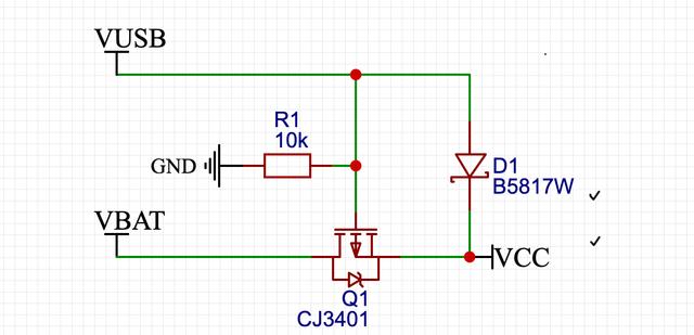
一、我们主要围绕下面这个电路图展开:
VUSB:为外部USB供电
VBAT:为锂电池供电
Q1:PMOS
D1:二极管
电路工作设计:
1、外部电源供电时,锂电池的供电关断
2、外部供电断开时,由锂电池供电


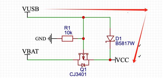
当VUSB进行供电时(5V),PMOS的G端:为5V,此时PMOS不导通,电压经过二极管D1直接到达VCC。如下图:


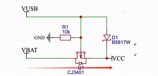
当VUSB断开后,PMOS的G端的电压(5V)由电阻R1下拉到GND,此时PMOS导通,VCC由VBAT(为锂电池)供电。如下图:


在这里加以说明:在MOS管还未导通之前,S端的电压比G端的要高,因此MOS管会导通,导通以后MOS管的寄生二极管会短路,并不再起作用。
二、0压降实现主副电源自动切换
前面的电路加了D1二极管,是很难实现0压降,因为D1的压降最小也需要0.3V。
我们来看下面这个电路,相较于前面的电路,它利用了MOS管的低导通RDS(on)特性,提高了电路的效率。


这里利用了3个MOS管作为电路设计:
1.
当VIN1(主电源)为3.3V时,Q1的NMOS导通,接着拉低了Q3 PMOS的栅极, Q3 开始导通。
此时Q2 MOS的G-S之间的电压等于Q3 PMOS的导通压降,大概为几十mV。因此Q2 MOS管关闭,VIN2(外部电源)断开,VOUT由VIN1进行供电,此时VOUT=3.3V。


此时电路的静态功耗I1+I2 = 20uA
2.
当VIN1(主电源)断开,Q1 NMOS截止,Q2 PMOS的栅极通过R1下拉,Q2导通;Q3 PMOS的栅极通过R2上拉,Q3截止。
此时Q1和Q3截止,VOUT由VIN2供电,为3.3V,“电路的静态功耗I1+I2 = 20uA
”不存在了。
讲到这里我们可以看到,当电路由VIN2(外部电源)供电时,静态功耗“消失了”直接为0。整个电路几乎不存在压降,除非电流很大。
可以得出在这个电路中,外部电源供电是更好的选择。
有个条件:电路中的三个MOS管都应该具备低导通电阻与低压的特性。
不过,也有网友反应,这个电路在主电源下降过程中,可能会存在一些问题:Q3未完全关断而Q2就开始导通,外电源通过Q2、Q3形成通路,阻止了主电源的降低。
〈烜芯微/XXW〉专业制造二极管,三极管,MOS管,桥堆等,20年,工厂直销省20%,上万家电路电器生产企业选用,专业的工程师帮您稳定好每一批产品,如果您有遇到什么需要帮助解决的,可以直接联系下方的联系号码或加QQ/微信,由我们的销售经理给您精准的报价以及产品介绍
联系号码:18923864027(同微信)
QQ:709211280