近年来,脉冲式半导体激光器的应用越来越广泛。由于它增益带宽宽、体积小效率高,而且寿命长、价格低廉,因此,无论军用或民用都倍受世人青睐采用增益开关法即直接注入射频信号驱动半导体激光器,也可产生超短光脉冲,相比于调Q法、锁模法,其无需任何光学器件,适用于常规结构的半导体激光器。同时其光脉冲的重复频率在很大范围内可调。为了得到高质量的超短光脉冲,需用纳秒级甚至皮秒级电脉冲来驱动半导体激光器。采用雪崩晶体管可以很方便地产生亚毫微秒上升时间以及较大峰值功率的短脉冲,且具有延时抖动小、寿命长、工作可靠等优点,已成为纳秒级脉冲发生器的首选元件。
1.雪崩晶体管工作原理
如果在晶体管的集电极加上比正常运用大许多倍的电压,使集电极的载流子被强电场加速,从而获得很大的能量。这些被加速的载流子与晶格发生碰撞便产生了新的电子-空穴对,这些新的电子.空穴对又分别为强电场所加速,重复上述过程。于是,流过集电极的电流便像“雪崩”一样迅速增长,这种现象被叫做晶体管的雪崩效应,具有明显雪崩效应的晶体管称之为雪崩晶体管。设雪崩效应后的晶体管的共基极电流增益为α*,则有α*=Mα,M为雪崩倍增因子,α为雪崩前晶体管的共基极电流增益。倍增因子通常可用下式求得即:


式中Uc是外加电压,BUCBO是发射极开路时集电极基极反向击穿电压,n是与晶体管材料有关的密勒指数,通常硅材料为3~4。
同样,设β*为雪崩晶体管雪崩后的共射极电流增益,则有:




图1 NPN型雪崩晶体管共发射极输出特性
如图1所示,当UCE<US(US为维持电压)时,由于UCE<UCBO,M≈1,没有雪崩现象。当UCE=US时,IB=0,晶体管基极开路,此时没能基极电流注入,流经基区的载流子数目与通过收集结的载流子数目相等,载流子没有复合,即α*=1,因而α<1,M=>1,这对应于刚刚出现雪崩效应的情况。
当UCE继续增加,并且基极接有电阻或加有反向偏压时,基雪崩击穿出现负阻特性。本文将Us、BUCBO所限定的电压范围称之为雪崩工作区。图1中BUCEO是基极开路时,集-射极间的击穿电压;BUCBR是基-射极间接电阻时,集-基极之间的击穿电压;BUCBS是基-射极间短路时,集-射极间的击穿电压;BUCBX是基-射极反向偏置时,集-射极间击穿电压,它们满足以下关系:BUCEO<BUCBR<BUCBS<BUCBX<BUCBO。
在雪崩区内,电流增益增加到正常运用的M倍,晶体管的有效截止频率大为提高,其开启速度仅为毫微秒甚至亚毫微秒级,通过改变雪崩过程储能电容与负载电阻,可以改变所对应的输出幅度与脉冲宽度。雪崩晶体管一般为小功率开关晶体管,如2N5551、2N5192等。而Zetex公司的ZTX415则是一款专用的雪崩晶体管,它所能产生的最大电流脉冲为60A,本电路的设计就选用了ZTX415。
雪崩管的基本电路如图2所示。电路应满足:


Ts是触发脉冲Vi的周期。


图2 雪崩晶体管的基本电路
电压VCC通过电阻R3和R5对C2进行充电,R3一般为几十kΩ,以保证雪崩管的工作频率。R5为探测电阻,约为1Ω。C2可选用瓷片或云母电容,一般为几十pF。当触发脉冲接入基级后,雪崩晶体管作为一个开关,使C2通过晶体管和R5放电。通过改变C2和VCC,可改变输出脉冲的峰峰值。增加C2,不仅增加了峰峰值,也使输出脉宽有所增加。而增大VCC在增加峰峰值的同时会使输出脉宽有所减小,原因是晶体管开状态的电阻减小了。若将一支肖特基二极管D1与探测电阻R5并联,可减小C2放电时的反向过冲。
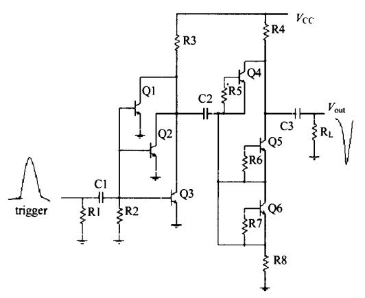
为了获得更大的峰值电流,可将几个雪崩管进行并联。但是当温度改变后,不能保证并联雪崩管的同时导通,以致于输出脉冲的波形发生变化。为解决这一问题,采用了雪崩管阵列。如图3所示。


图3 雪崩晶体管阵列结构图
该电路由2级雪崩管串联而成,每一级又由3个雪崩管并联。此电路的重要特性是:①在开过程中重新分配每一级的电压;②由于较快的电压变化从而为雪崩管的基级提供额外的载流子,相当于在管子的基区接入触发脉冲。该电路的工作原理如下:触发脉冲接入处于临界雪崩状态的晶体管Q1-Q3的基级,Q1-Q3中至少有一级发生雪崩。晶体管集-射级间的电压将由初始时的VO=230,V下降为VRO(约为100~150V,取决于此时电流的大小)。VO-VRO的负阶跃接到Q4-Q6的射级,打破了它们基区载流子的平衡状态,增加了集-射级间的压降,使Q4-Q6中至少有一个发生雪崩。新导通的晶体管的压降使得另外两个未导通的晶体管上的压降重新分配,最终使每一个雪崩管都发生雪崩。理论上,所得到的最大电流为:


其中:

Rj是雪崩晶体管导通时的电阻,R1是负载的阻值,L1是负载的寄生电感,Ls是雪崩晶体管和电容的寄生电感。FWHM是电流脉冲的半高宽,n是并联雪崩晶体管的级数,N是串联的级数。
由于工艺原因,每一支晶体管的起崩电压Vb有所不同。在该电路中,应选择Vb相差小于1V的晶体管,以保证它们能够同时导通。
为了使大电流脉冲的上升沿陡化,可在后级加入阶跃恢复二极管(SRD)。
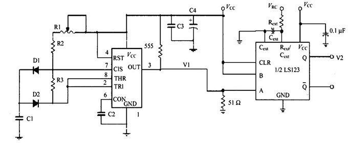
2.触发脉冲的获得
本文所选用的触发脉冲由振荡电路和脉冲整形电路组成,具体电路如图3所示。由555定时器构成的振荡电路产生频率可调的脉冲序列V1,经74LS123整形后得到触发脉冲V2。调节R1可改变输出脉冲的频率,调节Rext可改变输出脉冲的脉宽。脉宽的计算公式为:


lN为待定系数,由Rext和Cext的值确定。若Rext为0.6kΩ,Cext为100pF,则Tw≈6+0.05Cext+0.45RextCext+11.6Rext≈44.96ns。


图4 触发级电路图
触发脉冲的特性对后级所生成的大电流短脉冲有着重要影响。从图中可得出:触发脉冲越窄,功率越大,越有益于雪崩晶体管的瞬间导通。本电路所产生的触发脉冲参数如下:FWNM=40~80ns(可调);峰峰值=4V;频率f=800Hz~35kHz(可调);上升沿tr≈16ns。
3.抗干扰措施与电路板的设计
(1)电源电路的抗干扰措施
本电路通过市电供电,所以电网的噪声通过电源电路干扰仪器电路,这是仪器电路受干扰的主要来源之一。其次电源电路本身也是一个干扰源,其产生的纹波、自激振荡等都可能对电子电路造成干扰。因此在选用电源时,必须考虑其纹波电压大小、电压是否稳定、隔离措施是否良好,我们在电源电路外加了屏蔽罩。
(2)数字集成电路的抗干扰措施
在数字集成电路的电源引入处,并接一个10μF左右的钽电容和一个0.01μF左右的陶瓷电容作去耦电路,以防电源端电流变化对集成电路产生干扰。在布线上使集成电路外接定时电容和定时电阻接点部分的引线尽可能短;电容的两根引线边到电路上所形成的环路面积要小,以防止耦合电磁场的噪声。
(3)电路板设计
印制电路板的设计是在考虑了整机的结构特点、电源的位置尺寸及各单元电路的相互关系后,从而确定电路板的安装位置及元器件在印制电路板上的定位、布线。
电路板采用双面印制板一面作电路连线用,另一面布放元件,数字集成电路元件放在一起,模拟电路元件放在一起,放元件的一面整面是铜箔做地线,这样使地电阻、地电感大大减小,各接地点之间地电位基本相等。又由于整个线路元件与“地”紧挨着,因此一些干扰电场直接入“地”了,减弱了元件之间、走线之间以及走线与元件间的串接或寄生耦合,有效地消除了脉冲串扰;印制电路板上数字地与模拟地分开,以减小数字集成电路的噪声干扰通过地电阻对模拟电路产生影响;输出匹配电路与其它单元电路分开制板,以减小其它电路分布参数对输出匹配电路部分的影响;根据印制电路板电流的大小,尽量加粗电源线宽度,减小环路电路。
小结
以上就是基于雪崩晶体管的纳秒脉冲驱动电路设计介绍了。采用雪崩晶体管阵列得到了峰值电流为6A、半高宽为70s的大电流窄脉冲,脉冲频率可调。电路设计简单,所选器件价格适中。该脉冲驱动电路用YB4365型100M的示波器,在末级用2Ω的电阻作为半导体激光器的等效电阻做了一系列的测试,其输出指标如下:极性:负极性;FWHM≈7ns;tf≈5ns;tr≈3.6ns;Im≈6A。
〈烜芯微/XXW〉专业制造二极管,三极管,MOS管,桥堆等,20年,工厂直销省20%,上万家电路电器生产企业选用,专业的工程师帮您稳定好每一批产品,如果您有遇到什么需要帮助解决的,可以直接联系下方的联系号码或加QQ/微信,由我们的销售经理给您精准的报价以及产品介绍
联系号码:18923864027(同微信)
QQ:709211280