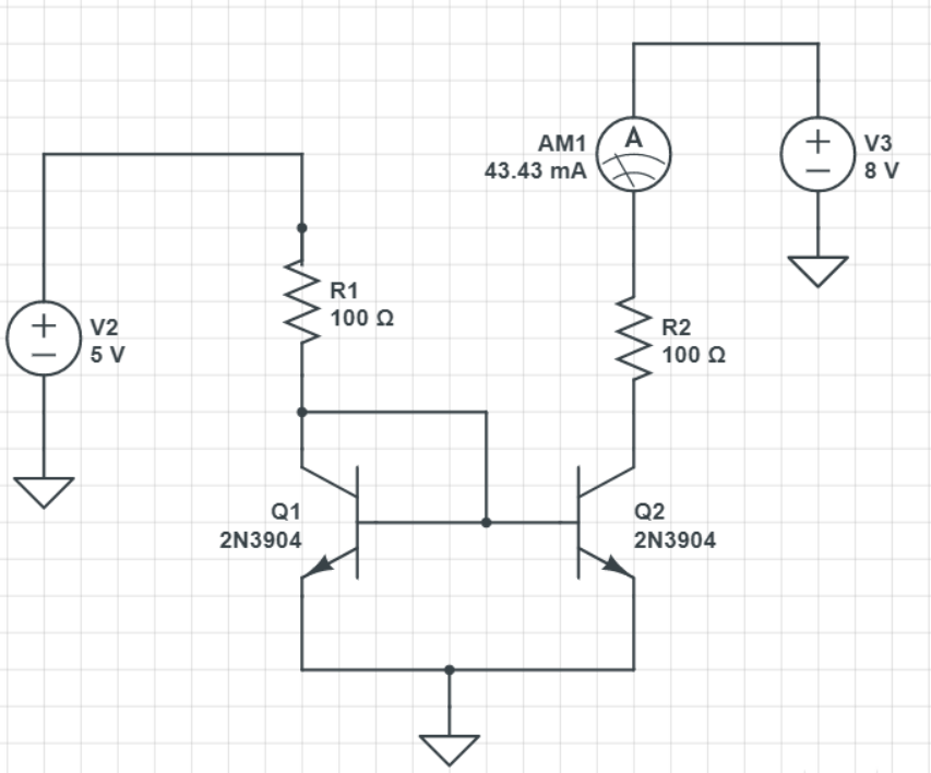
电路中常用的三极管应用--电流镜。 和电流镜像有关的电路。
三极管基极电流Ib和集电极电流Ic,满足以下关系:


β是三极管的放大系数,这个系数会随着温度的变化而变化,进而Ic的电流也会随着变化。所以说你想直接用三极管作为电流源可能有点不现实。那么就有了今天的电流镜电路:


两个NPN三极管Q1 和 Q2 基极连接在一起。共射极接地。


其中IR=Ic1+IB。 由于三极管Q1和Q2的BE都是对地,所以他们的电压相等,又加上Q1和Q2是完全相同的两个三极管,他们的参数也完全相同。


则有IB=Ib1+Ib2. 且Ib1=Ib2. 这里就用到了三极管放大倍数的特性,或者说三极管的集电极电流Ic是由Ib来控制的。


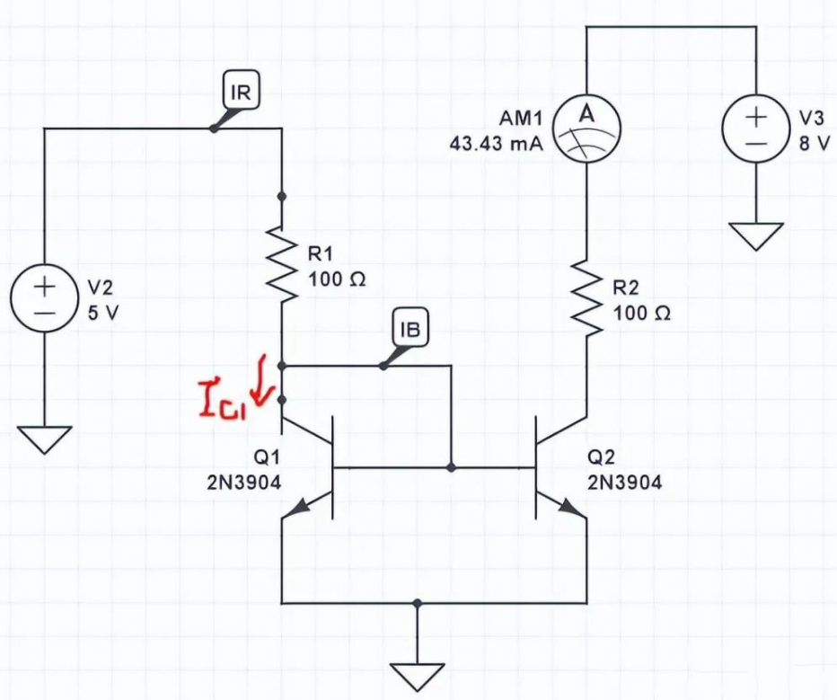
那么到这里呢,非常的明显,Ib1和Ib2相等,三极管完全相同,则Ic1=Ic2. 到这还不算完,最关键的是他们的电流。 假设β等于100. 那么IR=Ic1+Ib1, Ic1=100*Ib1. 也就是说 IR=101*Ib1. 可以给一个粗略的结论:IR基本上约等于Ic1至此,电流镜电路的原理基本到此结束,可以说控制电阻R1的阻值,就可以控制流过R2的电流。来证明一下。 现在根据电流表AM1的读数,电流为43.43mA,我们改变右侧电阻R2到50欧姆。


看到流过电流表示数是44.61mA,还是非常接近更改之前的读数。总结
模拟电路中,用于实现恒流源或恒压源。例如,在电路中需要一个稳定的恒定电流或电压时,可以使用电流镜电路来实现。
在数字电路中,用于实现 CMOS 逻辑门和静态随机存储器(SRAM)。电流镜电路用于提供稳定的电流,从而确保 CMOS 逻辑门和 SRAM 的正确性和稳定性。
作为比较器的基本部件。在比较器中,电流镜电路可以将两个电流进行比较,从而实现电压比较。
用于测量电流。在一些实验室中,需要测量电路中的电流。使用电流镜电路,可以将电流转换为电压,然后通过测量电压来确定电流的大小。
总之,三极管电流镜电路广泛应用于各种电路中,特别是需要精确电流控制的电路。
〈烜芯微/XXW〉专业制造二极管,三极管,MOS管,桥堆等,20年,工厂直销省20%,上万家电路电器生产企业选用,专业的工程师帮您稳定好每一批产品,如果您有遇到什么需要帮助解决的,可以直接联系下方的联系号码或加QQ/微信,由我们的销售经理给您精准的报价以及产品介绍
联系号码:18923864027(同微信)
QQ:709211280