对于绝大部分buck芯片而言其上下两管都集成到芯片内部,那么该如何观测两管的工作状况呢?实际应用中我们通过观测上下两管交替点的电压来判断上下MOS管的开通与关断情况,并将这一点称为SW,如下图所示。


怎么测SW
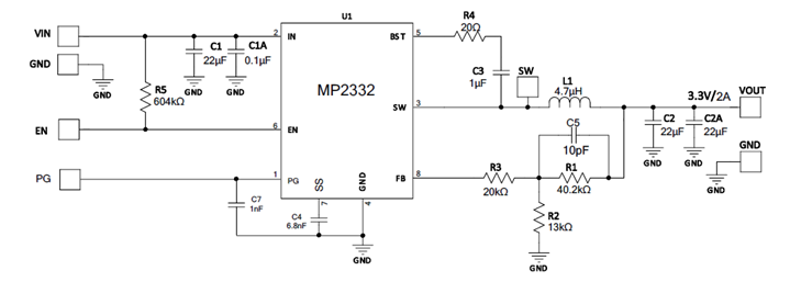
以MP2332为例,作为一款完全集成的高频、同步、整流、降压开关变换器,MP2332采用恒定导通时间 (COT) 控制实现了快速瞬态响应、简单的环路设计和快速输出调节。在宽输入4.2V到1.8V范围内可以满足 2A 的输出电流,除此外MP2332还有出色的负载和线性调节性能及优秀的待机功耗,其静态电流 Iq 只有200μA。
应用实例


在EV2332板上,只需要将示波器探头钩住该SW测试点,探头接地端接GND测试点,当正常上电后,即可在示波器上读出SW电压波形。线路连接图如下:


SW图像读取信息
通过SW波形可以判断出芯片工作状态:轻载降频PFM和CCM状态。
MP2232空载启动时SW波形:为了在短时间内建立输出电压,开关比较密集,当输出电压建立后开关波形稀疏间隔约2ms才会有开关动作。轻载条件下,MOS管导通交叠区产生的开关损耗占据主导地位,为了提高效率,芯片将进入轻载降频模式PFM。当电感电流降为零时,low-side driver进入(Hi-Z)态。输出电容通过电阻R1和R2缓慢放电到GND。当VFB下降到VREF以下时,高边MOS打开此时才会在示波器上看到SW波形。输出电压会通过电感与MOS寄生电容进行LC谐振放电。


将上述PFM的SW波形展开即为下图,这里可以结合CH4电感电流进行分析。第一阶段:上管导通,Vin给电感和负载供电,电感电流以固定斜率上升(U_L=L di/dt )。第二阶段:上管关断,下管续流,此时电感电流以固定斜率下降。第三阶段:电感储能释放完毕,续流回路断开,但此时上管还未打开,电感及回路中寄生电容会形成LC阻尼震荡,以Vout为中心进行谐振。


MP2232 当电感电流不再为零,芯片将进入连续导通模式(CCM)。即上下管交替开通关断,当高侧MOSFET (HS-FET)处于关断状态时,低侧MOSFET(LS-FET)导通,两管交替导通,此时SW波形为固定频率下的PWM波形。


将CCM 的SW波形展开即为下图:


在此情况下SW我们可以读出上下管分别导通的时间,如图中高电平为上管开通时间,其电压值等于Vin,低电平为下管的开通时间其电压值等于0。对于一个周期而言,上管开通时间ton与整个周期T的比值为占空比D。在CCM模式下,设输入电压为E,输出电压为U(平均值)。在整个周期内


化简后可以得到 D=U/E。
由此可知,在实际操作中,我们可以通过观测PFM和CCM 等不同状态下的SW波形,分析判断buck电路工作是否正常。
〈烜芯微/XXW〉专业制造二极管,三极管,MOS管,桥堆等,20年,工厂直销省20%,上万家电路电器生产企业选用,专业的工程师帮您稳定好每一批产品,如果您有遇到什么需要帮助解决的,可以直接联系下方的联系号码或加QQ/微信,由我们的销售经理给您精准的报价以及产品介绍
联系号码:18923864027(同微信)
QQ:709211280