在电源和电机驱动应用中,功率MOS可以在不同的调制方式下,实现相应的能量转换功能。单个MOS驱动的结构如图1所示,通过MCU的 PWM??榈髡伎毡?,控制功率MOS的通断,达到相应的功能。另外,在一些过压,过流和过载工况下,功率MOS很容易损坏,从而造成整个驱动板的失效,甚至存在起火的风险。本文提出两个冗余驱动线路,可以有效避免MOS单点失效的负面影响。

图1:典型的有刷电动工具驱动系统
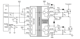
如图2所示,通过冗余的驱动和功率MOS,可以实现驱动的冗余,有效地隔离MOS失效的故障。在本设计中,驱动线路是完全隔离的,即驱动的原边和副边是隔离,驱动通道1和通道2是隔离。即使MOS失效,比如任意MOS短路,系统的高压并不能传导到低压,从而实现故障隔离。

图2:双管冗余驱动方案
双管冗余驱动方案的设计要点如下:
?可以采用两个单通道的隔离驱动IC,如果采用隔离半桥驱动芯片,芯片需要支持overlap模式。
?输入通道的供电通过电阻和二极管连接到驱动供电轨。当下管导通时,驱动电压轨通过自举二极管为自举电容充电,自举电容上的电压可以为上桥臂驱动模块供电。
?自举二极管击穿电压大于母线电压。
?隔离IC的隔离工作电压大于母线电压。
?PWM输入信号,经过RC滤波网络,避免输入干扰信号。

图3:典型的有刷电动工具驱动系统
UCC21225A 是隔离的双通道驱动芯片,原边供电电压3V-18V,副边供电电压6.5V ?C 25V,驱动延迟时间18ns,CMTI为100V/ns,驱动能力4A/6A,隔离等级为2500Vrms(在UL1577标准下)。UCC21225A根据外围线路,支持两通道的低边驱动,两通道的高边驱动和半桥驱动。在本文中,通过配置DT引脚,UCC21225工作在overlap模式。
表1:UCC21225A的参数表


同时,UCC21225A具备隔离驱动的特性,输入和输出是隔离的,两个驱动通道之间也是隔离的。TI技术说明文档“Understanding failure modes in isolators”,详细给出了隔离器件的失效模式。由该文档可知,在失效模式2下,输入模块、隔离驱动???和隔离驱动模块2中的任一一个??榉⑸收希ǘ搪坊蛘呖罚?,不会击穿绝缘基,即故障不会传导到其他??椤8菀陨戏治?,MOS的不同形式的单点失效,对系统的影响如表格2所示。
表2:MOS不同失效下系统的影响


通过以上分析得知,在单个MOS的DS、GD、GS、GDS短路等失效条件下,可以保证系统功能正常,阻断故障点的扩大。但是在单个MOS的GS和DS开路失效条件下,功率回路断开,系统可靠关断。同时,如果双管冗余驱动方案中的隔离半桥驱动,采用支持overlap的非隔离半桥驱动,对于单个MOS的DS短路故障,可以做到良好的隔离,对于MOS的GD、GS和GDS短路失效,会造成驱动IC损坏,系统功能损坏。
双管冗余驱动方案在MOS的GS和DS开路失效下,系统的功能异常,在双管冗余驱动方案上进一步改进,将MOS和驱动线路加倍,双路MOS并联在一起,可以保证在MOS的GS和DS开路失效条件下,系统功能正常。

图4:四管冗余驱动线路
最后,虽然本文给出的示例都是低侧MOS驱动,在提供隔离驱动电压轨下,该方案也可以拓展到高侧MOS驱动。双管冗余和四管冗余驱动线路的优缺点如下:
表3:双管冗余和四管冗余驱动方案的优缺点分析


本文给出两种MOS的冗余驱动线路,可以有效避免MOS单点故障造成的影响,在MOS的DS、GD、GS、GDS短路等条件下,双管冗余驱动可以保证系统功能正常,阻断故障点的扩大。同时四管冗余驱动,可以保证系统在MOS的任意单点故障下,隔离故障,系统功能正常。
〈烜芯微/XXW〉专业制造二极管,三极管,MOS管,桥堆等,20年,工厂直销省20%,上万家电路电器生产企业选用,专业的工程师帮您稳定好每一批产品,如果您有遇到什么需要帮助解决的,可以直接联系下方的联系号码或加QQ/微信,由我们的销售经理给您精准的报价以及产品介绍
联系号码:18923864027(同微信)
QQ:709211280