以BUCK芯片TPS54540为例,下表为系统设计需求:


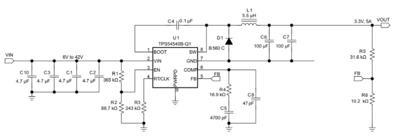
典型应用电路如下:


TPS54540 器件在 SW 引脚和 GND 之间需要一个外部钳位二极管。
二极管需求:
1.反向电压额定值必须等于或大于VIN(max)
2.峰值电流额定值必须大于最大电感电流
3.低正向电压
4.合适的额定功率和导热系数
手册推荐PDS760-13,可以看出来VBRmin>42V,Iomax>5A;


PDS760-13的典型正向电压在5 A和25℃时为0.52 V,导通压降较小,符合要求。


PDS760-13总功耗,包括二极管的传导损耗和交流损耗。二极管在MOS管关断期间续流,瞬时传导损耗以关断期间的输出电流乘以二极管的正向电压来计算。二极管的交流损耗是由于结电容的充放电和反向恢复电荷造成的。


PDS760-13的耗散功率在5A时为2.2 W > 1.9 W。


后续如果因为器件成本和货期原因导致的替代料的选型,直接安照上述参数进行选取就好。
〈烜芯微/XXW〉专业制造二极管,三极管,MOS管,桥堆等,20年,工厂直销省20%,上万家电路电器生产企业选用,专业的工程师帮您稳定好每一批产品,如果您有遇到什么需要帮助解决的,可以直接联系下方的联系号码或加QQ/微信,由我们的销售经理给您精准的报价以及产品介绍
联系号码:18923864027(同微信)
QQ:709211280