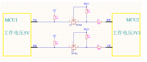
先说一说这个电路的用途:当两个MCU在不同的工作电压下工作(如MCU1工作电压5V;MCU2工作电压3.3V),那么 很明显是不能将对应的TX、RX引脚直接相连的,否则可能造成较低工作电压的MCU烧毁!
图1的“电平双向转换电路”就可以实现不同VDD(芯片工作电压)的MCU之间进行串口通信。


图1
该电路的核心在于电路中的MOS场效应管(2N7002)。它和三极管的功能很相似,可做开关使用,即可控制电路的通和断。不过比起三极管,MOS管有挺多优势,后面将会详细讲起。
图2是MOS管实物3D图和电路图。简单的讲,要让它当做开关,只要让Vgs(导通电压)达到一定值,引脚D、S就会导通,Vgs没有达到这个值就截止。


图2
01加入MOS管的作用
如何将2N7002应用到上面电路中,又起着什么作用呢?下面我们来分析一下。


图3
看图3,如果沿着a、b两条线,将电路切断。那么MCU1的TX引脚被上拉为5V,MCU2的RX引脚也被上拉为3.3V。2N7002的S、D引脚(对应图3中的2、3引脚)截止就相当于a、b两条线,将电路切断。也就是说,此电路在2N7002截止的时候是可以做到,给两个MCU引脚输送对应的工作电压。
1、分析数据传输方向MCU1→MCU2:


图4
1)MCU1 TX发送高电平(5V),MCU2 RX配置为串口接收引脚,此时2N7002的S、D引脚(对应图4中的2、3引脚)截止,2N7002里面的二极管3→2方向不通。那么MCU2 RX被VCC2上拉为3.3V。
2)MCU1 TX发送低电平(0V),此时2N7002的S、D引脚依然截止,但是2N7002里面的二极管2→3方向通,即VCC2、R2、2N7002里的二极管、MCU1 TX组成一个回路。2N7002的2引脚被拉低,此时MCU2 RX为0V。该电路从MCU1到MCU2方向,数据传输,达到了电平转换的效果。
2、分析数据传输方向MCU2→MCU1:


图5
1)MCU2 TX发送高电平(3.3V),此时Vgs(图5中1、2引脚电压差)电压差约等于0,2N7002截止,2N7002里面的二极管3→2方向不通,此时MCU1 RX引脚被VCC1上拉为5V。
2)MCU2 TX发送低电平(0V),此时Vgs(图5中1、2引脚电压差)电压差约等于3.3V,2N7002导通,2N7002里面的二极管3→2方向不通,VCC1、R1、2N7002里的二极管、MCU2 TX组成一个回路。2N7002的3引脚被拉低,此时MCU1 RX为0V。
该电路从MCU2到MCU1方向,数据传输,达到了电平转换的效果。
到此,该电路就分析完了,这是一个双向的串口电平转换电路。
02MOS管的优势
1、场效应管的源极S、栅极G、漏极D分别对应于三极管的发射极e、基极b、集电极c,它们的作用相似,图5(a)所示是N沟道MOS管和NPN型晶体三极管引脚,(b)所示是P沟道MOS管和PNP型晶体三极管引脚对应图。


图6
2、场效应管是电压控制电流器件,由VGS控制ID,普通的晶体三极管是电流控制电流器件,由IB控制IC。MOS管道放大系数是(跨导gm)当栅极电压改变一伏时能引起漏极电流变化多少安培。晶体三极管是电流放大系数(贝塔β)当基极电流改变一毫安时能引起集电极电流变化多少。
3、场效应管栅极和其它电极是绝缘的,不产生电流;而三极管工作时基极电流IB决定集电极电流IC。因此场效应管的输入电阻比三极管的输入电阻高得多。
4、场效应管只有多数载流子参与导电;三极管有多数载流子和少数载流子两种载流子参与导电,因少数载流子浓度受温度、辐射等因素影响较大,所以场效应管比三极管的温度稳定性好。
5、场效应管在源极未与衬底连在一起时,源极和漏极可以互换使用,且特性变化不大,而三极管的集电极与发射极互换使用时,其特性差异很大,b 值将减小很多。
6、场效应管的噪声系数很小,在低噪声放大电路的输入级及要求信噪比较高的电路中要选用场效应管。
7、场效应管和普通晶体三极管均可组成各种放大电路和开关电路,但是场效应管制造工艺简单,并且又具有普通晶体三极管不能比拟的优秀特性,在各种电路及应用中正逐步地取代普通晶体三极管,目前的大规模和超大规模集成电路中,已经广泛的采用场效应管。
8、输入阻抗高,驱动功率?。河捎谡ぴ粗涫嵌趸瑁⊿iO2)绝缘层,栅源之间的直流电阻基本上就是SiO2绝缘电阻,一般达100MΩ左右,交流输入阻抗基本上就是输入电容的容抗。
由于输入阻抗高,对激励信号不会产生压降,有电压就可以驱动,所以驱动功率极?。槊舳雀撸R话愕木迦鼙匦栌谢缪筕b,再产生基极电流Ib,才能驱动集电极电流的产生。晶体三极管的驱动是需要功率的(Vb×Ib)。
9、开关速度快:MOSFET的开关速度和输入的容性特性的有很大关系,由于输入容性特性的存在,使开关的速度变慢,但是在作为开关运用时,可降低驱动电路内阻,加快开关速度(输入采用了后述的“灌流电路”驱动,加快了容性的充放电的时间)。
MOSFET只靠多子导电,不存在少子储存效应,因而关断过程非常迅速,开关时间在10—100ns之间,工作频率可达100kHz以上,普通的晶体三极管由于少数载流子的存储效应,使开关总有滞后现象,影响开关速度的提高(目前采用MOS管的开关电源其工作频率可以轻易的做到100K/S~150K/S,这对于普通的大功率晶体三极管来说是难以想象的)。
10、无二次击穿:由于普通的功率晶体三极管具有当温度上升就会导致集电极电流上升(正的温度~电流特性)的现象,而集电极电流的上升又会导致温度进一步的上升,温度进一步的上升,更进一步的导致集电极电流的上升这一恶性循环。
而晶体三极管的耐压VCEO随管温度升高是逐步下降,这就形成了管温继续上升、耐压继续下降最终导致晶体三极管的击穿,这是一种导致电视机开关电源管和行输出管损坏率占95%的破坏性的热电击穿现象,也称为二次击穿现象。
MOS管具有和普通晶体三极管相反的温度~电流特性,即当管温度(或环境温度)上升时,沟道电流IDS反而下降。例如;一只IDS=10A的MOS FET开关管,当VGS控制电压不变时,在250C温度下IDS=3A,当芯片温度升高为1000C时,IDS降低到2A,这种因温度上升而导致沟道电流IDS下降的负温度电流特性,使之不会产生恶性循环而热击穿。
也就是MOS管没有二次击穿现象,可见采用MOS管作为开关管,其开关管的损坏率大幅度地降低,近两年电视机开关电源采用MOS管代替过去的普通晶体三极管后,开关管损坏率大大降低也是一个极好的证明。
11、MOS管导通后其导通特性呈纯阻性:普通晶体三极管在饱和导通时,几乎是直通,有一个极低的压降,称为饱和压降,既然有一个压降,那么也就是;普通晶体三极管在饱和导通后等效是一个阻值极小的电阻,但是这个等效的电阻是一个非线性的电阻(电阻上的电压和流过的电流不能符合欧姆定律),而MOS管作为开关管应用,在饱和导通后也存在一个阻值极小的电阻。
但是这个电阻等效一个线性电阻,其电阻的阻值和两端的电压降和流过的电流符合欧姆定律的关系,电流大压降就大,电流小压降就小,导通后既然等效是一个线性元件,线性元件就可以并联应用,当这样两个电阻并联在一起,就有一个自动电流平衡的作用。所以MOS管在一个管子功率不够的时候,可以多管并联应用,且不必另外增加平衡措施(非线性器件是不能直接并联应用的)。
〈烜芯微/XXW〉专业制造二极管,三极管,MOS管,桥堆等,20年,工厂直销省20%,上万家电路电器生产企业选用,专业的工程师帮您稳定好每一批产品,如果您有遇到什么需要帮助解决的,可以直接联系下方的联系号码或加QQ/微信,由我们的销售经理给您精准的报价以及产品介绍
联系号码:18923864027(同微信)
QQ:709211280